>
【文档预览】 文档大全网整理发布2021-2022学年北京石景山区初三第一学期道德与法治期末试卷及答案(Word版),前五页预览如下:
本文来源:https://www.wddqw.com/hZPv.html
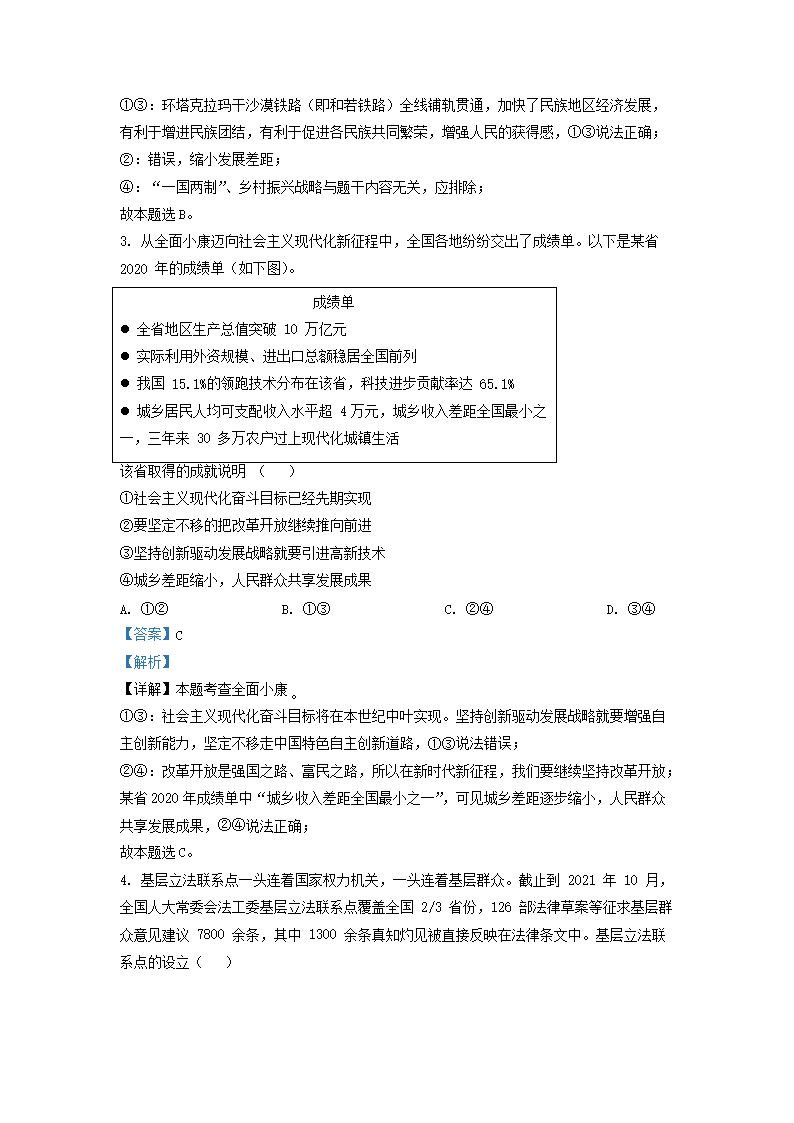
相关文章:
正在阅读:
2021-2022学年北京石景山区初三第一学期道德与法治期末试卷及答案(Word版)07-18
小学六年级奥数几何题11-27
上海市2017年会计从业资格考试官方报名网址12-08
2020年湖南省株洲市渌口区小升初语文真题及答案(Word版)07-24
2021入党积极分子心得体会1000字-2021年心得体会1000字范文大全08-07
安徽蚌埠2019年考研预报名入口点击进入07-22
2020年云南红河初级会计职称考试报名时间:2019年11月1日至30日03-14
2017年北京卫生专业技术资格考试报名方式方法08-11
2023年云南省西双版纳州事业单位招聘面试工作安排通告07-06
难忘的六一儿童节英语作文【10篇】05-17
广东考研分数查询网站:广东省教育考试院07-01