>
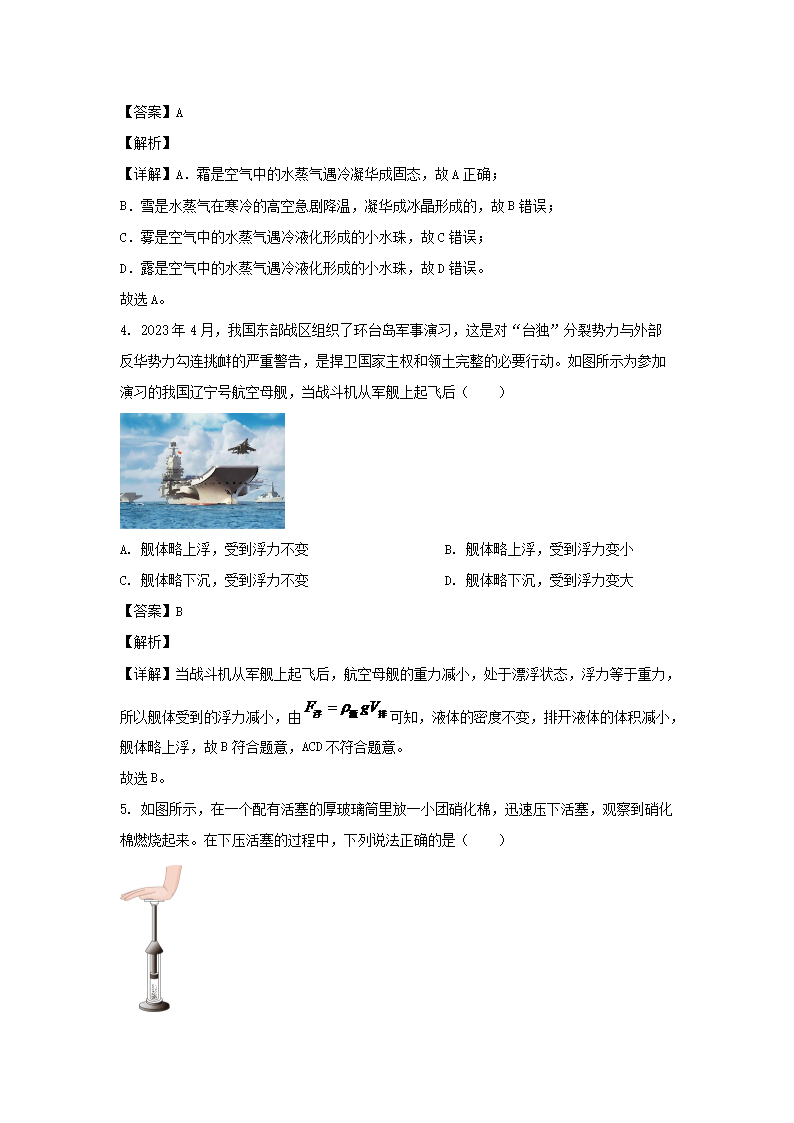
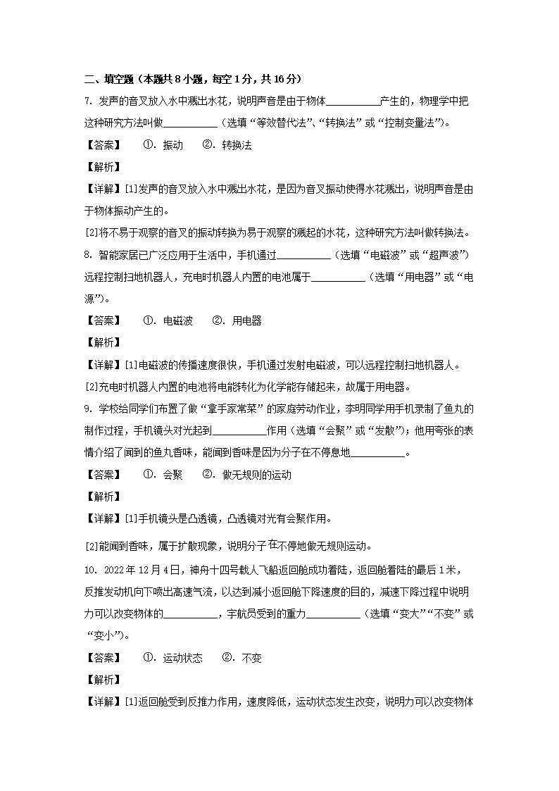
【文档预览】 文档大全网整理发布2023年甘肃武威中考物理试题及答案(Word版),前五页预览如下:
本文来源:https://www.wddqw.com/hQXv.html
相关文章:
正在阅读:
2023年甘肃武威中考物理试题及答案(Word版)06-26
江西2019年证券从业资格报名入口:中国证券业协会09-01
1992年陕西第四军医大学病理学考研真题(Word版)09-05
2021年企业工会工作计划:2018年企业工会工作计划05-10
我的心儿怦怦跳作文350字四年级05-28
观《奇迹男孩》有感800字06-25
[激励高三学生努力上进的话]激励高三学生上进的短句大全12-02
2019下半年北京高级人力资源管理师考试成绩查询时间及入口【已公布】01-17
中国证券业协会:江苏2021年7月证券从业资格证报名入口已开通07-22
植树节的诗句古诗大全:植树节的诗句古诗01-06
有趣的事作文200字|有趣的事作文200字02-04