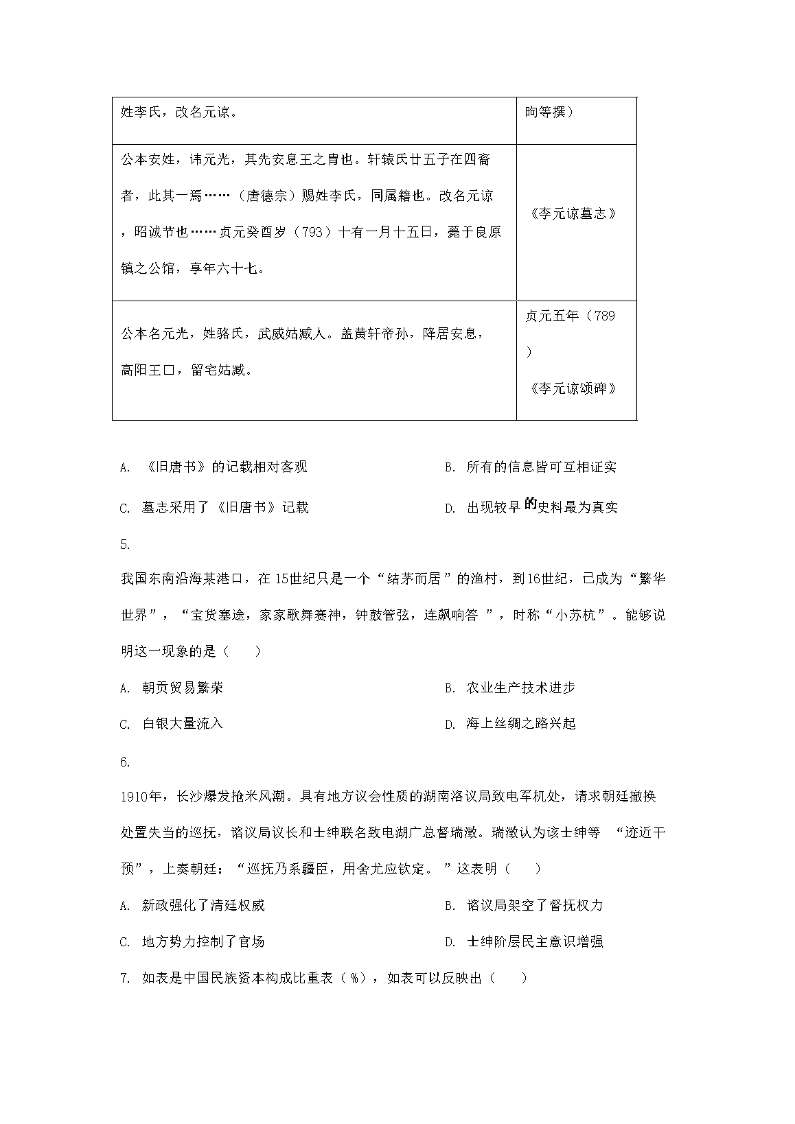
>
【文档预览】 文档大全网整理发布2023年云南高考历史真题及答案(Word版),前五页预览如下:
本文来源:https://www.wddqw.com/hDpv.html
相关文章:
正在阅读:
2023年云南高考历史真题及答案(Word版)06-13
2021年湖北资产评估师考试时间及方式:9月19日-20日09-24
小学生英语优秀演讲稿范文(三篇)04-13
2017年重庆医学检验职称报名缴费时间:1月19日至1月26日08-28
有关学习的名人名言语录【三篇】04-29
2018年广东汕头大学医学院第一附属医院招聘启事06-04
走向远方作文1000字10-22
[小学四年级英语教案模板全英文]小学四年级英语教案模板【三篇】04-30
江苏太仓市2017年初级会计职称报名时间:11月1日至30日05-15
广西北海2017成人高考报名方法01-21
2021年辽宁沈阳市事业单位退役士官定向招聘公告【120人】11-01