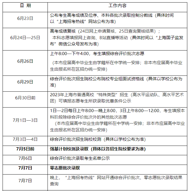
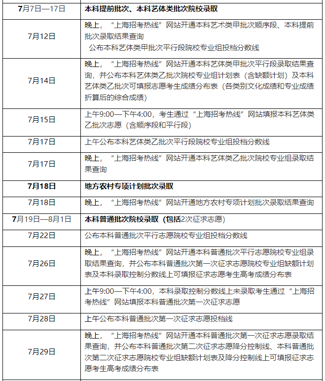
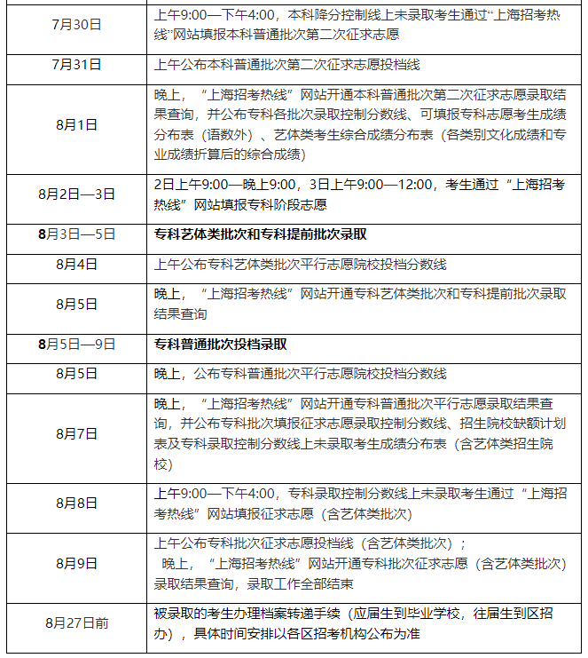
【#高考# 导语】©文档大全网高考频道从上海市教育考试院了解到,2023年上海普通高等学校招生录取时间安排已公布,具体如下:




注:录取进程请及时关注“上海招考热线”网站及“上海国子监发布”微信公众号相关信息。
原文标题:2023年上海市普通高等学校招生录取工作日程
文章来源:https://www.shmeea.edu.cn/page/08000/20230610/17604.html
正在阅读:
2023年上海普通高等学校招生录取时间安排公布6月23日公布成绩06-13
初中读后感400字:《爱心树》09-04
2018年湖北黄冈会计继续教育网登录入口07-22
父亲节的祝福语大全 八个字|父亲节有关的祝福语大全11-02
痛并快乐着作文550字09-23
2018年实习自我鉴定2000字范文三篇06-20
2018山西高考预科班录取分数线:文科350分理科290分06-15
重庆永川2019年10月自考时间:10月19日-20日09-15
2017年元旦四字祝福成语大全07-12
大学文艺部个人工作计划结尾02-26