
11月18日:大学英语四级口语考试(CET-SET4)。
11月19日:大学英语六级口语考试(CET-SET6)。
2.报考资格
大学英语四级口试:仅接受完成2023年下半年大学英语四级笔试报考的考生。
大学英语六级口试:仅接受完成2023年下半年大学英语六级笔试报考的考生。
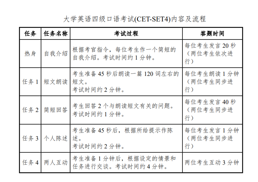
3.考试内容及形式
大学英语四、六级口语考试主要考核学生的英语口头表达能力,具体为:就熟悉话题进行比较流利的会话能力;表达个人意见、情感、观点的能力;陈述事实、理由和描述事件的能力。考试采用计算机化考试。考生在计算机上进行考生与模拟考官、考生与考生之间的互动。请提前登录全国大学英语四、六级考试网站(cet.neea.edu.cn),熟悉考试流程。考试内容及时间分配如下表所示:


正在阅读:
2023下半年英语四六级口试考试时间及开考科目安排[11月18日-19日]09-09
高一写景抒情散文|高一抒情散文:秋之殇_1500字04-27
小学二年级描写小狗的写话200字06-13
朋友经典童话故事文字版01-01
护士个人年度计划模板【三篇】04-08
拔青菜作文500字05-26
2021年幼儿园党支部书记述职报告范文-幼儿园党支部书记述职报告范文07-12
外研版七年级上册英语课堂作业本答案04-27
2016年海南货代考试成绩查询时间及入口06-30
一年级100字数学日记:数铅笔09-17