【文档预览】 文档大全网整理发布2022-2023学年江苏省苏州市太仓市九年级上学期期中试题及答案(Word版),前五页预览如下:





正在阅读:
2022-2023学年江苏省苏州市太仓市九年级上学期期中试题及答案(Word版)09-21
2017年10月28日雅思考试成绩查询网站:ielts.etest.edu.cn05-29
高一地理知识点笔记必修三08-02
2023年国考合格分数线查询03-16
小学生食品安全作文【三篇】07-25
小学一年级看图写话例文【五篇】06-14
吉林2021年12月日本语能力测试成绩查询入口已开通【可查N1、N2、N3、N4、N5】01-20
公务员入党申请书范文1500字左右|公务员入党申请书1500字左右12-28
[2022年心内科护士长工作计划]心内科护士长工作计划07-19
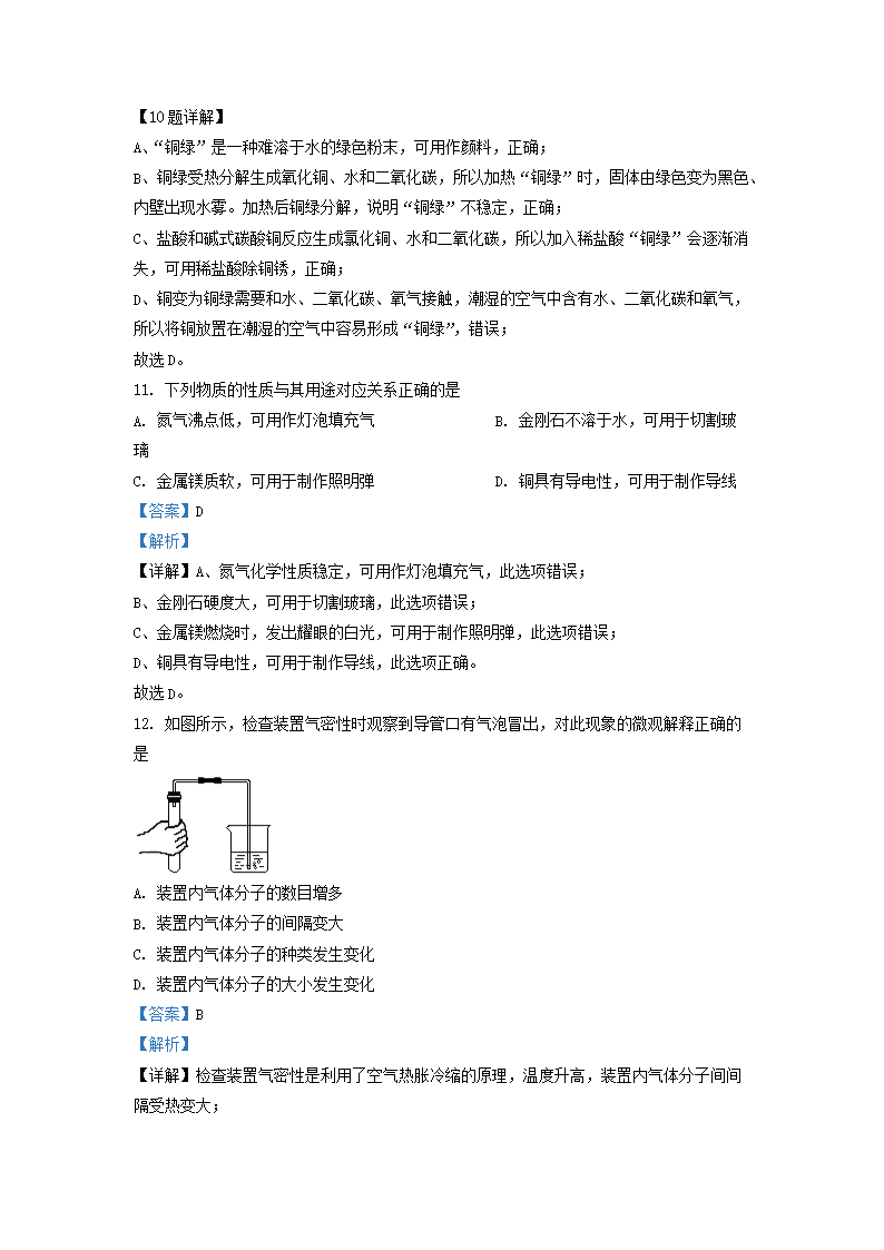
荷兰留学签证需要体检吗_荷兰留学签证体检05-17