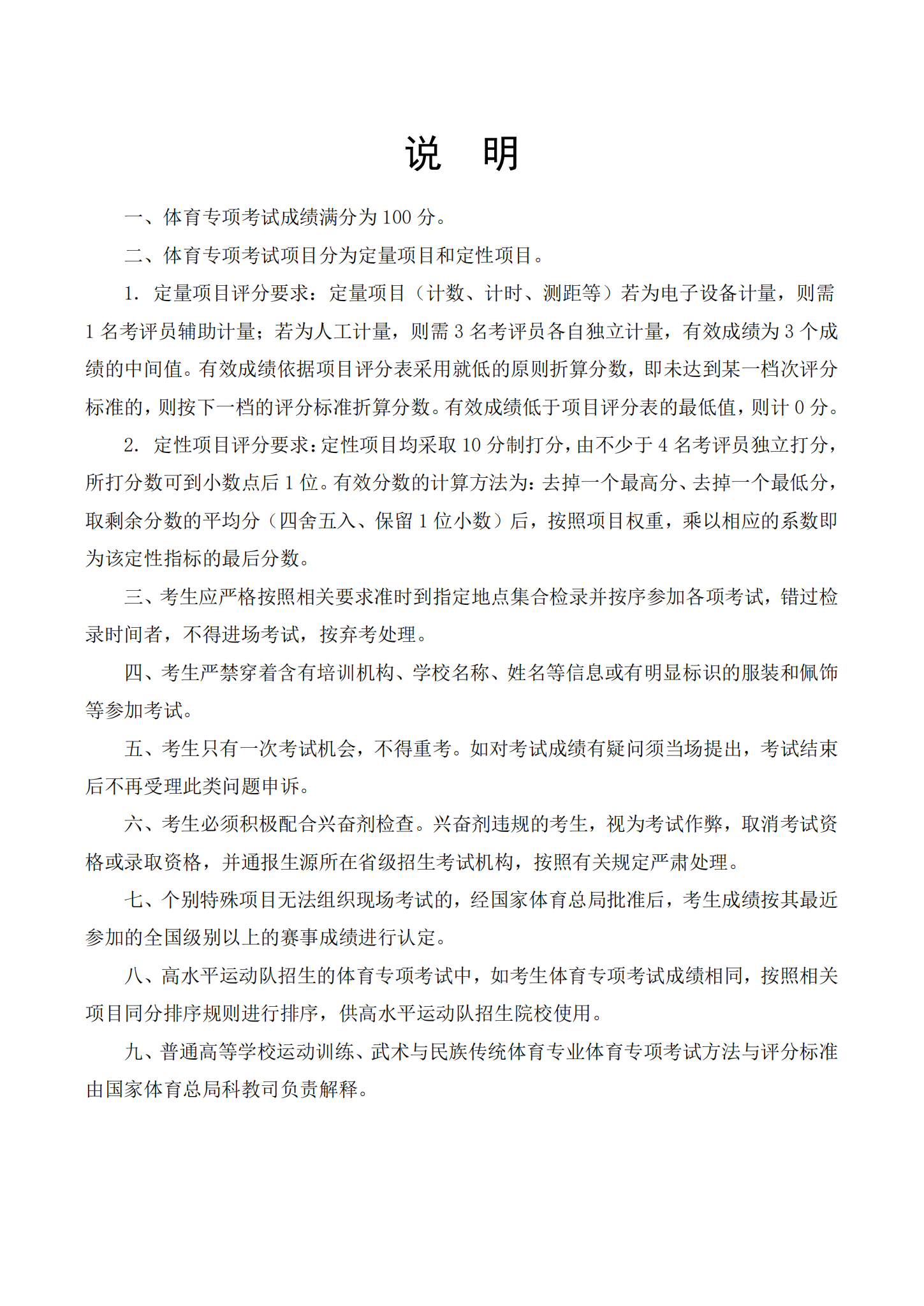
【#体育高考# 导语】®文档大全网从国家体育总局科教司了解到,普通高等学校运动训练、武术与民族传统体育专业体育专项考试方法与评分标准(2022版)已发布,详细内容如下:















点击查看完整版:普通高等学校运动训练、武术与民族传统体育专业体育专项考试方法与评分标准(2022版)
普通高等学校运动训练、武术与民族传统体育专业体育专项考试方法与评分标准(2022版).doc正在阅读:
普通高等学校运动训练、武术与民族传统体育专业体育专项考试方法与评分标准(2022版)10-22
恒丰银行2017校园招聘FAQ06-09
2017以色列时报新媒体实习编辑招聘信息12-11
社区工作总结范文【三篇】01-31
小学二年级数学应用题100题|小学二年级数学应用题(六篇)01-06
技术总监个人简历201604-02
2023年河南郑州考试录用公务员人民警察职位体能测评通知04-27
初三议论文:有一种弧度是微笑_300字06-08