
为做好2023年护士执业资格考试工作,根据国家和省卫生健康委有关通知精神,现将我市2023年护士执业资格考试报名工作有关事宜通知如下:
一、报名条件
(一)凡符合原卫生部、人力资源社会保障部印发的《护士执业资格考试办法》(部长令第74号)中报名条件的人员,可以报名参加考试。
(二)具体报考条件如下:
1.在中等职业学校、高等学校完成国务院教育主管部门和国务院卫生主管部门规定的普通全日制3年以上的护理、助产专业课程学习,包括在教学、综合医院完成8个月以上护理临床实习,并取得相应学历证书的,可以申请参加护士执业资格考试。
2.《护士条例》(2008年5月12日)颁布后入学的,必须为3年制。
3.特殊情况的认定
(1)外省中专学历:报名时携带毕业证原件及复印件的同时,必须提供跨省招生计划和学校的招生底册。
(2)国外毕业证书:提供毕业证原件的同时,提供教育部学历认证报告原件及复印件。
(3)军队院校毕业证书:提供毕业证原件的同时,提供学历认证报告原件及复印件。
(4)考生毕业证丢失:补办《毕业证明书》(中专学历由省教育厅出具,大专以上学历由学校出具),学校或单位出具的其他证明无效。
(5)3+2的学历:中专毕业证和大专毕业证均要提供。
二、报名审核
(一)报名要求
考试报名包括网上预报名和现场确认两个阶段。考生须于2022年12月14日-27日期间登录“中国卫生人才网”(www.21wecan.com),在网上填写个人报名信息,上传数码照片,确认后打印《2023年护士执业资格考试报名申请表》(以下简称报名表),然后到邢台市卫健委指定地点进行现场审核、确认。特别提示:考生《报名表》右上角条形码和验证码以最后一次修改信息后所生成的为准,考生修改信息后,务必重新打印新的《报名表》,否则无法进行确认。考生在确认单上签字后,不得再对报名信息进行修改。
(二)现场确认安排及注意事项(见附件)
(三)现场确认疫情防控要求
具体要求,另行通知。
三、收费标准及缴费方式
2023年护士执业资格考试采用网上缴费的方式。
考生须于2023年2月3日-2月14日期间登录中国卫生人才网查看本人报名资格审核状态,通过考区资格审核的考生务必在此期间完成网上缴费,逾期未缴费视为放弃考试。
收费标准按照《河北省发展和改革委员会河北省财政厅关于重新核定我省医师资格考试和护士执业资格考试等收费标准的通知》(冀发改服务价格〔2020〕61号)规定执行,每人132元。
四、考试科目及时间
考试科目为专业实务和实践能力两个科目。
2023年护士执业资格考试继续实行人机对话考试,定于2023年4月8-9日举行,每半天为一个轮次,具体考试时间以准考证为准。详细安排如下:

(一)如果身份证丢失,须携带有效期内的临时身份证审核(仅限用于资格审核,考试时必须持有效期内的二代身份证原件)。
(二)上传照片必须为考生本人近期正面免冠彩色证件照,严格按照规定的尺寸上传,头部占照片尺寸的2/3,白色背景,露出双眉、双耳,不得配带任何发饰,确保照片清晰。生活照、视频捕捉、摄像头所摄等照片一律不予审核。
(三)考生于2023年3月30日至2023年4月7日期间登录中国卫生人才网,自行打印准考证,并按《准考证》上的要求参加考试。
(四)国家卫生健康委人才交流服务中心将于考后45个工作日内,在中国卫生人才网公布考试成绩,考生可凭本人准考证号和有效证件号进行成绩查询,并下载打印成绩单。
(五)护士执业资格考试成绩合格证明全部实行电子化,考试成绩合格者均需在规定时间内通过中国卫生人才网下载打印成绩合格证明。
(六)考生收到2023年护理学专业技术人员职业资格证书后,须网上打印《准入类资格考试合格人员登记表》(以下简称《登记表》)。成绩合格考生通过河北省政务服务网进行实名注册,前往“用户中心-我的证照”栏目下载《登记表》,自行打印后存入个人档案。电子《登记表》可进行在线网络验证。
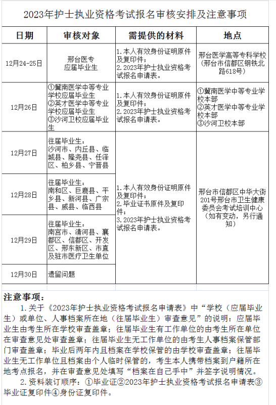
附件:2023年护士执业资格考试报名审核安排及注意事项

原文标题:邢台市卫生健康委关于做好2023年护士执业资格考试报名工作的通知
文章来源:http://wsjkw.xingtai.gov.cn/home/article/info/catId/124/id/6848.html
正在阅读:
2023年河北邢台护士执业资格考试报名工作的通知【2022年12月24日起报名现场确认】12-22
2018浙江临床执业医师考试成绩查询时间及入口【综合笔试】07-22
速悉!2022年上半年河北保定市全国计算机等级考试停考公告已发布05-21
2020年江苏中西医助理医师报名入口:国家医学考试网【已开通】01-09
部编本三年级语文下册《寓言两则》教案三篇04-17
2021年河北社会工作者考试成绩查询入口【已开通】12-24
2022年江西九江高考报名时间及条件:2021年11月1日-7日08-28
留在记忆里的芬芳作文600字07-26
江苏信息职业技术学院2017年12月英语四级报名入口:http://www.jsit.edu.cn/02-01
五年级青年节作文300字四篇02-11