根据《宁波市事业单位公开招聘工作人员实施办法》的有关规定,浙大宁波理工学院决定面向海内外公开招聘事业编制高层次人才(教师)75名。现就有关事项公告如下:一、学校简介
浙大宁波理工学院坐落于“书藏古今、港通天下”的历史文化名城、国际港口城市——浙江省宁波市。学校前身为浙江大学宁波理工学院,成立于2001年6月;2020年,经教育部批准转设为“浙江省管理、宁波市举办、浙江大学支持”的全日制公办普通本科高校。办学20年来,学校弘扬浙江大学“求是创新”精神和浙东学术文化精髓,走内涵建设道路,实现跨越式发展。2013至2019年,连续7年位居国内同类院校排行榜第一名,近两年位列软科中国大学排行榜主榜全国第251位、256位。
学校现有教职工870余人,其中:两院院士3名,各类市级以上人才工程人选237名,研究生导师和博士生导师187人,在校本科生1万余人,研究生近300人,形成以本科教育为主,研究生教育、继续教育相辅的完整教育体系。学校现有11个学院,省部级及以上学科专业平台32个,建有浙江省博士后工作站。形成以工科为主,理、文、法、经等相互支持、协调发展的学科专业体系。学校现有各类联合研究机构30个,形成立足区域、面向全国,政、产、学、研相结合的社会服务体系。转设后年均外源科研到款经费突破亿元大关,年均增长率达18.5%。
当前,学校按照“立足宁波、依托浙大、放眼全球”发展思路,全面建设“省内一流,全国百强”高水平创新性应用型大学,全方位提高办学层次和办学水平。
浙大宁波理工学院热忱欢迎海内外优秀人才加盟,携手事业发展,共创美好未来。
二、招聘原则和办法
招聘工作坚持公开、平等、竞争、择优原则,按照德才兼备的用人标准,采取公开报名、统一考核和择优聘用的办法进行,通过资格审查、面试、体检和考察等程序面向社会公开招聘事业编制高层次人才(教师)。
三、招聘对象基本条件
(一)遵守中华人民共和国宪法、法律和法规;
(二)遵守纪律、品行端正,具备良好的职业素质;
(三)具有招聘岗位所需的学历、资历、专业、任职资格、职业(执业)资格及技能要求;
(四)具有适应岗位要求的身体条件;
(五)具备岗位所需的其他条件。
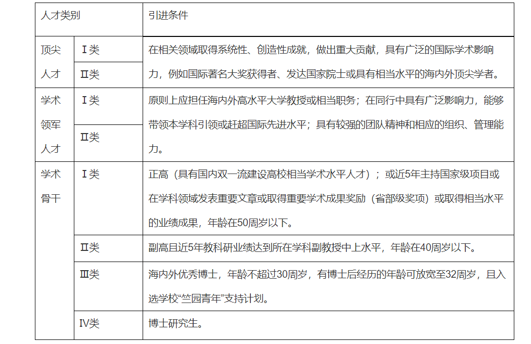
四、人才引进类别及引进条件
五、招聘单位、岗位、人数、专业、学历和范围及资格条件
详见招聘具体岗位条件(见附件1.2023年高层次人才需求计划表)
六、人才引进待遇
1.提供宁波市事业编制岗位。
2.提供长三角地区具有行业竞争力的薪酬待遇;根据个人情况可获得宁波市安家费、购房补贴和学校提供的购房补贴、科研启动费等,总额不低于100万元,详见《高层次人才引进待遇表》;对于紧缺学科或特别情况的,待遇可面议。待遇均为税前,扣税政策按宁波市有关规定执行。
3.学术骨干III类人才,入选校内“竺园学者”培养计划,额外提供特岗津贴5万元/年,资助期3年,总计15万元;
4.符合条件的引进人才可申请浙江大学等高校联培研究生指导教师资格及博士后合作导师资格。
5.可协助解决过渡性住房及子女入学、入托等。
高层次人才引进待遇表
备注:应聘上述高层次人才须对应符合最新《宁波市人才分类目录》的人才认定标准,方能享受宁波市的安家补助及购房补贴。
七、招聘办法和步骤
(一)报名与资格初审
1.报名时间:
公告发布之日起至2023年12月31日止。
2.报名办法:
将“个人简历”发送邮件至zrsc@nbt.edu.cn,邮件主题请标明“姓名+专业+应聘单位+岗位”。
3.资格初审:
人事处及各学院负责对应聘人员进行资格初审,符合招聘条件的,方可获得考试资格并由学院通知应聘人员。
认定本次招聘的所有岗位均为紧缺岗位,符合招聘条件的考生人数与招考岗位数比例达不到3:1时,按符合招聘条件考生人数进入考试程序。
(二)考试
考试以面试形式进行。根据应聘人员的教育背景、专业素养、学术水平、科研成果等情况,经面试择优录用。
1.资格复审
面试前,应聘人员在规定时间内携带本人简历、身份证、学历学位证书(应聘人员属于2023年普通高校应届毕业生的可凭学校推荐表和就业协议,属于国境外留学未毕业人员的可凭国境外学校学籍证明)、职称证书、近期免冠1寸照片1张及相关证件的原件和复印件到指定地点进行现场资格复审。证件(证明)不全或所提供的证件(证明)与招聘资格条件不相符者,不得参加面试。未按时参加资格复审的,视作放弃考面试资格。
2.面试
组织专家对应聘人员的教育背景、专业素养、学术水平、科研成果等进行考核评审。面试主要测试应聘人员的专业知识水平、教学能力、研发能力、创新能力、成果转化能力等教学、科研能力。
(三)体检与考察
参加体检人员按要求时间到指定地点参加体检,体检标准符合《浙江省教师资格认定体检标准及操作规程》要求。
体检结束后,学校将对体检合格者的思想政治表现、道德品质、业务能力、工作实绩等情况进行详细考察。考察不合格者淘汰。
(四)公示与聘用
拟聘用人员名单由学校报宁波市人力资源和社会保障局核准后,在宁波人力资源和社会保障局及浙大宁波理工学院网站上公示7个工作日。公示期满后无异议,办理人事关系转移手续并签订聘用合同。在办理人事关系转移手续时仍将审核档案资料,若发现招聘人员档案资料有不符合报考条件的,将取消聘用资格。
八、联系地址和联系方式:
宁波市钱湖南路1号,浙大宁波理工学院人事处(行政楼512办公室)
本次公开招聘咨询电话:0574-88229016黄老师
本次公开招聘监督电话:0574-88229097许老师
附件>>>点击查看
2023年高层次人才(教师)需求计划.xls
浙大宁波理工学院
2023年4月3日
原文标题:2023年浙大宁波理工学院公开招聘高层次人才(教师)公告
文章来源:http://rsj.ningbo.gov.cn/art/2023/4/3/art_1229676737_4242571.html
正在阅读:
2023年浙大宁波理工学院公开招聘高层次人才(教师)75名公告(浙江)04-05
2017年中学教师资格证《教育知识与能力》试题及答案808-07
澳洲移民的十大好处有哪些呢?10-11
2017年安徽招警考试报名时间及报名入口10-29
2018年6月23日雅思考试机经真题回忆06-14
高中英语作文:DiscriminationinEducation05-15
工程造价实习报告范文3000字五篇12-24