
一、总体要求
全面贯彻党的教育方针,落实全环境立德树人的根本任务,着眼招生入学工作中的热点难点问题,不断深化改革、强化统筹、健全机制;着力源头治理、过程公开、从严监管和严肃执纪,实行网上报名,阳光分班,促进教育公平,净化教育生态,提高人民群众对教育改革发展的获得感和幸福感,推进城乡义务教育由基本均衡向优质均衡发展。
二、招生原则
坚持“划片招生、相对就近、免试入学”和“网上报名、公民同招、阳光编班”的原则。
三、招生对象
小学招生对象:年满六周岁(2017年8月31日(含)以前出生),且未在学校注册过学籍的符合条件的适龄儿童。有学习能力和自理能力的残疾儿童为正常招生对象;因疾病等特殊情况需延缓入学的,其父母一方或其他法定监护人需向县教体局提出申请,并携带户口簿及相关证明材料,经县教体局核准后可延缓入学。
初中招生对象:辖区内符合条件的小学毕业生,且无初中学籍。
四、招生报名条件及范围
(一)城区学校生源类别(按以下先后顺序依次录取)
1、政策性优抚对象:对烈士子女、现役军人子女、公安英模和因公牺牲、伤残军人(警察)子女、符合条件的高层次人才子女及其他各类优抚对象,出具相关证件,优先就近安排入学。父母一方或其他法定监护人持相关报名材料在报名期间到县教体局基础教育股报名。
报名材料:户口簿、医学出生证明(如户口簿能明确看出亲子关系的则不需提供)和部队军人现役证明、县武装部军人子女入学安置证明、士兵(士官、军官)证、烈士证、军功章;高层次人才及其它优抚对象须提供相关证明材料。
2、城区购房(含随迁人员)。在城区有房产且实际在此房产居住的居民,父母一方或其他法定监护人所占房屋产权占比应30%及以上,其子女按该房产所在的片区入学;棚户区改造的居民,其子女按拆迁的房屋所在片区或拆迁实际安置地所在片区入学。如另有其他房产,需按实际居住的房屋产权证报名入学。
报名材料:户口簿、房产证(购房合同、不动产证、房屋所有权证等)、购房合同需要提供购房发票;棚户区改造的需要提供拆迁协议、安置协议及相关证明、医学出生证明(如户口簿能明确看出亲子关系的则不需提供)等。
3、城区户籍。父母一方或其他法定监护人城区户籍与适龄儿童少年城区户籍一致且城区无房产,按其户籍所在片区入学。
报名材料:户口簿、城区无房产书(父母一方或其他法定监护人手写即可)和医学出生证明(如户口簿能明确看出亲子关系的则不需提供)等。
4、进城务工人员随迁子女。
①城区经商。在城区经商且无城区房产的居民,父母一方或其他法定监护人的实体店营业执照且在营业地址经营一年以上的(登记日期2022年8月31日〔含〕以前),按其实体店经营地址所在片区入学。
报名材料:户口簿、营业执照、城区无房产书(父母一方或其他法定监护人手写即可)和医学出生证明(如户口簿能明确看出亲子关系的则不需提供)等。
②城区务工。在城区务工且无城区房产居民,父母一方或其他法定监护人与用人单位签订劳动合同并在我县交纳养老保险等“五险一金”(县人社部门认定的)一年以上的(登记日期2022年8月31日〔含〕以前),按其用人单位实际地址所在片区入学。
报名材料:户口簿、用工合同、缴纳保险等证明、城区无房产书(父母一方或其他法定监护人手写即可)和医学出生证明(如户口簿能明确看出亲子关系的则不需提供)等。
5、城区居住证(含随迁人员)。持有城区居住证且非经商、非务工人员子女,按其居住证所在片区入学,若学校学位不足,根据周边教育资源情况统筹安排。
报名材料:户口簿、居住证、城区无房书(父母一方或其他法定监护人手写即可)和医学出生证明(如户口簿能明确看出亲子关系的则不需提供)等。
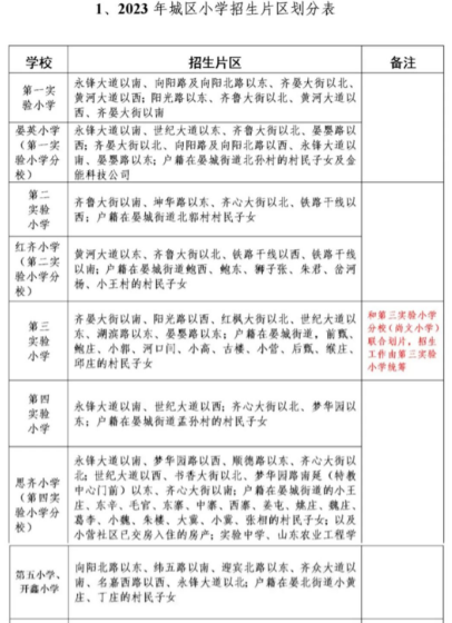
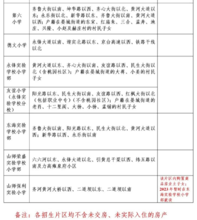
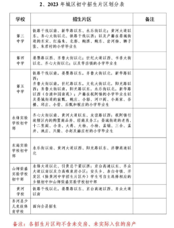
(二)城区学校划片范围



(三)乡镇学校录取
乡镇学校按照“属地管理、免试入学、应招尽招、网上报名、阳光编班”的原则,由各乡镇(街道)学区负责招生。
赵官镇中学招收本乡镇和马集镇小学毕业生;晏北街道南北中学招收本街道和大黄乡小学毕业生;宣章屯镇宣章学校初中部招收本乡镇、安头乡、表白寺镇小学毕业生。其他乡镇初中招收本乡镇的小学毕业生。
(四)民办义务教育学校录取
民办义务教育学校在全县范围内严格按招生计划招生,对于报名人数超过招生计划的,采取电脑随机派位方式录取,全程接受社会监督,派位结果即时向社会公开,一经录取,学校不得以任何理由劝退学生;不得以任何形式提前选择生源,坚决预防和杜绝民办义务教育学校无序招生;所有民办义务教育学校在严控起始年级班额及招生计划(见附件)的前提下,非起始年级坚持“只出不进”原则,均不得招收转入学生,如有违反,一律不予办理学籍转接,所引发的一切后果均由转入学校自己承担,并追究相关学校及主要负责人的责任。
(五)残疾儿童少年入学
进一步完善残疾儿童少年招生入学工作机制,依法保障适龄残疾儿童少年同等享受适宜义务教育,任何学校不得拒绝可随班就读的残疾儿童少年;不能接受普通教育的残疾儿童少年,统一到市县特教中心就读;接受送教上门服务的重度残疾儿童少年,由县特教中心负责送教上门;对于特殊情况的,由县残疾人教育专家委员会对残疾儿童少年接受义务教育能力进行评估认定后,提出入学安置意见。
(六)九年一贯制学校录取
学籍在本校的毕业生,在学生自愿的前提下可以在本校直升。直升学生名单报县教体局基教股核准,民办一贯制学校在招生计划中核减直升人数,剩余计划面向全县招生。
五、招生流程
(一)招生报名时间
2023年齐河县义务教育学校招生网上报名具体时间为8月15日9:00至8月18日24:00。
(二)招生报名办法
2023年齐河县义务教育学校招生入学全部网上报名。网上报名时间内,符合条件的适龄儿童少年父母一方或其他法定监护人按照《德州市齐河县义务教育入学服务平台操作流程》提示,手机端下载安装“爱山东”APP,完成注册和实名身份认证。登录“爱山东”APP,左上角选择【德州市〔德州市齐河县〕】,搜索【义务教育报名】,点击进入。“当前市”选择【德州市】,“当前区/县”选择【齐河县】,点击【确认,去报名】。点击【齐河县中小学新生入学服务平台】即可进入招生平台。
父母一方或其他法定监护人进入平台后,在选择报名类型界面有城区学校、乡镇学校两个报名端口,请务必根据自身报名条件正确选择端口录入。进入城区学校报名端口后,分为城区购房、城区户籍、城区经商、城区务工、城区居住证五个端口;进入乡镇学校端口后,填写相关信息并选择相应的乡镇学校。填写完善适龄儿童报名信息、上传相关佐证材料,进行网上报名。
温馨提示:
报名时请使用父母一方或其他法定监护人信息进行实名认证和注册。
必须通过网上报名,不参与网上报名的不予建立学籍。
报名的先后顺序与录取无关。建议在报名时错时错峰填报,避免系统瘫痪。
父母一方或其他法定监护人要对提交材料的真实性负责。系统实行大数据对比审验,对于弄虚作假、伪造入学材料的,一经发现移交相关部门追究相应责任。
公办学校和民办学校不得兼报。
齐河县少儿竞技体育学校和民办学校录取早于其他学校,一经被齐河县少儿竞技体育学校或民办学校录取,将无法被其他学校录取。未被民办学校录取的,按照报名所提交的有效信息录取到相应的公办学校。
不会网上报名或操作不熟练的可在报名时间内到就近学校咨询、办理。
(三)审核和录取
8月19日至8月22日,审核报名信息。对报名信息有问题的将以短信形式及时发送至注册电话,请根据短信提示及时修改。
8月23日,民办学校录取。如果报名学生数超出该校的招生计划数,由县教体局统一组织,在家长代表、县人大代表、政协委员、派驻纪检监察组的监督下,在司法局公证处公证员主持下随机派位录取,录取结果即时公布。
8月24日至25日,公办学校录取。
8月26日至27日,随机编班。在家长代表监督下,通过招生平台随机编班。
8月28日8:30起,结果查询。登录招生平台查询录取结果。
六、其他
(一)本指南由齐河县教体局负责解释。
(二)其他2023年齐河县义务教育学校招生相关信息与本指南不符的,以本指南为准。
(三)各学校招生简章由学校自行发布。
七、附件
正在阅读:
2023年山东德州市齐河县义务教育学校招生工作指南[8月15日-18日网上报名]08-15
【亲子教育】培养孩子独立能力从小事做起05-30
感恩节感恩父母的作文900字10篇10-22
我的梦想励志优美诗歌朗诵07-27
青海海东2021年考研成绩查询时间:2月26日10时起公布09-23
艺术硕士在职研究生报考条件07-30
2020年广西中西医助理医师报名时间及报名入口【1月9日-21日】01-09
心中有碧草时时春作文800字01-01
小编告诉你win10电脑卡重装系统有没有用(图文)06-02
西溪观鸟记作文500字09-25
台湾游记作文600字11-07