
1.小学:按计划招收划片区域内年满6周岁(2017年8月31日以前出生)未入小学适龄儿童及缓学期满拟就读小学一年级儿童。
2.初中:按计划招收学区内2023完成小学学业的适龄儿童少年。
二、招生平台
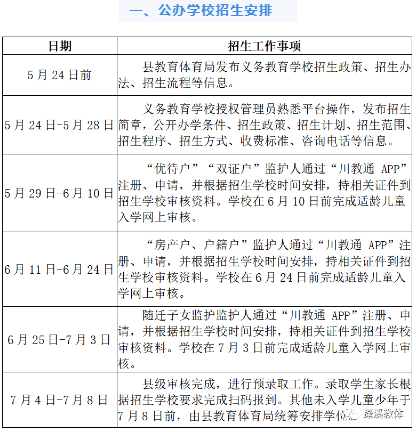
全县所有公民办学校招生一律通过“四川省基础教育招生升学综合管理信息系统(以下简称招生平台)”招生。5月29日后,招生学校对家长予以指导和帮助,家长利用智能手机下载“川教通APP”,参考操作说明,注册、上传资料,填报志愿学校。按照省教厅规定,凡未通过招生平台实施的招生均属无效招生,将不予办理学籍注册转接并严肃追究违规学校责任。
三、招生划片调整
(一)部分农村中小学
由于生源急剧减少,旌忠小学、新会镇学校不再招收小学一年级、初中一年级学生。旌忠小学辖区学生到三凤镇学校就读,新会镇学校辖区的小学生到蓬溪实验小学就读,新会镇学校辖区的初中学生到实验中学就读。
其余农村中小学按原划片方案执行。
(二)县城区中小学
1.小学
城南学校(小学部):成龙街,锦绣阳光城,山语涧,锦绣国际城,豪庭东苑,尚品城,阳光香颂小区,顺东街,蜀北路顺东街红绿路口至御园小区及吉居家园,屏风村(不含1组),原下东学校学区。共同招生区域:屏风村,城南学校与实验小学共同招生。完成本招生片区招生后,可共同招收竹林桥招生范围学生。
下河小学:西街,南街,北街,新建街,仿古街,鸡市街,钟鼓楼街,下河街,白塔街,中河街59号及以上,东街1至27号,西湖路248号及以上,白塔禅院以下至污水处理厂一带,莲珠桥村1、2、3、4组,大石桥村,原附西小学招生范围。共同招生区域:(1)中河街1号至58号、东街28号至245号、横街子、莲珠桥村4组由下河小学和实验小学共同招生;(2)西湖路1号至247号由下河小学和竹林桥小学共同招生。
实验小学:上河街,中河街1—58号,横街子,城北街,先农巷,蜀北上路至顺东街红绿灯路口,东街28号至245号、城东街,观音街,莲珠桥村5、6、7组,新会学校学区,原附北小学招生范围,屏风村1组。共同招生区域:(1)中河街1号至58号、东街28号至245号、横街子、莲珠桥村4组由实验小学和下河小学共同招生;(2)屏风村由实验小学和城南学校共同招生。
鱼泉小学:玉泉街,锦绣豪庭,御东名苑,世纪苑,翡翠苑,尚美国际,蜀北路御园小区以下至交通局红绿灯口,亿联建材家居城,福光村。共同招生区域:完成本招生片区招生后,可共同招收竹林桥招生范围学生。
竹林桥小学:欢喜垭以南,西湖路1—247号,交通局红绿灯口以下新城区(广福路除外),原西华小学、上游小学招生范围。共同招生区域:西湖路1号至247号由竹林桥小学和下河小学共同招生。
问陶实小:广福路,空余学位可招收片区外学生。
2.初中
蓬溪中学:欢喜垭以南,交通局红绿灯口以下新城区;原西华小学和上游小学学区。
城南学校(初中部):成龙街,锦绣阳光城,山语涧,锦绣国际城,豪庭东苑,尚品城,阳光香颂小区,顺东街,蜀北路顺东街红绿路口至御园小区及吉居家园,屏风村(不含1组),原下东学校学区,玉泉街,锦绣豪庭,御东名苑,世纪苑,翡翠苑,蜀北路御园小区以下至交通局红绿灯口,广福路及福光村。
实验中学:上河街,城北街,先农巷,蜀北上路至顺东街红绿灯路口,城东街,观音街,莲珠桥村,原附北小学学区,屏风村1组;西街,南街,北街,新建街,仿古街,鸡市街,钟鼓楼街,下河街,白塔街,白塔禅院以下至污水处理厂一带,中河街,东街,横街子、西湖路,大石桥村,原附西小学学区,新会学校学区。
四、招生办法
(一)县城区公办学校
报名人数不足学校招生计划的,直接录取全部报名学生。当某一批次人数超过所剩学位时,实行电脑随机摇号录取,未被摇号录取的学生和放弃摇号录取机会需入读公办学校的学生,由教育主管部门根据学位情况安排入学。
1.双证户。住房和户籍同在片区内的适龄儿童,在招生划片内学校入学。
2.房产户。适龄儿童的父(母)或其他法定监护人在招生片区内有住房且实际入住(包括房屋产权属直系祖辈,适龄儿童的父母在城区内无住房,三代同户籍且实际同居住的)。
3.户籍户。适龄儿童的父(母)或其他法定监护人户籍同在划片区内,在城区无住房,在招生划片区内学校入学;适龄儿童的父(母)或其他法定监护人不在同一户籍,根据实际情况安排入学。
4.优待人员。城区内符合条件的现役军人子女、烈士子女、公安英模和因公牺牲伤残警察子女、高层次人才子女、国家综合性消防救援队伍人员子女、部分退役军人子女、遂州英才卡持卡人子女、港澳台同胞子女、援藏援彝干部子女及其他各类优抚对象,经有关部门审核确认,由所属部门与教育主管部门协商解决入学问题。
5.随迁子女。在蓬溪县城区经商、务工、创业人员子女,实际居住在招生范围内达6个月(截止到5月31日),可到居住地所在学校报送资料,居住地学校学位不足时,由县教育体育局统筹安排。城区学位不足时,安排到县城附近学校就读。
6.其他。拆迁安置户:户籍与安置地一致,按安置地所在学区“双证户”学生对待;户籍与安置地不一致,按安置地所在学区“房产户”学生对待。公租房户:适龄儿童少年法定监护人,取得公租房管理部门合法手续,实际入住,且监护人在其他学区无房产,按公租房所在学区“房产户”学生对待,也可向户籍所属学区学校申请入学。
各招生学校制定具体实施细则,验证工作由各招生学校组织实施。
(二)其他公办学校
按照招生划片范围招收本辖区学生,确保“应读尽读”。学位充足时,可简化资料现审环节,可招收片区外学生,直接通过平台审核、录取,具体办法由学校制定。
(三)民办学校
民办学校报名人数不足招生计划数的,直接录取全部报名学生;报名人数超过招生计划数的,按程序组织摇号录取。未被摇号录取的学生,按划片入读公办学校,或由教育主管部门统筹安排入学。
五、报名资料准备
(一)学区适龄儿童少年
1.户口本。
适龄儿童少年本人和法定监护人同一户籍的户口簿(若父母或其他法定监护人与适龄儿童不在同一户口簿的,需提供户口簿和出生证)。城区无住房的“户籍户”还需准备监护人无房证明。
2.身份证。房屋所有权人(房主)身份证。
3.住房证件。父母(或其他法定监护人)的实名所属房屋产权证或不动产证(仅限居民住宅,不含商业房、商住房等)。住房已实际入住,房产证正在办理的,需提供购房网签合同(签订合同的时间需为2022年12月31日前,民间契约及协议不作为房产依据);拆迁安置户提供法定监护人实名所属拆迁、安置协议的原件和户籍证明材料;“三代同堂”房屋产权属祖(外祖)父母,需提供监护人无房证明。
(二)特殊安置生(优待户)
现役军人子女、烈士子女、公安英模和因公牺牲伤残警察子女、部分退役军人子女、高层次人才子女、国家综合性消防救援队伍人员子女、遂州英才卡持卡人子女、港澳台同胞子女、援藏援彝干部子女及其他各类优抚对象,随班就读的适龄残疾儿童少年、提供户口簿和相应证明材料。
(三)随迁子女
1.适龄儿童少年本人和法定监护人同一户籍的户口簿(如父母或其他法定监护人与适龄儿童不在同一户口簿的,需要提供双方户口簿、结婚证和出生证)。
2.法定监护人身份证。
3.公安部门出具的法定监护人在蓬溪城区连续居住6个月的居住证(截止到5月31日);法定监护人在县城区经商、办企业的相关证照(截至2023年5月31日已在县城区连续经营时间达6个月及以上);用人单位连续依法缴纳社会保险费满6个月且申请入学当月仍处于持续缴费状态的证明(以社会保险费缴费凭证为准)。
六、注册登记审核
5月29日后,家长利用智能手机下载“川教通APP”,参考操作说明,注册、上传资料,填报志愿学校。家长根据学校提交资料的时间安排,携相关证明材料到招生学校进行现场资料登记,招生学校核实学生及家长户口簿、房产证、营业执照、特殊身份证明等相关资料。符合条件的,予以审核通过;不符合条件的,审核驳回。民办学校与公办学校同步报名、同步录取;符合条件的适龄儿童少年可自愿填报一所县内民办学校志愿。
七、录取时间
小学、初中招生于2023年7月上旬结束。
八、扫码报到
通过县教育体育局审核录取的学生,由学校公布录取码,家长扫码确认报到,学校发放录取通知书。学生按规定的时间报到注册,逾期责任自负。
2023年蓬溪县义务教育学校招生入学日常安排:

正在阅读:
四川省遂宁市蓬溪县2023年秋季义务教育学校招生公告06-02
2022广西来宾市兴宾区人民医院招聘编制限额外人员公告【35人】09-04
iphonese3多重-机身尺寸多少06-12
2020年陕西口腔助理医师报名时间及报名入口【1月9日-21日】01-09
2018年3月福建厦门市海沧区招聘非在编雇用人员公告【14人】04-29
2021下半年重庆北碚区公开招聘教育事业单位工作人员30名(报名时间为9月22日至26日)08-23
六年级四班班级口号霸气_六年级班级的口号04-01
2019年天津艺术硕士准考证打印时间:12月14日至24日08-16