>
【文档预览】 文档大全网整理发布2022-2023学年福建省厦门市宁宝片区三年级上学期期中数学试卷及答案(Word版),前五页预览如下:
本文来源:https://www.wddqw.com/fdwv.html
相关文章:
正在阅读:
2022-2023学年福建省厦门市宁宝片区三年级上学期期中数学试卷及答案(Word版)09-14
江苏:2021年南京信息职业技术学院高考招生章程07-20
2020年宁夏中级统计师考试合格标准为72分06-20
你来表演我来猜作文400字06-27
2019年小升初考试试卷_2019年辽宁小升初考试报名网址:http://www.lnzsks.com/04-06
2006年下半年四川公务员申论考试真题及答案(Word版)01-03
心里美滋滋的作文600字初中05-09
高中生河南暴雨互助作文【五篇】08-07
[入党动机的简单回答范例]入党动机简单回答范例12-01
我的朋友作文600字08-25
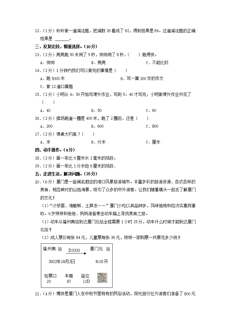
2017年中考语文专项训练:《说虎》07-01