
1.中心城区公办幼儿园招生
符合小班入园年龄(2019年9月1日—2020年8月31日期间出生)的幼儿。
2.报名方式
(1)采用手机“浙里办”APP在线登记。在线登记时间为5月6日至5月31日;补登记时间为6月6日。
(2)家长下载软件“浙里办”,根据软件提醒进行登记。家长操作指南将在“德清教育”微信公众号同步推送。各幼儿园的微信公众号也将公告幼儿园招生简章。
3.招生批次
(1)第一批招生确认及录取办法
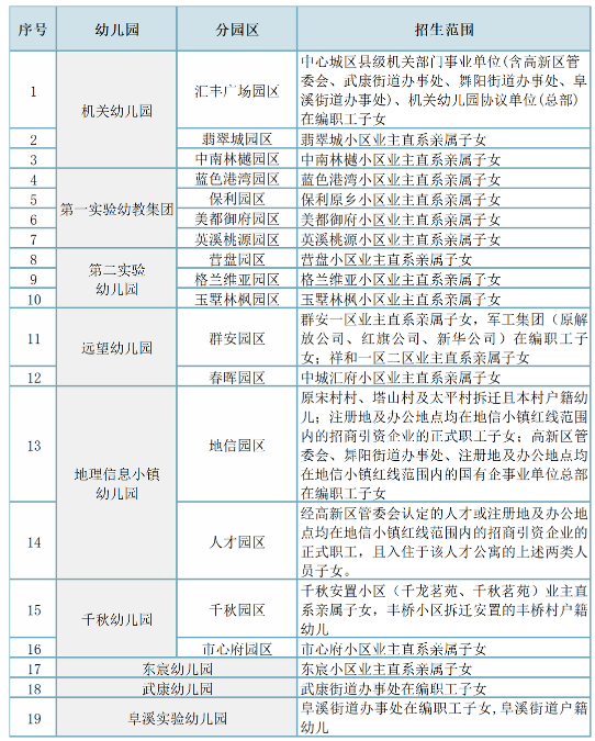
①招生幼儿园及范围 
②招录流程
根据各幼儿园制定的招生方案以及“浙里办”APP在线登记信息和现场资料审核情况按条件录取。
审核预录取。已进行手机在线登记的家长,于6月10日8:30-12:00到所申报幼儿园主园区进行现场资料审核。家长随带资料:手机“浙里办”APP报名登记码、房产证、户口本等相关材料,具体详见各幼儿园招生简章。
6月15日教育局将在德清县人民政府网县教育局公告公示栏公布第一批招录情况。若有剩余学位纳入第二批招生。
(2)第二批招生确认及录取办法
①招生幼儿园
第一批招录后有剩余学位的城区公办幼儿园、第二实验幼儿园宋石园区、第二实验幼儿园城南园区、机关幼儿园城东园区、地信小镇第二幼儿园。
②报名条件
幼儿户籍在县中心城区且监护人在县中心城区有合法稳定住所,户口迁入时间截至2023年5月31日。
③招录流程
审核。6月17日8:30-12:00,到电大德清学院(舞阳街1235号)参加现场资料审核。家长随带手机“浙里办”APP报名登记码、户口本、中心城区有合法稳定住所凭证的相关原件和复印件。通过审核确认的,由系统生成摇号号码并核发摇号号码凭证。
录取。6月17日14:00在电大德清学院(舞阳街1235号)组织摇号。现场公开抽取选择顺序号,抽取的顺序号数等同于各幼儿园剩余学位数。按选择顺序号当场在各幼儿园报名点录取,录取幼儿发放录取通知书。
6月22日教育局将在德清县人民政府网县教育局公告公示栏公布第二批招录情况。若有剩余学位纳入第三批招生。
(3)第三批招生确认及录取办法
①招生幼儿园
第二批招录后有剩余学位的城区公办幼儿园。
②报名条件
本县非:户籍不在县中心城区的本县户籍幼儿,且监护人在县中心城区有合法稳定住所。
新居民:幼儿为监护人直系亲属子女,监护人需持有居住证且在县中心城区有合法稳定住所与合法稳定职业,与用人单位签订1年以上劳动合同或持有1年以上市场监管部门注册的营业执照,并在本县缴满1年以上养老保险。
③招录流程
审核。6月24日8:30-12:00,家长到电大德清学院(舞阳街1235号)参加现场资料审核。“本县非”幼儿家长随带手机“浙里办”APP报名登记码、户口本、中心城区有合法稳定住所凭证的原件和复印件。新居民幼儿家长随带手机“浙里办”APP报名登记码、监护人居住证、合法稳定住所凭证、与用人单位签订1年以上劳动合同或持有1年以上市场监管部门注册的营业执照、并在本县缴满1年以上养老保险等的原件和复印件。通过审核确认的,由系统生成摇号号码,并核发摇号号码凭证。
录取。6月24日14:00在电大德清学院(舞阳街1235号)组织摇号。现场公开抽取选择顺序号,顺序号数等同于各幼儿园剩余学位数。按选择顺序号当场在各园报名点录取,录取幼儿发放录取通知书。
(4)政策性安置办法
2023年继续按照国家、省、市、县有关政策规定,执行政策性安置。符合国家和省、市、县相关政策,纳入政策性安置的,如:烈士子女、符合条件的现役军人子女、公安英模和因公牺牲伤残警察子女、国家综合性消防救援队伍人员子女、高层次人才子女,港澳同胞、台湾同胞、华侨华人子女,外籍人员子女以及2020年抗疫援鄂医护人员子女等,经政府主管部门认定后于5月31日(上午8:30—11:30)到行政中心11号教育窗口报名。需带材料请咨询0572-8069705、8070302。
2.非中心城区公办幼儿园招生
县中心幼儿园、乾元第一幼儿园、乾元第二幼儿园、新市第一幼儿园、新市第二幼儿园、士林幼儿园、钟管幼儿园、干山幼儿园、洛舍幼儿园、雷甸第一幼儿园、雷甸第二幼儿园、徐家庄幼儿园、高桥幼儿园、新安幼儿园、下舍幼儿园、莫干幼儿园、筏头幼儿园、上柏幼儿园、三桥幼儿园、浙工大附属秋山幼儿园、三合幼儿园。
2.招生对象
符合小班入园年龄(2019年9月1日—2020年8月31日期间出生)的幼儿。
3.报名方式
(1)采用手机“浙里办”APP在线登记。在线登记时间为5月6日至5月31日;补登记时间为6月26日。
(2)家长下载软件“浙里办”,根据软件提醒进行登记。家长操作指南将在“德清教育”微信公众号同步推送。
4.招生录取
由镇(街道)幼儿园根据全县幼儿园阳光招生工作精神,参照中心城区公办幼儿园录取时间、批次等,各园制定招生方案自行招录。
3.民办幼儿园招生
金蓓蕾幼儿园、绿城庆安幼儿园、阳光幼儿园、塔山小区幼儿园、鑫盛小区幼儿园、都市桃源幼儿园、五龙爱心幼儿园、回龙小区幼儿园、金都诺亚舟幼儿园、乐乐幼儿园、伊顿幼儿园、圆圆幼儿园、绿城庆安幼儿园乾元分园、新市康乐幼儿园、恒星幼儿园。
2.招生对象
符合小班入园年龄(2019年9月1日—2020年8月31日期间出生)的幼儿。
3.报名方式
(1)采用手机“浙里办”APP在线登记。在线登记时间为6月26日至6月29日。
(2)家长下载软件“浙里办”,根据软件提醒进行登记。家长操作指南将在“德清教育”微信公众号同步推送。
4.招生录取
(1)民办幼儿园根据各园的招生方案自行招录。
(2)小区内的民办幼儿园,包括金蓓蕾幼儿园、绿城庆安幼儿园、阳光幼儿园、塔山小区幼儿园、鑫盛小区幼儿园、都市桃源幼儿园、五龙爱心幼儿园、回龙小区幼儿园、金都诺亚舟幼儿园、绿城庆安幼儿园乾元分园,须先确保本小区业主直系亲属子女入园。
(3)优先考虑所在城区居住,有稳定工作,缴满一年以上社保的人员子女入园。
4.其他规定与说明
(二)中心城区幼儿园招生未详事项由德清县教育局负责说明,咨询电话0572-8070302、8069705。非中心城区幼儿园招生未详事项由镇(街道)幼儿园负责说明(咨询电话详见附件)。
(三)招生过程中,县纪委派驻第四纪检监察组全程参与监督,投诉电话0572-8066783。
本方案解释权在德清县阳光招生领导小组。
正在阅读:
请收好!2023年浙江湖州德清县幼儿园阳光招生政策和招录流程公布03-21
2019年泸州中考录取分数线及查询时间,2019年四川泸州中考历史答案03-30
2016年广东高考试题:数学理09-03
河北公安警察职业学院2023年招生章程05-19
[最新车间班长个人工作总结]车间班长个人工作总结三篇08-31
家乡的春节作文800字08-26
2023年云南省面向上海大学招录定向选调生公告【9月21日-28日报名】09-22
2023山东省公费师范毕业生(定向滨州)、滨州市委托培养师范生竞岗选聘专项考试公告06-27
初二我爱我家作文200字:我的家乡05-12
遇上碎片化的生活作文600字11-10