>
【文档预览】 文档大全网整理发布2023年内蒙古高考政治真题及答案(Word版),前五页预览如下:
本文来源:https://www.wddqw.com/fOuv.html
相关文章:
正在阅读:
2023年内蒙古高考政治真题及答案(Word版)06-14
胎教小故事爸爸读简短十篇08-23
2017年湖南常德桃源县乡镇事业站所公开招聘72人简章01-29
2018湖南省张家界桑植县澧源镇人民政府招聘简章【42人】07-25
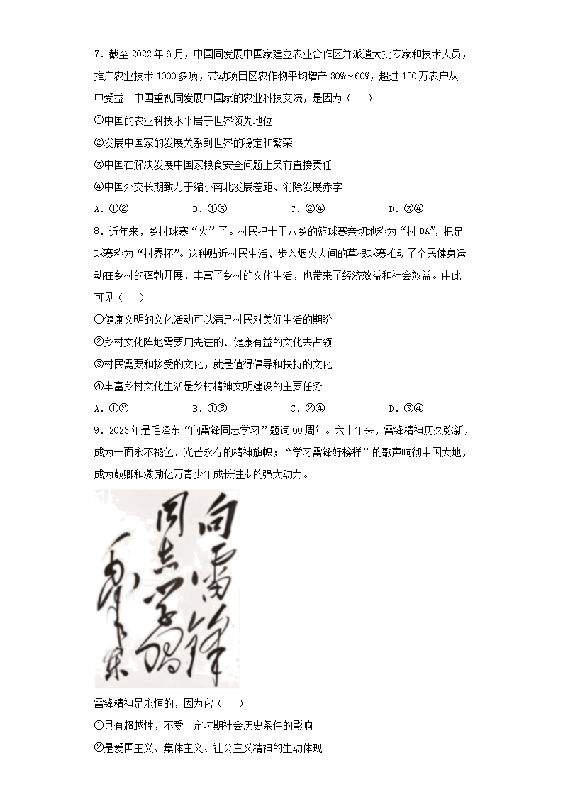
小学最有寓意的童话故事10-05
英语演讲稿:奥巴马励志英语演讲稿:梦想与责任01-21
初二关于劳动节的作文200字:溜冰07-23
2013年黑龙江大兴安岭中考语文真题及答案(Word版)09-09
2022年河南周口市公安局公开招聘警务辅助人员考察政审通知10-20
快乐的春节优秀作文400字-快乐的春节优秀作文11-10
新托福口语题目改为四题|新托福口语题目及范文:发信息和打电话你更喜欢哪个11-17