【#计算机等级# 导语】2022年3月份黑龙江省全国计算机等级考试报名即将开始,为了方便广大考生及时获取报名的实时信息,下面®文档大全网为您精心整理了本次计算机等级考试报名的具体事宜,希望广大考生及时关注,更多计算机等级考试的相关资讯,请关注®文档大全网的更新。
2022年3月全国计算机等级考试报名时间为3月1日9时至3月8日17时,报名采取网上报名、网上支付的方法。
报名者不受年龄、职业、学历等背景的限制,可根据自己学习情况和实际能力选考相应的级别和科目。同次考试考生最多可报3个科目,且不允许重复报考同一个科目,不允许在不同省份或不同考点同时报考。
为使广大考生能够很好、顺畅地进行报名,现将有关报名须知及注意事项予以公布,望广大考生认真阅读后,再进行报名。
一、考生报名须知
考生报名网站地址:https://ncre-bm.neea.cn
1.考生登陆网站,点击进入“(23)黑龙江省”后,一定要按照报名要求和步骤认真操作。
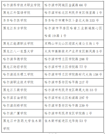
2.考点院校在校考生只能在本校报考(考生所报科目在本校未开考,可以到受理社会考生的考点报考),社会考生和非考点院校的考生登录指定考点的报名系统进行报名。
哈尔滨市接收社会考生(含非考点院校的学生)的考点院校为哈尔滨剑桥学院和黑龙江外国语学院。
齐齐哈尔市接收社会考生的考点院校为齐齐哈尔大学。
牡丹江市接收社会考生的考点院校为牡丹江师范学院。
佳木斯市接收社会考生的考点院校为佳木斯大学。
大庆市接收社会考生的考点院校为黑龙江八一农垦大学。
鸡西市接收社会考生的考点院校为黑龙江工业学院。
鹤岗市接收社会考生的考点院校为鹤岗高等师范专科学校。
绥化市接收社会考生的考点院校为绥化学院。
伊春市接收社会考生的考点院校为伊春职业学院。
黑河市接收社会考生的考点院校为黑河学院。
双鸭山市接收社会考生的考点院校为黑龙江能源职业学院。
大兴安岭地区接收社会考生的考点院校为大兴安岭职业学院。
七台河市的社会考生可就近选择接收社会考生的考点院校进行报名。
3.考生在进入报名系统后,需认真阅读报名须知,尤其是对考生照片的要求,考生一定要认真、反复核对报名信息和照片信息,一经确认和提交后,将不再对考生信息进行修改。
4.报名费:每科次120元。
二、考生报名注意事项
1.考生必须在规定时间内注册、报名(报名时间以各考点最终确定为准)。
2.考生登录报名网站,同意并签署报名协议后,自行填报个人报考信息,并上传考生本人清晰、正置的近期正面免冠彩色证件照。考生姓名中如有生僻字无法输入,请用汉语拼音全拼代替生僻字。
3.考生网上报名可以报考多个科目,最多报3科。
4.考试报名采取网上支付的方式,考生网上支付前必须上传考生照片,照片不能使用生活照,照片后缀名为.jpg,照片大小:20-200KB。成像区上下要求头上部空1/10,头部占7/10,肩部占1/5,左右各空1/10。采集的图像象大小最小为192×144(高×宽),成像区大小为48mm×33mm(高×宽)。
5.考生只能使用一个账号报名,一个账号也只能报考一个考生。
6.考生必须在规定时间内,自行下载打印考生准考证。
7.考生登录时忘记用户名,可以使用首页上的已报名账号找回功能:通过“姓名”和“证件号”找回用户名。
8.如果考点需要审核,审核通过之后,24小时后系统会删除考生未支付科目,建议考生实时关注审核状态,审核通过后,请及时进行支付操作。
三、考试时间
考试时间为2022年3月26日至28日(具体考试时间以准考证上时间为准)。
四、其他有关事项
(一)教育部考试中心继续在此次考试中开通证书直邮服务,考生可直接登录NCRE网站(www.ncre.cn)进行申请。
(二)按国家相关规定,港澳台居民居住证属于有效身份证件,持该证件的考生可以正常报名并参加NCRE考试。
(三)自2019年3月考试起,二级语言类及数据库类科目(即除MSOffice高级应用外的其他二级科目)调整获证条件为:总分达到60分且选择题得分达到50%及以上(即选择题得分要达到20分及以上)的考生方可取得合格证书。
(四)从2022年9月考试起,新增二级openGauss数据库程序设计(科目代码68)。
(五)2022年暂停三级Linux应用与开发技术、四级Linux应用与开发工程师等两个科目考试。2021年下半年已通过四级Linux考试的,成绩保留至2023年3月。
(六)自2022年起,教育部考试中心推出NCRE电子证书,所有符合取证条件的考生都将获得电子证书。2022年为试点期,考生在报名时可同时申请纸质证书。

正在阅读:
2022年3月份黑龙江省全国计算机等级考试报名即将开始03-12
我的养狗经历作文500字12-07
2019年2月证券从业资格报名入口:中国证券业协会09-01
感人的11.14情人节空间留言10-24
最朴实走心的生日祝福短信03-03
2021年福建龙岩初级经济师报名时间:8月6日至8月18日07-04
2019同学新婚简短祝福句子02-02