【#高考# 导语】©文档大全网从河北省教育考试院了解到,河北省2022年高职单招报考须知已发布,详细内容如下:

1.什么是高职单招?
高职单招是高职院校单独考试招生的简称,是高校考试招生工作的重要组成部分,是技术技能人才选拔的重要渠道。我省实施高职单招是贯彻落实国务院《关于深化考试招生制度改革的实施意见》《国家职业教育改革实施方案》等文件精神,按照《河北省普通高校考试招生制度改革实施方案》(冀政发〔2019〕2号》要求,加快推进高等职业教育分类考试招生改革的重要举措。按照国家有关规定,高职院校分类考试招生与普通高校考试招生相对分开,更加突出职业教育人才培养规律,实行“文化素质+职业技能”的评价方式,录取的考生在入学后及毕业后的各项待遇与参加统一高考入学的同层次学生一样。
⒉高职单招的招生对象是哪些考生?
已通过2022年河北省普通高校招生报名,且符合所报考院校招生条件的考生(含对口考生)。
⒊2022年在河北省进行高职单招的院校有哪些?
经河北省教育厅批准,2022年在河北省进行高职单招的省内院校有72所,名单如下:



2022年如有省外院校经批准在我省参加高职单招,将在招生计划中公布。各院校具体招生专业以教育厅批准的最终招生计划为准。
4.什么是考试类,按考试类考试有什么优势?
考试类是指以教育部《职业教育专业目录(2021年)》划分的专业大类为基础,按照相近相通原则,分类别进行考试和录取的一种形式。2022年我省高职单招考试招生继续按专业划分为不同的考试类,实行院校联合考试招生。
实行按考试类考试方式,一是简化了考生报考手续。考生只需选择某一考试类报考,即认为向该类所有院校报考,考试成绩供该类所有院校使用,大大减轻了考生的考试负担、减少了考生的舟车劳顿。二是扩大了考生志愿填报选择范围,考生填报志愿时可以面向所有院校的本类专业,大大增加了考生的选择范围。三是考试和录取管理更加规范,由牵头院校统筹考试及录取组织等工作,管理更加统一,操作更加规范,考试及录取环境更加优化,更加有利于维护公平公正。
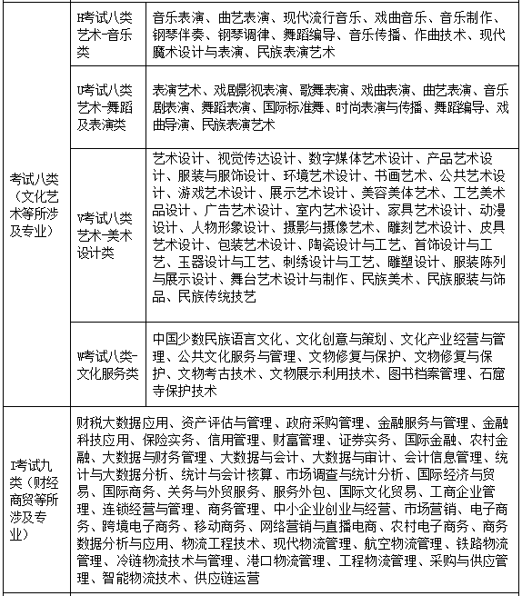
5.各考试类包含哪些专业?
各考试类涵盖专业如下(涵盖专业来源于教育部《职业教育专业目录(2021年)》,后期如有调整,以2022年最新文件为准),具体招生专业以公布的招生计划为准:







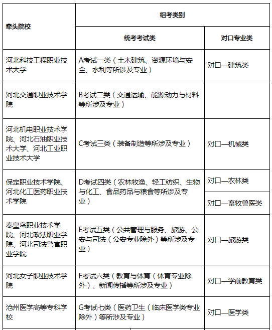
6.各考试类牵头院校有哪些?
牵头院校由本考试类所有单招院校推选产生,具有相关专业优势,负责本考试类的考生报考、缴费、命题、组考、评卷、成绩公布与复核、违规行为的认定和处理以及录取组织等工作。
各考试类牵头院校如下:


7.高职单招招生计划是如何编制的?如何查询?
2022年高职单招继续按考试类将统考计划与对口计划分开编列。分别编列计划后,统考考生和对口考生之间、各考试类考生之间将互不影响,科学公平合理。
高职单招一志愿填报前,各牵头院校向社会公布各考试类招生计划。考生可通过下列方式进行查询:
(1)通过各牵头院校官方网站查询相应考试类招生计划。
(2)通过河北省高职单招服务平台网站查询。
(3)通过各单招院校招生简章查询或者直接向相关院校咨询。
8.“河北省高职单招服务平台”的作用是什么?
2022年我省高职单招的报考、打印准考证、志愿填报、成绩及录取结果查询等继续通过“河北省高职单招服务平台” (网址:http://hebgzdz.sjziei.com)进行。考生也可通过相关考试类牵头院校官方网站进行成绩和录取结果的查询。请广大考生认真阅读我省单招相关规定、各考试类牵头院校制定的考试实施方案和单招院校招生简章,牢记“河北省高职单招服务平台”及其网址,按要求进行报考、考试、填报志愿等操作。
9.高职单招工作流程是怎么安排的?
①2022年3月8日9时至3月11日17时,考生登录河北省高职单招服务平台进行报考、选择考试类,并向对应的牵头院校缴纳考试费。
②完成报考缴费的考生,需按照各考试类规定的时间,登录河北省高职单招服务平台下载打印准考证。
③2022年4月10日前,考生到各牵头院校指定考点参加考试,具体考试时间和地点以准考证为准。
④2022年4月15日前,各牵头院校向社会公布考生成绩。
⑤2022年4月15日9时至17日17时,考生登录河北省高职单招服务平台填报一志愿;
4月18日至4月21日上午 ,一志愿录取;
4月21日14时,考生查询一志愿录取结果;
4月21日14时至22日12时,一志愿未录取的考生登录河北省高职单招服务平台填报二志愿;
4月22日至23日,二志愿录取;
4月24日9时,考生查询二志愿录取结果。
10.考生如何报考和缴费?需要注意哪些内容?
2022年3月8日9时至3月11日17时,参加高职单招的考生(含技能拔尖免试考生)登录河北省高职单招服务平台进行报考和选择考试类,并向对应的牵头院校缴纳考试费。使用学考成绩及对口专业考试成绩进行折算的科目不需缴费。
高考报名时考试类型选择“统考”的考生(以下简称“统考考生”),可从10个考试类任选一类,但不得报考对口计划。其中,选择考试八类的考生,须在缴费页面选择细分类。
高考报名时考试类型选择“对口”的考生(以下简称“对口考生”),可不选择考试类,默认按考生高考报名时所选的专业类向相应牵头院校缴费并按要求参加考试(具体招生专业详询招生院校或以公布的招生计划为准);也可从统考计划10个考试类中另选一类,与该类的统考考生一起参加考试、录取。
具体报考流程如下:
(1)考生打开河北省高职单招服务平台,先进行系统登录,需输入姓名、考生号、密码(首次登录密码为考生身份证号码)和验证码。
(2)考生首次登录系统后,需先修改登录密码。为保证信息安全,考生应尽量避免使用简单密码(例如:由纯数字、纯英文组成的密码)。密码修改完毕后,考生需使用新密码重新登录系统,登录后,在个人中心选择“报考缴费”进行考试类的选择。
请考生高度重视登录密码的保管,此密码将作为后期登录系统进行成绩查询,准考证下载,志愿填报等使用,不要将密码告诉他人,以防被他人篡改志愿等信息。
(3)考生选择考试类后进入缴纳页面,确定支付方式后,将无法修改考试类等报考信息,支付方式未确定前可返回修改。
(4)考生选择微信或支付宝,扫描二维码完成支付。支付完成后,点击“退出”按钮安全退出系统。
详细流程图如下:

特别提醒:
1.支付方式确定后,考试类等报考信息将不得更改,如未确定支付方式,可返回修改考试类等报考信息。报考缴费过程中出现问题,可根据页面提示操作或向牵头院校咨询。
2.报考结束后不再安排补报。不得跨考试类(含考试八类各细分类)报考、参加考试、填报志愿和录取。
11.报考统考计划的考生需要考试哪些科目?
实行“文化素质+职业技能”的考试方式,总分为750分。文化素质和职业技能的命题和考试均由牵头院校负责。其中,文化素质考试科目为语文、数学,每科150分,满分300分;职业技能考试包括专业基础考试、职业适应性测试,满分450分。
文化素质成绩使用普通高中学业水平合格性考试(以下简称学考)语文、数学成绩折算替代,具体折算办法由各牵头院校确定。没有语文、数学学考成绩的考生,须参加牵头院校组织的文化素质考试。语文、数学学考成绩不全(如只有其中一科成绩)的考生,可参加牵头院校组织的文化素质考试,也可使用现有学考成绩直接折算(所缺科目成绩为零)。
职业技能考试由牵头院校组织,由专业基础考试和职业适应性测试两部分组成。其中,专业基础考试部分满分100分,由牵头院校根据各考试类所包含专业的特点,从外语、思想政治、历史、地理、物理、化学、生物等七个科目中指定一科进行笔试。具有相应科目学考成绩的考生,使用该科目学考成绩折算替代。没有相应科目学考成绩的考生,须参加牵头院校组织的专业基础考试。职业适应性测试部分满分350分,由牵头院校负责命题并组织测试,报考艺术类专业且有2022年全省艺术统考成绩的考生可直接使用相对应的专业成绩折算替代。具体折算办法由各牵头院校确定。
12.报考对口计划的考生需要考试哪些科目?
实行“文化素质+职业技能”的考试方式,总分为750分。其中,文化素质考试科目为语文、数学,每科150分,满分300分;职业技能考试包括专业能力测试和技术技能测试,满分450分。
报考对口计划的考生均需参加文化素质考试。如考生具有2022年全省对口专业考试成绩,可选择使用对口专业考试成绩折算代替职业技能考试成绩,也可选择参加牵头院校组织的职业技能考试,具体折算办法由各牵头院校确定;考生如没有2022年全省对口专业考试成绩,则必须参加牵头院校组织的职业技能考试,否则,职业技能科目成绩为零。
13.考生参加考试需要注意哪些事项?
(1)及时打印准考证。考生应按各牵头院校规定的时间内,登录河北省高职单招服务平台下载打印准考证。具体考试时间和地点详见准考证。
(2)提前熟悉考点路线。考生要提前准备好身份证、准考证、各考试类规定的疫情防控等材料,提前熟知考点具体地址(校区)和交通状况,提前到达考点,避免因天气、交通或其他不可预测原因耽误考试。
(3)遵守考场规则。考生要自觉诚信应考,遵守考场规则。不得携带规定以外的物品(比如手机、手表、无线耳机及其他具有发送或者接收信息功能的设备等)参加考试,考试期间一经发现,将按考试违规处理。
(4)遵守疫情防控要求。各牵头院校负责制定本考试类疫情防控方案,考生可登录各牵头院校官方网站查看相关内容,或向相关院校咨询,按各考试类疫情防控要求参加考试,赴考及考试期间注意做好个人防护,确保安全。
14.残疾考生如何申请考试合理便利?
2022年高考报名时已申请合理便利并审核通过的高职单招残疾考生,可在所选择考试类的考试前10个工作日,向对应牵头院校提出合理便利申请,学校在保证正常组考的前提下,为考生提供力所能及的合理便利内容。
15.考生如何查询考试成绩?
考生按照各牵头院校要求,在规定时间内,登陆河北省高职单招服务平台查询考试成绩。如对考试成绩有疑问,可在规定时间内向牵头院校提出成绩复核。详见各考试类考试实施方案或向牵头院校咨询。
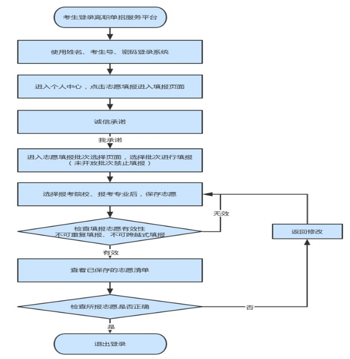
16.考生如何填报志愿?
志愿填报通过河北省高职单招服务平台进行。
一志愿填报时间为:2022年4月15日9时至17日17时;
二志愿采取公布缺额、征集志愿方式,填报时间为:2022年4月21日14时至22日12时。
考生每次填报志愿可在同一考试类中选报5所院校,每所院校最多填报6个专业。服从专业调剂的须勾选“服从专业调剂”选项。跨类填报的志愿无效。网上填报志愿系统操作流程:
(1)考生登录
考生登录河北省高职单招服务平台,输入姓名、考生号、密码和验证码,通过个人中心点击“志愿填报”按钮进行志愿填报。
如忘记密码,可点击考生登录界面的“忘记密码”按钮,填写姓名、考生号、验证码,填写完成后点击“下一步”,进行人脸识别验证,验证通过后,可进行密码修改。如无法完成密码修改,考生可联系各考试类牵头院校进行修改。
(2)填报志愿:
考生首次进入志愿填报系统,必须签订诚信书,考生点击“我”按钮后,系统将自动跳转至志愿列表。点击可填报志愿的“操作”栏内“填报”按钮进入志愿填报页面。
考生最多可以填报5所院校(不能重复或跨越式填报),每所院校最多可选择6个专业(不能重复或跨越式填报)。若服从专业调剂,需对“服从专业调剂”选项进行勾选。考生只能按前期所报考试类填报志愿,不得跨考试类(含考试八类各细分类)填报志愿,跨类填报的志愿无效。
考生在填报志愿完毕后,必须点击“保存”按钮来保存所报志愿信息,保存后系统将显示考生当前志愿已填报的志愿信息。
(3)查看志愿:考生在查看志愿清单页面,可以查看到已经填报的志愿信息。请考生务必仔细核对所填报的志愿信息是否准确。若需修改,可点击“返回修改”按钮返回志愿填报页面进行修改。在志愿填报时间结束前,考生均可进行志愿修改,以最后一次保存的志愿为准。
(4)退出系统:考生在查看志愿清单页面,点击“确认并退出”按钮退出系统。请考生填报志愿完成后要及时退出系统,以防他人篡改。
志愿填报流程图如下:

17.高职单招是如何录取的?
高职单招录取工作通过远程网上录取方式进行,由各考试类牵头院校共同组织实施,一志愿和二志愿均实行平行志愿投档。每次志愿投档时,根据考生填报志愿和各考试类投档规则,将其电子档案投给相关考试类符合条件的院校,由院校根据本校招生章程和录取规则,确定考生是否录取及其录取专业。
18.哪些考生可以申请免试录取?如何办理?
对于获得由教育部主办或联办的全国职业院校技能大赛三等奖及以上奖项,或由省级教育行政部门主办或联办的省级职业院校技术大赛一等奖的中等职业学校应届毕业生,和具有高级工或技师资格、获得县级劳动模范先进个人称号的在职在岗中等职业学校毕业生,可由高职单招院校在相同或相近专业免试录取,资格审查工作由各招生院校自行负责,考生须按院校有关要求提出申请。各招生院校负责本校免试考生的录取工作。
符合条件的免试生在高职单招一志愿投档前完成录取备案,录取备案后,其所填报的单招志愿无效。
19.考生如何查询录取结果?
2022年4月21日14时,考生可通过河北省高职单招服务平台查询一志愿录取结果。
2022年4月24日9时,填报二志愿的考生可通过河北省高职单招服务平台查询二志愿录取结果。
考生也可向院校查询录取结果,最终结果以录取通知书为准。
20.已被高职单招录取的考生,还能参加当年的统一高考等考试和录取吗?
已被高职单招录取的考生,不能参加当年普通高校招生统一考试(含普通高中学业水平选择性考试)和对口招生考试及录取。
21.违规处理有什么规定?
在单招考试中被认定为违纪的,取消其该科目的考试成绩;被认定为作弊的考生,其当年高考报名所参加的各科、各阶段考试成绩无效。
教育部33号令规定的具体违规行为包括:
⑴考生不遵守考场纪律,不服从考试工作人员的安排与要求,有下列行为之一的,应当认定为考试违纪:
①携带规定以外的物品进入考场或者未放在指定位置的;
②未在规定的座位参加考试的;
③考试开始信号发出前答题或者考试结束信号发出后继续答题的;
④在考试过程中旁窥、交头接耳、互打暗号或者手势的;
⑤在考场或者教育考试机构禁止的范围内,喧哗、吸烟或者实施其他影响考场秩序的行为的;
⑥未经考试工作人员同意在考试过程中擅自离开考场的;
⑦将试卷、答卷(含答题卡、答题纸等,下同)、草稿纸等考试用纸带出考场的;
⑧用规定以外的笔或者纸答题或者在试卷规定以外的地方书写姓名、考号或者以其他方式在答卷上标记信息的;
⑨其他违反考场规则但尚未构成作弊的行为。
考生有上述所列考试违纪行为之一的,取消该科目的考试成绩。
⑵考生违背考试公平、公正原则,在考试过程中有下列行为之一的,应当认定为考试作弊:
①携带与考试内容相关的材料或者存储有与考试内容相关资料的电子设备参加考试的;
②抄袭或者协助他人抄袭试题答案或者与考试内容相关的资料的;
③抢夺、窃取他人试卷、答卷或者胁迫他人为自己抄袭提供方便的;
④携带具有发送或者接收信息功能的设备的;
⑤由他人冒名代替参加考试的;
⑥故意销毁试卷、答卷或者考试材料的;
⑦在答卷上填写与本人身份不符的姓名、考号等信息的;
⑧传、接物品或者交换试卷、答卷、草稿纸的;
⑨其他以不正当手段获得或者试图获得试题答案、考试成绩的行为。
⑶教育考试机构、考试工作人员在考试过程中或者在考试结束后发现下列行为之一的,应当认定相关的考生实施了考试作弊行为:
①通过伪造证件、证明、档案及其他材料获得考试资格、加分资格和考试成绩的;
②评卷过程中被认定为答案雷同的;
③考场纪律混乱、考试秩序失控,出现大面积考试作弊现象的;
④考试工作人员协助实施作弊行为,事后查实的;
⑤其他应认定为作弊的行为。
考生有上述第⑵、⑶条所列考试作弊行为之一的,其所报名参加考试的各阶段、各科成绩无效。
正在阅读:
河北省2022年高职单招报考须知10-22
学校教职工会议主持词范例03-17
2023上半年广西英语四级成绩查询时间及查分入口[口试+笔试]08-03
抚摸胎教,胎儿很喜欢!02-15
母亲节日记700字【三篇】05-06
2022年江苏南京市考试录用公务员资格复审工作通知01-01
2017广西壮族自治区河池市宜州区水利局选调下属事业单位人员公告03-05
2022广西防城港市第一人民医院分院紧急招聘医师公告【5人】05-16
小学生我的学校300字优秀作文02-27