
一、申请成绩免考
1.申请时间
2023年5月28日12时至6月3日17时。
2.申请条件
详见“招考资讯网”自考栏目—信息查询—《2023年天津市高等教育自学考试考生手册》—《天津市高等教育自学考试课程免考实施办法》。
重要提示:只有现行开考专业,考生方可提出课程免考申请。
3.申请方法
(1)考生登录“招考资讯网”自考服务系统—考生报考系统—申请课程免考。
(2)考生在系统中完成课程免考申请后,须以拍照上传附件的方式提交免考材料(包括证书、成绩单等)彩色照片。上传成功后视为申请完成,否则申请无效。
免考材料照片要求为.jpg格式,大小:100KB-200KB,宽高:2105*1487,像素分辨率大于:300dpi。
(3)上传材料
*凡使用各类高等院校或高等教育自学考试专科或本科毕业证书,免考高等教育自学考试专科或本科专业公共政治课程的:
上传证明材料:①毕业证书;②学信网上下载的“学历证书电子注册备案表”。
*凡使用各类高等院校或高等教育自学考试专科或本科毕业证书,免考高等教育自学考试专科或本科专业公共基础课或符合免考规定的其他课程的:
上传证明材料:①毕业证书;②学信网上下载的“学历证书电子注册备案表”;③成绩单(在相关免考课程处画√标注)。
*凡使用英语、计算机类全国等级考试或其他类专业证书,免考高等教育自学考试相关课程的:
上传证明材料:①英语、计算机或其他类全国等级考试专业证书;②英语、计算机或其他类全国等级考试专业证书在相关网站上的信息截图。
*各类高等院校的本科结业生、肄业生免考高等教育自学考试专科或本科专业相关课程的:
上传证明材料:①结业或肄业证书;②学信网上下载的学历注册备案表(结业或肄业);③成绩单。
*其他课程办理免考,须按照“天津市高等教育自学考试课程免考实施办法(2019年修订)”中的条件和要求上传相关证明材料。
(4)考生申请免考课程由区自考办和市自考办审核后于6月16日在“招考资讯网”自考服务系统—考生报考系统—“成绩档案”中公布。
二、申请转并合格成绩
1.申请时间
2023年5月28日12时至6月3日17时。
2.外省、本市自考成绩转入与转出申请条件
详见“招考资讯网”自学考试栏目—信息查询—《2023年天津市高等教育自学考试考生手册》—《天津市高等教育自学考试考籍转移工作暂行办法》。
3.外省、本市自考成绩转入与转出申请方法
详见“招考资讯网”自学考试栏目—信息查询—《2023年天津市高等教育自学考试考生手册》。
4.本市自考成绩并档申请方法
详见“招考资讯网”自学考试栏目—信息查询—《2023年天津市高等教育自学考试考生手册》。
三、申请考生信息修改
1.申请时间
2023年5月28日12时至6月3日17时。
2.申请方法
考生登录“招考资讯网”自考服务系统—考生报考系统(具体方法参见《2023年天津市高等教育自学考试考生手册》)。
四、毕业申请
1.申请时间
2023年6月19日12时至21日17时。
2.申请方法
请考生关注“招考资讯网”(www.zhaokao.net)或“天津市教育招生考试院”微信公众号上发布的通知。
五、重要提示
开网期间,每天晚上23点至转天早上5点为系统维护时间,维护期间不可进行任何申请操作。
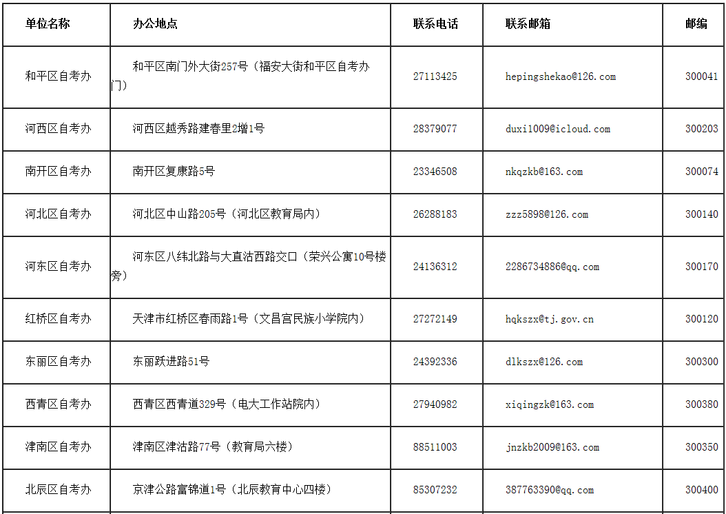
六、政策咨询电话


原文标题:2023年5月天津市高等教育自学考试成绩免考、转并合格成绩、考生信息修改和毕业申请等考籍相关工作安排
文章来源:http://www.zhaokao.net/zxks/system/2023/05/22/030006157.shtml