
各相关单位及考生:
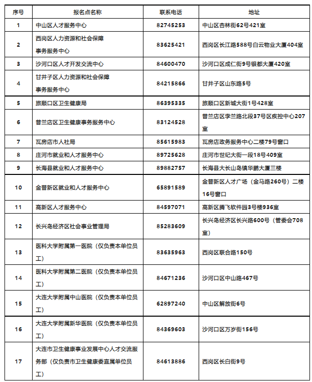
参加2023年度卫生专业技术(初级、中级)资格考试成绩合格的考生,自2023年9月1日起,周一至周五(法定节假日除外)08:30-11:00、13:00-16:30,请到考试报名点(详见附件,即考试报名时个人选择的资格审核确认点)办理证书领取事宜。
一、需携带材料:
1.本人领取的,需携带本人有效期内的居民身份证原件、一张2寸近期彩色免冠证件照片。
2.代替他人领取的,需持代领人及考生有效期内的居民身份证原件、一张考生的2寸近期彩色免冠证件照片。
注:2寸照片用于《资格考试合格人员登记表》,《资格考试合格人员登记表》随证书一同发放,由本人存入个人档案。
二、特别提醒
根据《人力资源社会保障部办公厅关于推行专业技术人员职业资格电子证书的通知》(人社厅发〔2021〕97号)要求,自2021年12月16日起,启用“中华人民共和国人力资源和社会保障部专业技术人员职业资格证书专用章”电子印章,专用于制发专业技术人员职业资格电子证书。通知中所列专业技术人员职业资格电子证书可在中国人事考试网(网址:www.cpta.com.cn)进行下载和查询验证,与纸质证书具有同等法律效力。推行电子证书后,纸质证书仍按照原方式制发。已制发的纸质证书遗失、损毁,或者逾期不领取的,不再办理补发。
咨询电话:0411-39997611。
大连市就业和人才服务中心
2023年9月1日
