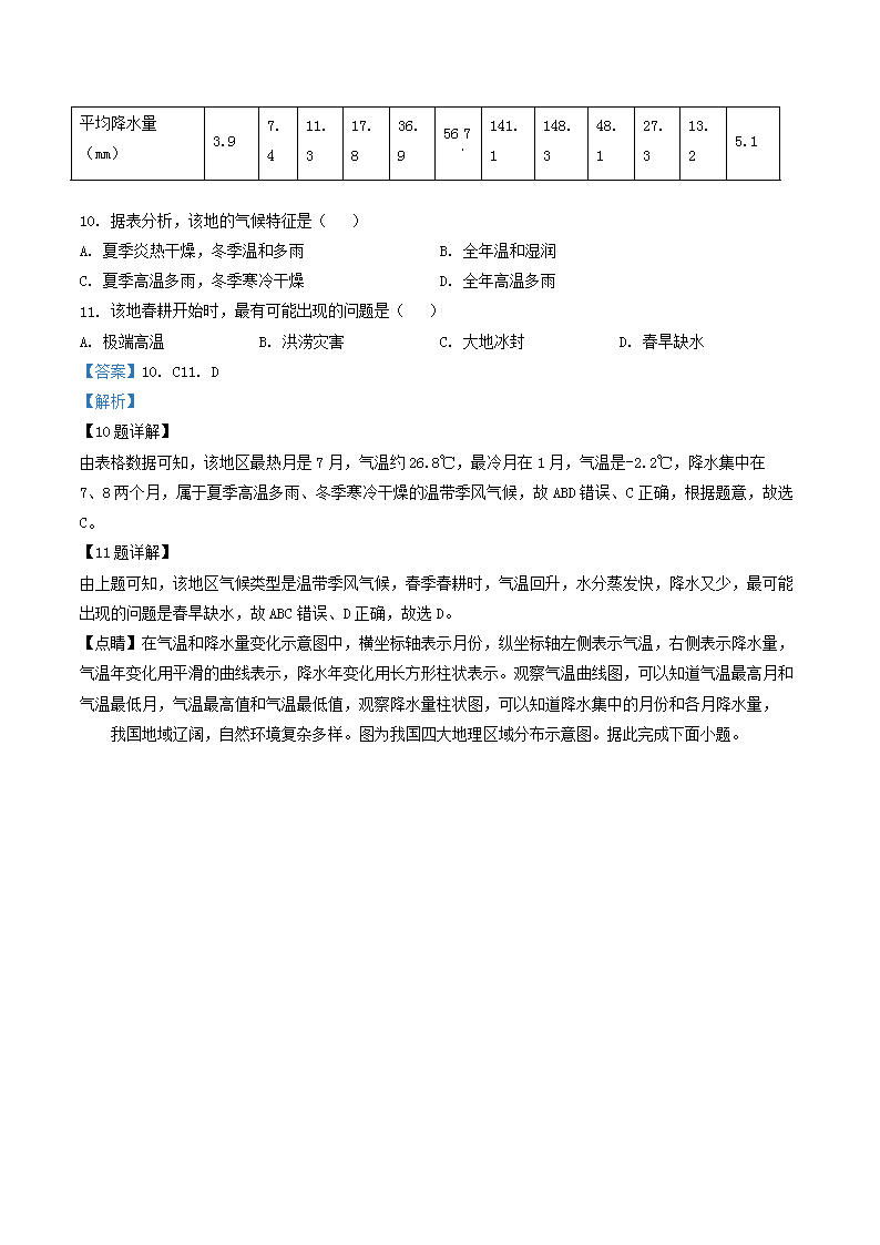
>
【文档预览】 文档大全网整理发布2022年广西北海市中考地理真题及答案(Word版),前五页预览如下:
本文来源:https://www.wddqw.com/ejKv.html
相关文章:
正在阅读:
2022年广西北海市中考地理真题及答案(Word版)05-30
三年级寒假作文300字(共8篇)-三年级寒假作文300字三篇01-18
2018广东中西医执业医师报名入口:www.nmec.org.cn03-27
2020年重庆沙坪坝考研成绩查询时间:2月20日01-16
陕西2016年普通话考试查分系统入口04-02
七年级语文教学工作总结1500字03-10
校园的桂花树作文400字12-05
2018浙江省丽水市青少年乒乓球积分赛第二站比赛成绩-2018浙江省丽水景宁县行政审批中心招聘启事05-10
2019年江西上饶初级会计职称报名入口已开通08-27
学前班睡前童话故事(5篇)10-04
关于感恩节的作文700字:做人从感恩开始05-30