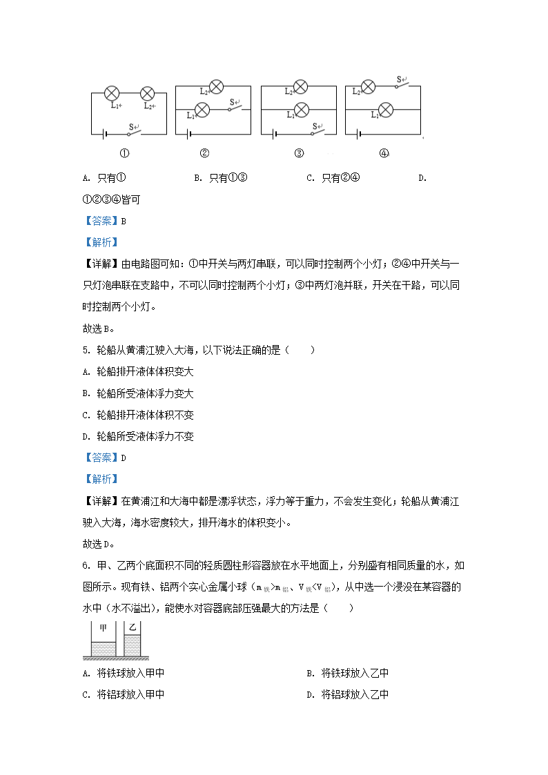
>
【文档预览】 文档大全网整理发布2020-2021学年上海市松江区九年级上学期物理12月月考试题及答案(Word版),前五页预览如下:
本文来源:https://www.wddqw.com/eZiv.html
相关文章:
正在阅读:
2020-2021学年上海市松江区九年级上学期物理12月月考试题及答案(Word版)10-21
2018年广东珠海中考成绩查询时间06-20
2020年西藏昌都中考数学真题及答案(Word版)07-04
记忆中的那片海作文450字12-09
2020湖南湘西州民族体育学校招聘专业技术人员公告【8人】12-12
2020下半年中学教师资格证成绩查询入口:ntce.neea.edu.cn10-14
2021年西藏口腔助理医师医学综合考试准考证打印时间及入口08-20
花季的我作文600字01-16
初中英语作文:TheDesiretoBuy09-26
2022内蒙古赤峰二中“绿色通道”引进优秀高校毕业生进入资格复审人员及面试公告11-08
2019上半年吉林教师资格高中生物学科知识与教学能力真题及答案(Word版)07-08