>
【文档预览】 文档大全网整理发布2023年广西高考生物真题及答案(Word版),前五页预览如下:
本文来源:https://www.wddqw.com/eHpv.html
相关文章:
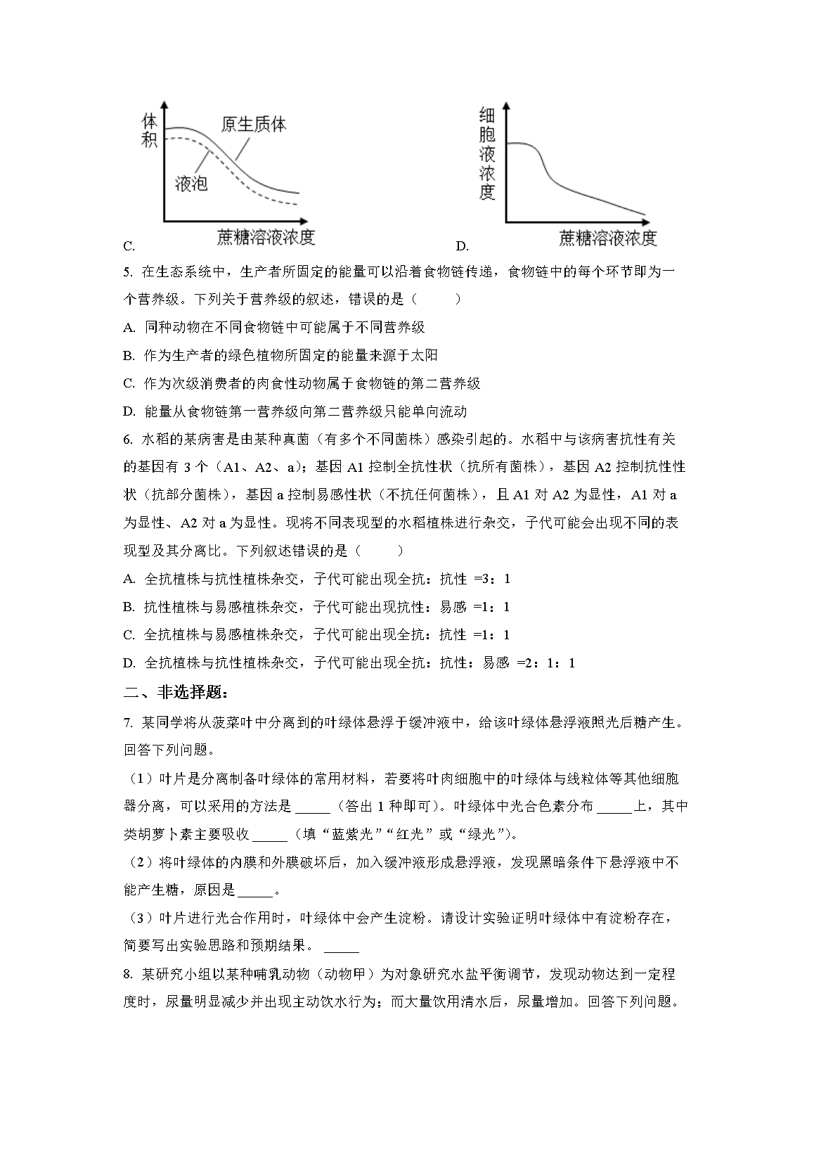
正在阅读:
2023年广西高考生物真题及答案(Word版)06-10
小学六年级英语上册第三单元测试题及答案,小学六年级英语上册第三单元练习题05-13
骄傲作文600字10-07
护士就业推荐表自荐书怎么写_在职护士自荐书怎么写07-06
2023年广东龙门农商银行社会招聘启事报名时间即日起至8月20日08-17
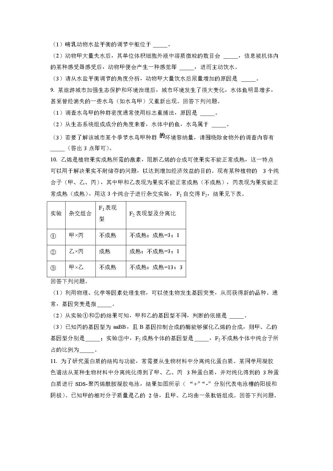
2017自学考试《美学》练习题及答案(37)11-06
2022年辽宁省医疗器械检验检测院非在编人员招聘公告【12人】01-01
初三年级奥数知识点:圆06-10
个人小升初求学自荐书09-22
安徽阜阳2021年10月自考报名时间:9月1日-5日07-10
给老同学的中秋节祝福语大全02-17