



(点击查看完整版)
原文标题:近三年全国、全省技能大赛项目与2023年对口升学考试专业对照表
正在阅读:
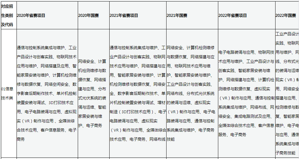
近三年全国、全省技能大赛项目与2023年山西对口升学考试专业对照表12-20
大学入团申请书结尾200字-通用大学入团申请书200字06-07
高中数学学习方法经验09-05
想起来就好笑作文800字09-04
大一军训心得体会500字:优秀公司军训心得体会汇总11-03
记一次科技体验活动作文400字10-21
2023年重庆市涪陵区事业单位第三季度考核招聘63人公告(7月27日-31日报名)07-25
疫情面前中国力量演讲稿5篇12-22