一、分行简介1997年,招商银行杭州分行诞生于美丽的西子湖畔。近年来,浙江经济保持快速高质发展,人口和人才的净流入率连续多年保持全国第一,为金融机构提供了良好的成长空间,招商银行杭州分行也驶入了加速发展的快车道。
招商银行杭州分行以“科技+客户”为主体思路,大胆探索数字化转型新路径和分行特色的3.0经营模式,获得了当地监管部门与客户的高度认可,获得“雇主”、“浙江创新财富管理银行”和“浙商最信赖股份制银行”等荣誉称号。目前分行拥有70余家网点,覆盖杭州、绍兴、金华、嘉兴、湖州、衢州、舟山等地,为招商银行体系内经营等级一等行。
杭州,山融于水,浸透江南韵味。
杭州,业融于城,联动世界脉搏。
招商银行杭州分行2024校园招聘虚位以待,邀您同行,梦想靠岸!
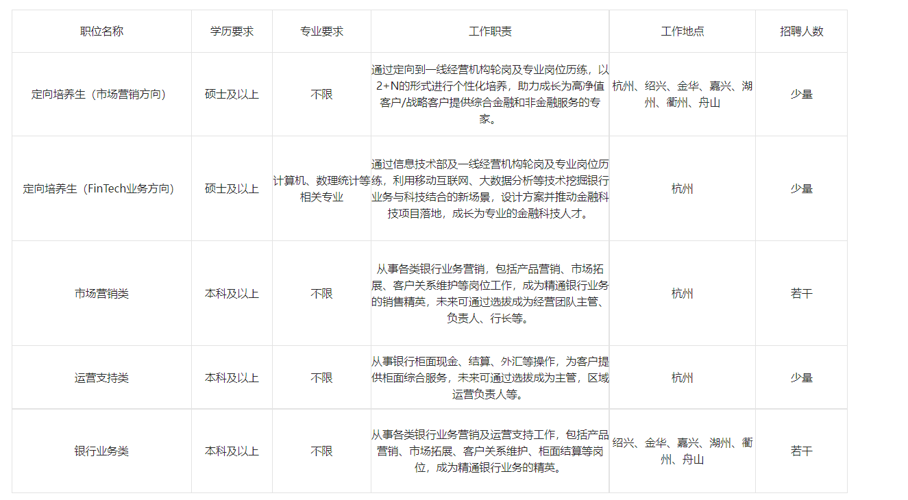
二、招聘职位
三、申请条件
1.普通高等院校2024届应届本科及以上毕业生(境内院校学历毕业时间为2024年1月1日至2024年7月31日;境外院校学历毕业时间为2023年1月1日至2024年7月31日,并在报到时取得国家教育部的学历(学位)认证证书)。
2.要求诚实守信,性格开朗,身体健康,无不良行为记录。
3.本科生需达到大学英语四级分数425分(含)以上水平,研究生需达到大学英语六级分数425分(含)以上水平。如未有大学英语四、六级成绩,可用其他同等英语考试成绩代替,本科生需达到雅思5.5分(含)以上或托福85分(含)以上水平,研究生需达到雅思6分(含)以上或托福95分(含)以上水平。
4.具有较强的责任心、学习能力和良好的团队协作精神,能承受较大的工作压力,具有良好的书面及口头表达能力。
5.应聘者须为初次就业,未与其他单位建立劳动关系。
6.过往参加过招商银行实习生计划,表现优异者优先。
7.符合我行亲属回避制度有关规定。
四、招聘流程
线上简历投递—简历筛选—笔试—面试—体检-录用通知
五、报名方式
官方网站:登陆“招商银行招聘”官方网站:https://career.cmbchina.com/positionlist/96574F8D-C7ED-4772-AE7C-BAC896D190C1?orgId=104169
官方微信:关注“招商银行杭州分行”微信公众号平台,获取最新的校园招聘信息,点击“发现-加入我们”或关注“招商银行招聘”微信公众号平台,点击“招了-校园招聘”,查看杭州分行及下辖分行招聘岗位并投递简历。
手机银行APP
下载招商银行手机银行APP,登陆后前往校园招聘功能模板,申请感兴趣的岗位,在线投递简历。
内部推荐
联系招商银行杭州分行往届师兄师姐,请他们通过“招商银行招聘”微信公众号平台,点击“招了-YOU伯乐-校招内推”进行内部推荐。
六、温馨提示
1.在线提交简历请详细完整填写各项信息,教育经历请从高中填起。所有个人资料必须真实、无误,如有虚假信息,申请人将会被取消申请资格;
2.我行会在招聘的每个流程中,以95555短信(不能回复)或电话通知进入下一流程的应聘者。当您的手机号码变更时,请及时更新注册信息,这是我们跟您联系的重要渠道;
3.网申报名截止时间:2023年11月30日,请尽早提交简历。
4.应聘仅可通过招商银行官方招聘渠道进行,招商银行招聘不收取任何费用!
5.联系邮箱:hzzhaopin@cmbchina.com
招商银行杭州分行邀您同行,梦想靠岸!
招商银行杭州分行
2023年8月25日
正在阅读:
“梦想靠岸”招商银行浙江杭州分行2024秋季校园招聘公告(11月30日截止报名)10-19
2017年中国邮政储蓄银行福州分行校园招聘公告(福建)03-09
军训开训典礼学生代表发言范文02-19
热爱祖国,珍惜和平01-22
辽宁经济职业技术学院官网-辽宁经济职业技术学院2017年12月英语四级报名入口:http://www.lnemci.com/01-22
初一写人作文:冽雪凄凄01-08
2024年北京艺术类统一考试成绩查询时间:1月8日公布10-20
2018年12月大学英语六级作文模板:议论文之答题型06-13
关于元旦节的作文300字左右【精选5篇】12-22
2018年北京航空材料研究院硕士研究生招生简章一览02-15
高一作文优秀范文800字五篇12-31