
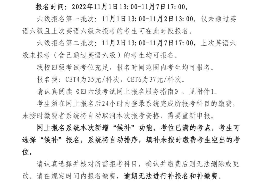
2022下半年黑龙江哈尔滨工程大学英语四六级报名入口>>>https://cet-bm.neea.edu.cn/
原文标题:关于2022年下半年全国大学英语四、六级考试报名的通知
文章来源:http://ugs.hrbeu.edu.cn/_t209/2022/1025/c2821a299334/page.htm
正在阅读:
2022年下半年黑龙江哈尔滨工程大学英语四级报名时间、费用及入口【11月1日-11月7日】11-05
2017年中考英语作文题目【五篇】03-03
2022年云南法考报名网站:司法部国家司法考试中心www.moj.gov.cn05-17
多姿多彩四时书作文600字12-14
幼儿园老员工年会发言稿简短:老员工年会发言稿简短三篇02-17
早上好祝福语大全新版08-21
过年趣事作文500字12-02
2017年广东阳江中考英语试题12-09