
按照我省高级职称评审工作总体安排,现将2022年度全省卫生系列高级职称评审工作有关事项通知如下。
一、评审范围
参评人员范围为陕西省行政区域内在职在岗的医疗卫生专业技术人员(含非公有制单位)。当年达到国家退休年龄的人员不参加评审,公务员和参照公务员法管理的工作人员不参加评审。
二、申报条件
(一)思想政治条件
遵守宪法和法律,热爱本职工作,具有良好的思想品德和职业操守。申报人员近5年个人年度考核为合格以上等次。
(二)岗位要求
实行专业技术岗位管理的事业单位(含县级公立医院),按照评聘结合的原则,申报人员数和空缺岗位数按照1:1申报。当年能够空出的专业技术岗位,可以提前使用。申报人单位须填写《陕西省卫生高级职称评审岗位设置统计表》。申报职称要求人岗一致,借调人员借调超过6个月的,不得申报评聘职称。
(三)职业资格(准入条件)要求
卫生专业技术人员申报医疗类、护理类职称,应取得相应职业资格,并按规定进行注册,申报评审专业须与执业注册范围一致。
(四)学历、资历条件
1.晋升正高级职称资格,必须具备下列条件:
取得大学本科以上学历,具有副高级职称资格,并聘任现职满5年。
2.晋升副高级职称资格,必须具备下列条件之一:
①全日制博士研究生毕业,具有中级职称资格,并聘任现职满2年;在职期间取得博士学位,具有中级职称资格,并聘任现职满4年。
②全日制硕士研究生毕业,具有中级职称资格,并聘任现职满4年;在职期间取得硕士学位,具有中级职称资格,并聘任现职满5年。
以下③-⑥条,须具有中级职称资格,并聘任现职满5年。
③全日制统招大学本科毕业。
④在职期间取得大学本科学历,并从事本专业技术工作满15年。
⑤全日制统招大学专科毕业后从事本专业技术工作满20年。
⑥在职期间取得大学专科学历,并从事本专业技术工作满25年。
以上学历(学位)均要求为省级教育行政部门认可的学历(学位)。
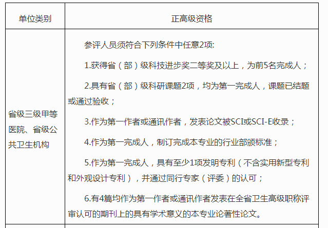
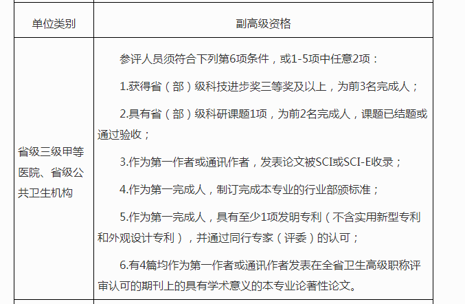
(五)业绩条件
为充分体现工作业绩在人才评价中的导向作用,申报人员应在本岗位工作业绩突出,具有丰富的临床或技术工作经验,能解决本专业复杂疑难问题,能够指导和组织本专业技术工作和科研工作,能够指导、培养下一级技术人员开展工作。申报人员需提供能够反映出其任现职期间诊治疑难杂症、解决疑难问题和日常工作能力水平的病例、专题报告及课题资料。
(六)科研成果条件
参评人员须符合科研成果条件,科研成果均要求在任现职期内完成,具体要求如下。






2.参评正高级职称,每篇论文字数要求3000字以上;参评副高级职称,每篇论文字数要求2000字以上。参评论文的第一作者或通讯作者只认可排名第一位的第一作者或通讯作者。科研成果条件所列各项不能重复提供。在陕西省卫生高级职称评审认可的期刊目录上发表的论文,论文发表当年期刊为认可期刊的,方为有效参评论文。
下列情况不能作为参评论文(SCI、SCI-E)申报:
(1)增刊、特刊、专刊、综合版及电子网络版等发表的论文。
(2)综述、个案报道(3例及以下个案报道)、会议纪要、会议交流文章、提前收录、书信。
(3)境外、港澳主办的中文刊物以及繁体字印刷的刊物中发表的论文。
(七)继续教育条件
从2018年算起,参评人员每年参加继续教育公需课学习不少于24小时,专业课不少于56小时。公需课学时认定以陕西省专业技术人员继续教育网下载的专业技术人员继续教育学习成绩单为准。
(八)基层支医条件
按照省委省政府要求,省、市级医疗单位医生晋升副主任医师,在现职期内必须到县、乡医疗卫生机构累计服务一年,县(区)级医疗单位医生晋升副主任医师, 在现职期内必须到乡镇卫生院累计服务一年;省、市级医疗单位医生晋升主任医师,在现职期内必须到县、乡医疗卫生机构累计服务半年,县(区)级医疗单位医生晋升主任医师,在现职期内必须到乡镇卫生院累计服务半年。二级以上(含二级)部队医院、高校附属医院、民营医院医生晋升正、副主任医师,须完成相应的支医任务。博士后研究人员申报副主任医师,基层支医不作硬性要求。
基层支医须由单位派出,工作日内全职在岗为基层提供医疗服务。支医完成后须经派出单位、接受支医单位、接受支医单位所在县卫健局三方盖章方为有效。盈利性医疗机构或个体诊所不作为接受支医单位。个人提供虚假支医材料的,取消当年评审资格,延迟3年申报。单位累计报送3例(含3例)以上虚假支医材料的,暂停单位当年职称申报。
各部门、各单位要严格按照省委、省政府规定的支医范围执行,县、乡医疗卫生机构须在县域内。对艰苦边远确需支医帮扶的区,由市级人社、卫健部门向省级人社、卫健部门报备同意。按照“谁审核谁负责”的原则,各单位必须对申报人员完成支医情况认真把关并公示。
(九)不得申报和延迟申报
任现职以来有下列情形之一的,不得申报或延迟申报:
1.近5年个人年度考核结果有1次及以上不合格者不得申报。
2.受到单位通报批评者,延迟一年申报。
3.医疗事故责任者,延迟三年申报。
4.医疗差错者,延迟一年申报。
5.被有关部门立案调查或依法采取其他措施的,当年不得申报。受到党纪政纪处分的,处分期未满的不得申报。
6.实行学术造假“一票否决制”,对弄虚作假,伪造学历、资历、病历、成果者,一经查实,取消当年参评资格,在一定范围内通报批评,并延迟三年申报。
违反上述情形之一而评审通过的,一经查实,取消职称资格。
三、基层卫生专业技术人员评审要求
全省县域内(不含市辖区)医疗卫生单位和城市社区卫生服务中心(站)在职在岗的卫生专业技术人员,按照《陕西省改革完善基层卫生专业技术人员职称评审工作实施细则(试行)》(陕人社发〔2016〕46号)文件,可以申报基层卫生高级职称,申报基层卫生高级职称不得同时申报省级标准职称。要求申报人员近5年个人年度考核为合格以上等次。申报基层卫生高级职称须参加实践能力考核,考核合格者方可参加评审,考核成绩不计入评审量化得分。
四、各市卫生高级职称评审工作要求
各市负责组织的卫生系列高级职称评审应严格执行高级职称评审工作规则要求,坚持政策公开、程序公开、结果公开,实行评审前单位公示和评审后结果公示。严格按照本通知的条件标准收取申报材料,不得放宽人员范围、不得降低条件标准,不得突破评审。基层实践能力考核未通过人员不参加评审,不得计入评审未通过人员数。各市申报人员按照陕西省卫生高级职称评审专业目录申报。
各市应严肃评审工作纪律,自觉接受监督,加强评审委员全封闭式管理。评委有亲属参加评审的,应当回避。任何组织和个人不得干扰干预评审工作,影响评审的公平公正,对违反评审工作纪律的评委和工作人员,应视情节采取撤销评委资格、通报批评、调离岗位等措施处理,情节严重的移交相关纪检部门处理。
五、申报工作要求
申报人提出申请,用人单位负责对申请人申报材料的真实性完整性进行审核,并通过个人述职、考核测评、民意调查等方式全面考察申报人员职业道德和学术技术水平。单位要对审核通过人员的申报材料在单位公示5个工作日,公示无异议后,按照管理权限上报,不受理个人直接上报和越级上报的评审材料。
各(市)区、省级部门所属单位及省卫生健康委直属单位须提交推荐评审的文件,内容包括被推荐人的姓名、参加评审的系列、专业、级别、推荐理由及公开监督情况等。中央驻陕单位需由职改(人事)部门出具推荐评审的委托评审函。
个人须申报材料真实有效,提交个人签字的《职称申报诚信书》。用人单位应对申报材料严格审核把关,发现违反政策规定的,视情节通报批评、限期整改,并追究相关人员责任。
六、有关评审政策和问题的说明
(一)职称资格确认
外省(含中央驻陕、军队转业)调入我省的专业技术人才职称确认工作由评审委员会确认,由其按照职称确认工作要求和我省本专业职称申报条件进行确认,确认通过后报人社部门备案。职称确认、晋升可同次进行。
(二)职称资格转换
职称资格转换根据《关于卫生专业技术资格转换有关问题的通知》(陕卫人发〔2004〕459号)要求执行。
(三)全科医生
按照省委省政府有关要求,对扎根农村基层的全科医生,在中高级专业技术职称晋升上给予政策倾斜。对在乡村工作满5年申报全科医学专业高级职称评审的乡村医生,免除科研论文和课题要求,可用专业技术工作总结、诊治专题报告、病案分析等替代。评审时个人总分乘1.1系数为评审最终得分。
(四)军队退役卫生专业技术人才
发挥军队退役卫生专业技术人才服务地方骨干作用,畅通职称申报渠道。自主择业、自主就业、逐月领取退役金等医疗专业退役军人,按属地原则,由用人单位逐级申报职称,灵活就业的退役卫生技术人才由档案托管机构申报。
(五)中小学和高校校医
根据中省综合防控儿童青少年近视工作有关要求,完善中小学和高校校医职称评审政策,积极畅通学校校医职称申报渠道,凡符合职称申报条件的,可按隶属关系参加卫生系列职称评审。申报、评审同等条件下优先。
(六)执业药师
根据《关于深化职称制度改革的实施意见》(陕办发〔2018〕2号)“技术人才取得职业资格即认定其具备相应系列和层级的职称,并可作为申报高一级职称的条件”要求,取得执业药师资格即认定具备主管药师职称资格,并可作为申报副主任药师的条件。
(七)援外等医疗队员
援外医疗队员申报职称按照《关于改进和加强援外医疗队工作意见的实施办法》(陕卫发﹝2019﹞27号)执行。援藏援疆援青专业技术人员申报职称按照《关于进一步加强援藏援疆援青专业技术人才职称评审工作的函》(陕人社函〔2019〕287号)执行。
(八)突出贡献人才和引进高层次人才
突出贡献人才和引进高层次人才申报考核认定高级职称按照《陕西省突出贡献人才和引进高层次人才高级职称考核认定办法》(陕人社发〔2019〕40号)执行。
(九)新冠疫情防控一线人员
新冠肺炎疫情防控一线卫生专业技术人员和科研攻关人员申报高级职称,按照《关于做好新冠肺炎疫情防控一线卫生专业技术人员和科研攻关人员职称工作的通知》(陕人社发〔2020〕12号)执行。各单位及各级卫健部门要严格审核界定陕人社发〔2020〕12号文件划定的5类人员范围,严格审核防控一线人员抗疫表现情况,不得随意扩大享受抗疫政策人员范围。
(十)2023年评审方式
从2023年起,卫生专业技术人员高级职称评审政策按照《关于深化卫生专业技术人员职称制度改革的通知》(陕人社发〔2022〕29号)执行。高级职称(含正、副高级)采取考试与评审相结合的方式评价,专业考试合格者,方可参加评审,评审包含答辩环节。
(十一)收费
按省物价局省财政厅《关于调整专业技术职称任职资格高级职称评审收费标准的复函》(陕价行函〔2006〕230号)核定的收费标准,高级职称评审费每人400元。
七、报送材料有关要求
卫生职称评审实行网上申报,同时仍需报送纸质材料,网上材料与纸质材料内容必须一致,按照要求报送。参评人员向所属单位提出申请,访问陕西省职称网上申报系统注册(陕西省职称网上申报系统网址为:http://1.85.55.147:7221/zcsb);人社内网登陆网址为:(http://10.190.134.115/zcgl)。参评人员认真阅读《网上职称申报系统填报说明》,按照网页提示及要求准备相关电子支撑材料。
(一)单位报送材料要求
1.推荐文件(委托评审函):各(市)区、省级有关部门、中央驻陕有关单位需由职改部门或主管部门出具推荐评审的文件或委托评审函,省卫生健康委直属单位须提交推荐评审的文件。推荐文件(委托评审函)须说明被推荐人的姓名、参加评审的系列、专业、级别、推荐理由及公开监督情况等,非正式文件不予认可。
2.《陕西省卫生高级职称评审岗位设置统计表》:实行专业技术岗位管理的事业单位,需填写《陕西省卫生专业技术资格评审岗位设置情况统计表》。
3.《陕西省卫生高级职称评审公开监督卡》:单位对报送的各项材料,须严格按《陕西省卫生、中医专业技术资格评审公开监督实施办法》审核,并在材料袋背面粘贴《陕西省卫生高级职称评审公开监督卡》,且如实填写监督内容,并将公示及监督情况填入个人评审表单位意见栏内。
4.《职称申报诚信书》:个人须申报材料真实有效,提交个人签字的《参评人员诚信书》(书应以单位为册单位装订,无需放入参评人员材料袋内)。
5.《陕西省卫生高级职称评审申报简表》:单位根据《<申报简表>填表说明》,按中医、西医分正高级、副高级级别分别填写。
申报单位在报送《申报简表》时,还需报送电子版,文件格式按《申报简表》的内容和格式,在Windows下用Excel编写、凡涉及数字请将单元格格式设置为文本格式。填写的内容务必准确无误,简表信息是证书办理的依据,由主管单位职改部门审核后加盖公章,凡填写不准确或未按要求填写的后果自负。
6.《陕西省卫生人员专业技术职务任职资格评审表》:表中“基层单位和呈报单位意见”栏内应写明“同意推荐×××同志晋升×××专业×××任职资格”(此处需申报人将本人申报的专业和级别填写完整);此外还应注明单位推荐形式、结果和公示情况。
(评审表及量化考核表必须用A3纸打印对折装订)
7.《陕西省卫生专业技术资格评审量化考核表》一份。
(二)个人报送材料要求
报送的材料须是任现职期间的材料,评现职使用过的材料不能再使用;材料可打印或用钢笔书写,字迹工整,易于辩认。
1.卫生专业高级职称必须按《陕西省卫生高级职称评审专业目录》规范的专业名称及代码申报。报考专业代码为001-061、065-070、087-101的临床医学、预防医学、护理专业、中医专业参评人员,还需提供执业医师证书及注册证书。
2.申报人员身份证复印件、职称资格证书、执业医师证及注册证、专业技术职务聘书(近5年)、科研成果获奖证书等材料。
3.申报人员提交能代表本人业务水平的病历5份、专题工作报告2份(病例材料提供要求见附件)。
4.报送材料要求一人一袋,袋面粘贴《评审材料目录》,填清材料的内容及数量。材料袋必须结实耐用,确因材料较多需要一人多袋的要进行捆扎,并在每份材料袋正面侧面注明姓名和单位。
5.报送参评科研成果原件1份,在科研成果发表页注明“参评”字样,并经所在单位核实后加盖公章(提供的论文,非中文类语言的,需同时提供中文版译文,还需提供参评论文的目录清单,包含期刊名称、期数、参评论文的标题、所在页码)。
6.计算从事本专业年限、任职年限的截止时间为2022年12月31日。学历(学位)证书颁发、论文发表、科研成果获奖、科研课题结题的截止时间为2022年12月31日。
(三)报送材料的要求及装订顺序
所有提供的复印件材料要经所在单位人事部门审核并加盖公章,提交材料顺序如下:
1.①目录②身份证复印件③资格证、执业证(照片页、内容页、审验页)复印件④聘任文件、证书复印件⑤各类荣誉证书复印件,资料按顺序装订成册(以上材料需提供2册)。
3.《评审表》3份、《量化考核表》1份。
除推荐文件(委托评审函)、职称申报诚信书外,其他材料一并装入材料袋内。
(四)报送时间地点
报送材料具体时间及地点另行通知。
(五)评审表格
各类评审表格及填报说明等附件在陕西省卫生健康委网站下载。
附件:
2.陕西省卫生高级职称评审专业目录
3.网上职称申报系统填报说明
原文标题:关于开展2022年度全省卫生系列高级职称评审工作的通知
文章来源:http://sxwjw.shaanxi.gov.cn/sy/tzgg/202212/t20221209_2268406.html
正在阅读:
陕西关于开展2022年度全省卫生系列高级职称评审工作的通知12-22
2017年内蒙古呼和浩特铁路局招聘全日制毕业生简章02-03
2011年10月浙江省高等教育自学考试园林树木学真题(Word版)09-17
2019年江苏临床执业医师实践技能考试成绩查询入口【已开通】04-03
2020河北省唐山市路北区事业单位招聘公告【304人】12-02
iQOOZ5 6000mAh优缺点是什么-手机值得入手吗06-12
语言胎教的正确方法|关于语言胎教的方法02-09
2016年英语四级作文预测20篇:环保布袋海报征集10-04
2019年内蒙古锡林中考报名时间:3月21日-31日10-04
启蒙教育故事简短合集01-08