
一、报名安排
报名采用网上报名、网上缴费方式(考位有限,先报先得,额满即止)。网上报名时间为2023年2月14日9时至16日16时,报名人员需登录中国教育考试网(http://www.neea.edu.cn),进入全国英语等级考试(PETS)“考试报名”页面完成报名(网上注册、科目选择及网上缴费)。提交报名信息后24小时内完成缴费,否则报考失效。
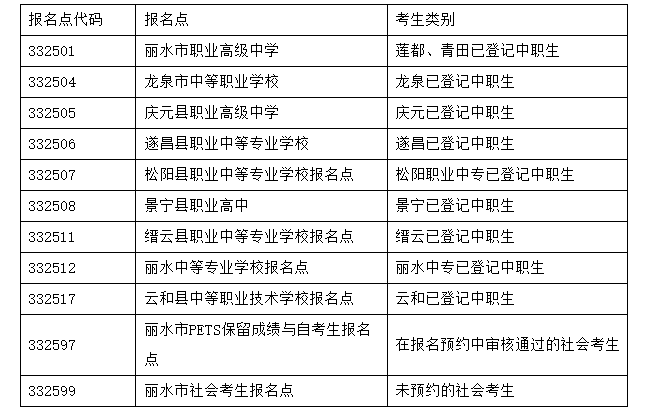
各区县报名点及代码如下:
报考者缴费成功后,需返回报名系统,确认支付科目的支付状态为“已支付”,只有“已支付”状态才表示该考试科目报名成功。
报名人员在报名过程中遇到注册(例如:证件号码被占用)、登录(例如:找回登录账号),缴费(例如:系统缴费状态未更新)等问题,应拨打教育部教育考试院的咨询电话(010-82345367-1),电话接听时间为工作日8:30-11:30,14:00-17:00。
在报名期间如遇其它问题,报名人员也可拨打我市各级教育考试机构的联系电话。
各区市县具体咨询电话、地点如下:

二、信息采集及收费:
1.报名人员可使用的有效身份证件包括:居民身份证(含临时身份证)、护照、港澳台居民居住证、港澳居民来往内地通行证、台湾居民来往大陆通行证。考试时所持有效身份证件必须与报名时一致,证件不一致者不允许参加考试。
2.报名人员可选考不同的级别;报考者可以分项(笔试、口试)报名,也可以同时报考两项,但一次只能报考一个级别的考试,不允许跨级别报考,不允许重复报考,否则将按照违规处理。
3.报名人员对报名信息的真实性、有效性、规范性负责,报名时间截止后报名信息一律不得修改。因个人原因造成的错报、漏报,后果自负,不予退费;如因个人姓名、身份证号、联系电话等信息填报错误导致考生没有接收到相关信息、无法参加考试,责任由考生本人承担。
4.报名系统将于2月9日9时起开放报名人员个人信息采集功能,报名人员可提前注册通行证账号,填写个人信息并上传照片,做好报名准备工作。
5.每个级别报名费为130元/人(笔试70元/人,口试60元/人)(浙价费〔1999〕455号、浙财综〔1999〕122号)。
三、其它事项:
1.考生可自3月9日9时起使用报名时的用户名和密码登录报名网站,下载、打印准考证。
2.自2021年3月考试起,电子版证书已替代原有的纸质版证书。考生可自行登录中国教育考试网“证书查询”页面下载、打印证书,该电子版证书等同于以往发放的纸质证书。
3.在报名期间如遇疑难问题,可拨打各市区县级教育考试机构公布的咨询电话。
丽水市教育招生考试中心
2023年2月7日
原文标题:丽水市2023年3月份全国英语等级考试报名公告
文章来源:http://jyj.lishui.gov.cn/art/2023/2/8/art_1229252537_58834913.html