
1.指导思想和基本原则
全面贯彻党的教育方针,促进教育公平,以立德树人为根本任务,促进义务教育优质均衡发展,加快推进教育现代化,办好人民满意的教育。
(二)基本原则
1.坚持全面入学、平等受教育原则。凡适龄儿童少年都有接受义务教育的权利和义务,社会、学校和家长应充分予以保障。
2.坚持分类安排、相对就近入学原则。根据本《实施办法》中规定的类别和要求,对适龄儿童少年按户籍及实际居住地实行就近入学或相对就近入学。
3.坚持公开、公平、公正原则。落实国家有关义务教育的法律法规和政策,结合南湖区实际制定招生办法,通过新闻媒体等及时向社会公布招生入学政策及相关信息,实行“阳光招生”。
4.坚持免试入学、均衡编班原则。严格执行义务教育适龄儿童少年免试入学规定,不得以面试、测评等名义挑选学生,严禁以各类考试、竞赛、培训成绩或证书证明等作为招生依据。各学校根据起始年级班级数,按照“均衡配置、结构合理、优势互补”的原则制定本学校起始年级均衡分班实施方案,接受各方监督,分班方案报区教体局备案。严禁以实验班、重点班、快慢班等各种名义违规分班。
2.招生办法
一年级新生系满6周岁(2016年9月1日至2017年8月31日出生)未就读过小学的儿童,年龄超过6周岁的特殊(残疾)儿童需凭《延缓入学申请表》进行报名。年满6周岁因身体残障等原因确需延缓入学的儿童,必须持有区级以上医疗机构出具的诊断结果或残疾证,向施教区的学校办理延缓上学手续,并报区教体局备案。
初中七年级新生系年满12周岁(2010年9月1日至2011年8月31日期间出生、因病休学或延缓上学的除外)的应届小学毕业生。
(二)公办中小学入学办法
根据登记入学人数和学校招生计划,按照房户一致、实际居住优先原则,优先安排户籍、监护人住宅产权证一致并实际居住的适龄儿童少年就学,统筹安排“人户分离”的适龄儿童少年入学。招生区域内入学适龄儿童少年登记人数超过学校招生计划数,将按照适龄儿童少年户籍迁入时间、住宅产权证取得时间、实际入住年限等先后顺序安排入学,超额部分作统筹安排。未录取的具有南湖区户籍的适龄儿童少年,登记学校做好分流意向统计并报区教体局。区教体局根据周边教育资源情况、适龄儿童少年户籍迁入时间、住宅产权证取得时间等相关条件进行统筹安排。同一集团内,前三批溢出生校区间可统筹。学校分阶段按批次录取顺序如下:
1.学龄儿童少年及其父母(法定监护人)户籍和其父母(法定监护人)独立产权房三者完全一致、均在施教区并实际居住。
2.学龄儿童少年及其父母(法定监护人)已有施教区内户籍,在施教区内与其他亲属有共有产权房(监护人或学生本人比例达到51%及以上)且实际居住,或学龄儿童少年、父母与祖(外祖)父母同住且学龄儿童少年父母(法定监护人、学生本人)在市本级无独立产权房、住宅产权人为学生祖(外祖)父母。
3.学龄儿童少年及其父母已有施教区内户籍(不含集体户籍和非直系亲属投靠户籍),学龄儿童少年父母(法定监护人或学生本人)在市本级无独立产权房或在施教区内与其他亲属共有产权房(监护人或学生本人比例在51%以下)。
4.符合烈士、公安英模、因公牺牲伤残警察、现役军人、国家综合性消防救援队伍人员及其他符合条件的优待对象子女,以及符合条件的华侨子女、港澳台胞子女、援疆援藏援青援川等外援干部子女、创业创新领军人才子女、高层次引进人才子女、招商引资投资者子女等政策类的适龄儿童少年。
5.学龄儿童少年有南湖区户籍,其父母(法定监护人)在施教区内已有产权房并实际居住,但户籍暂时未能迁入居住地。
6.学龄儿童少年及其父母(法定监护人)在施教区内有户籍但不属上述1、2、3类,或在施教区内有集体户籍、非直系亲属投靠户籍(含租赁入户)且其父母(法定监护人)在市本级无产权房。
7.学龄儿童少年为嘉兴市内南湖区外户籍,其父母(法定监护人)在南湖区已有独立产权房并实际居住。
8.学龄儿童少年为嘉兴市本级以外户籍,学龄儿童少年、父母(法定监护人)已在南湖区取得有效《浙江省居住证》,并在本区工作,以及其他参加积分入学等符合入读条件的随迁子女。
(三)民办中小学入学办法
义务教育段民办学校严格按照《嘉兴市教育局关于做好2023年义务教育阶段学校招生入学工作的通知》(嘉教基〔2023〕90号)文件实施,全面实行公办民办学校同步招生,民办学校在审批地范围内招生,民办学校报名人数超计划数的全部实行电脑随机派位录取,报名人数未超过招生计划数符合条件的全部录取。被民办学校录取的学生不得放弃录取资格,未被民办学校录取的学生参加下一阶段公办学校招生录取时其排位顺序不受影响。报名人数不足导致未完成招生计划的民办学校,可以向区教体局提出补招申请,经审核同意后报市教育局,由市教育局统筹后进行补招。民办学校补招时,已经在前阶段被其他公办、民办学校录取的学生不得再参加补报名。当报名人数不足补招人数时实行一次性全部录取,当报名人数超过补招人数时,继续实行电脑随机派位方式录取。
选择直升的九年一贯制民办学校,直升对象为该校小学部正式在校在籍应届毕业生。符合直升初中条件的小学毕业生,由学生及其家长向学校提交书面申请,经学校审核通过并公示后报区教体局核定。九年一贯制民办学校其初中部招生名额少于小学部直升名额的,实行电脑随机派位方式录取;其初中部招生名额多于小学部直升名额的,多余的名额按民办学校招生录取规则面向审批地统一招录。民办九年一贯制学校不得以成绩等理由拒收本校符合条件且要求直升的学生。
各民办学校根据招生规模和办学条件相适应的原则,在规定的辖区范围内招生,合理确定2023年招生计划,制定招生方案。招生计划、招生方案、招生公告等报区教体局审核同意后方可对外发布,并报市教育局备案。严禁民办中小学计划外招生,严禁擅自以“国际部”“国际课程班”“境外班”等涉外名义招生。
(四)随迁子女入学办法
监护人在南湖区工作并持有有效《浙江省居住证》,按“权利义务对等、梯度服务”原则,积极推行随迁子女积分量化办法,保障随迁子女入学。
申请入读城区公办中小学的随迁子女,根据《南湖区2023年新居民(流动人口)积分制入读公办中小学实施办法》(南新居民管理服务办〔2023〕2号)文件要求,向居住证申领地的街道办事处流动人口服务窗口提出积分申请。经南湖区流动人口管理服务中心审核公示后,由区教体局根据积分高低和本区中小学可提供随迁子女入学名额,统筹安排就读学校。
申请入读各镇公办中小学的随迁子女,监护人需在南湖区取得有效《浙江省居住证》,监护人在南湖区有产权房并实际居住的优先安排,同等条件下按法定监护人居住和社保年限确定录取顺序。
申请入读随迁子女学校的,法定监护人需在南湖区取得有效《浙江省居住证》,在本区有稳定工作。相关随迁子女学校(校区)要规范招生,严格控制班额。城区随迁子女学校按照积分高低录取。乡镇随迁子女学校按照《浙江省居住证》取得时间长短、社保缴纳等情况分批录取。
符合条件的随迁子女未被申请的学校录取的,由区教体局统筹安排到其他有空余学额的学校就读。
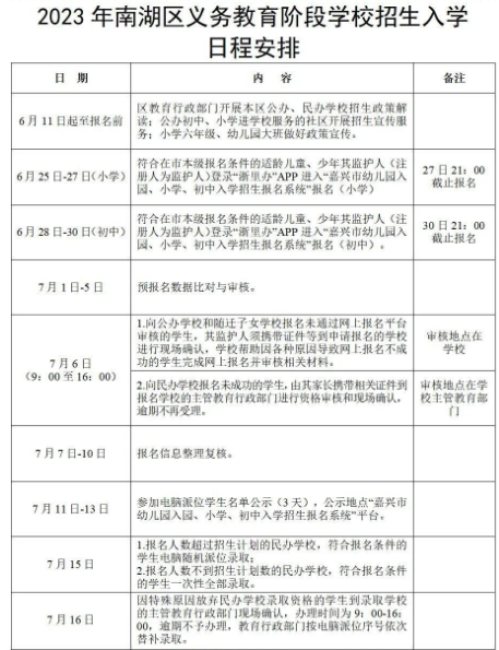
3.报名和录取安排
2023年南湖区义务教育阶段中小学实行网络预报名,符合入学条件的适龄儿童少年的父母(法定监护人)通过浙江政务服务网(http://www.zjzwfw.gov.cn)或“浙里办”APP,实名注册账号后,定位“嘉兴市南湖区”,搜索并点击“共育荟”,在“热门应用”选择“入园入学”;或点击“教育就业”,在“学校教育”点击“中小学报名”,都可进入“嘉兴市幼儿园入园、小学、初中入学招生报名”平台,选择“南湖区”进行预报名登记。
市本级户籍的适龄儿童少年须按“房户一致优先、分批录取”的原则选择符合申请条件的公办学校报名,同时也允许根据自身意愿决定是否再选择一所符合报名条件的民办学校报名。
非市本级户籍的适龄儿童少年,允许报一所符合报名条件的随迁子女学校,也允许再选报一所符合申请条件的公办学校,同时根据自身意愿决定是否再选择一所符合报名条件的民办学校报名。非市本级户籍的适龄儿童少年,若只申请民办学校就读的,直接选择一所符合条件的民办学校报名。
同类学校只能填报一所学校,不得重复报名,相应报名时段截止后不得更改报名信息,录取后均不得放弃。
(二)预报名时间
6月25日前,监护人下载好“浙里办”APP,并完成实名注册。
小学入学预报名时间:6月25日-27日(27日21:00截止报名)。
初中入学预报名时间:6月28日至30日(30日21:00截止报名)。
在平台报南湖区民办学校未成功的学生:7月6日,由其家长携带相关证件到区教体局进行资格审核和现场确认,逾期不再受理。
在平台报公办学校和随迁子女学校未成功的学生:7月6日,监护人须携带相关证件到预报名的公办学校、随迁子女学校进行资格审核和现场确认,并完成网上报名。
(三)录取时间
2023年市本级义务教育阶段学校实行公办民办学校同步招生,录取工作分三个阶段进行,主要时间节点如下:
第一阶段:民办学校录取
7月11日至7月13日,参加电脑派位学生名单通过报名系统进行公示;
7月15日,符合条件的报名人数超过招生计划的民办学校电脑随机派位录取;未超过招生计划的民办学校直接录取符合条件的学生。
第二阶段:公办学校分批次录取
7月18日-25日,公办学校按批次录取具有市本级户籍的适龄儿童少年:7月18日、19日公办学校前三批录取;7月20日、21日前三批符合条件未录取的溢出学生填报分流意向;7月23至25日公办分流学生和第四批及后面批次的学生录取。
第三阶段:民办学校补招、随迁子女学校录取及公办学校统筹
7月25日前,未完成招生计划的民办学校向教育行政部门提交补招申请;
7月26日,尚未被各类学校录取的学生向未完成招生计划的民办学校补报名;
7月27-29日,民办学校补招派位学生名单公示;
7月30日,补报名人数超出剩余招生计划的民办学校电脑随机派位录取,未超过剩余招生计划的民办学校直接录取符合条件的学生;
8月1日至5日,区教体局统筹安排具有南湖区户籍还未被录取的适龄儿童少年;未完成招生计划的公办学校,对尚未录取的剩余类别学生分类录取;随迁子女学校对符合条件的随迁子女学生进行录取;
8月7日开始,向新生发放入学通知书。
4.其他事项
(二)统筹落实优抚对象等子女入学。对烈士子女、符合条件的现役军人子女、公安英模和因公牺牲伤残警察子女、国家综合性消防救援队伍人员子女及其他符合条件的优待对象,各校要积极落实国家及省市区有关教育优待政策,妥善安排入学。对符合条件的港澳台同胞、华侨华人子女、援疆援藏援青援川等外援干部子女、高层次引进人才子女等,按照国家及省、市有关政策安排入学。上述适龄儿童少年的家长需于6月15日前到相关部门完成身份认定,相关部门审核汇总后统一提交市、区教育行政部门。其中高层次引进人才须完成“嘉兴人才码”申报认定后,登录https://www.zjzwfw.gov.cn/→区域选择:嘉兴南湖→“特色创新”板块→人才e点通(个人版)→服务专区→子女就学申请,完善人才和子女基本信息,或者通过浙里办APP→搜索“嘉兴人才码”,然后完善人才和子女基本信息。审核通过后,监护人登录“浙里办”APP进入“嘉兴市幼儿园入园、小学、初中入学招生报名系统”报名,选择“政策生类别”进行预报名。具有南湖区户籍符合施教区入学条件的,请选择施教区内相应类型进行填报,并在监护人信息备注栏内进行备注。符合政策类的适龄儿童少年由区教体局根据适龄儿童少年户籍、监护人产权房所在区域和相关政策统筹安排入学,同等条件适当照顾。
外籍人员子女就读我区的中小学校,按国家、省有关规定办理。外籍人员子女学校招录学生须严格执行国家有关规定及我省有关政策。
(三)优化义务教育“长幼随学”的人性化服务。继续优化“长幼随学”服务,同一户家庭多孩为同一学段(小学、初中各属于一学段)的学生申请入学时可适当照顾。公办学校、随迁子女学校可根据学额情况,可对符合入学条件同一家庭的二孩、三孩酌情安排在同一所学校就学;学校在学额允许的前提下,可安排符合该校转学条件的同一家庭孩子转入。民办学校招生时,可将双(多)胞胎实行绑定并号电脑派位。选报同一民办学校的双(多)胞胎子女家庭,在预报名时家长可自主确定选择绑定参加电脑派位或不绑定参加电脑派位。选择绑定派位的双(多)胞胎家庭需携带双(多)胞胎出生医学证明、户口簿、家长身份证等材料在规定时间(7月8日)到区教体局核验。申请绑定参加电脑派位的双(多)胞胎家庭,如电脑派位录取的,相应增加其学位。如果民办学校出现学额有空余时,可优先安排“长幼随学”的学生转入,若以“长幼随学”申请转入民办学校的学生数超过学校空余学额时,须通过公开报名、电脑派位确定转入学生。
(四)进一步完善少体校招生工作。根据《嘉兴市人民政府办公室关于印发嘉兴市推进体教融合发展实施意见的通知》(嘉政办发〔2019〕13号)文件精神,进一步完善体育后备人才选拔与培养。少年儿童体育专门学校按现行规定招生,市、区少体校(分校)体育竞技类运动员的招生选拔由市、区少体校负责,根据体育后备人才培养计划和市(区)少体校(分校)学位情况制定具体的招生方案报区教体局备案后实施,由市、区少体校具体负责相关体育术科的测试,但不得组织文化科目的测试。
(五)严格控制起始年级班额,加强学籍管理。各学校按照省教育厅有关现代化学校的要求控制班额,起始年级班额一般小学40人、初中45人,小班化试点学校为小学35人、初中40人以下,学位资源紧缺的小学和初中分别不得超过45人、50人。各学校根据录取的学生名单按时为学生建立学籍,学校不得劝退或变相劝退已录取的学生。严禁学校借转学名义变相掐尖招生,严禁挂学籍,切实做到“人籍一致”。任何学校不得以任何名义、任何方式收取与入学挂钩的捐资助学等费用,严禁违规收费。
(六)明确非施教区学生的相关政策。具有南湖区户籍且符合施教区学校入学条件的学生为施教区学生(含原施教区学生因溢出统筹分流的学生)。非南湖区户籍的新生就读我区义务教育阶段学校,需填写《非南湖区户籍学生就读申请表》,一式两份家长,学校各持一份。学校应告知非施教区学生、非南湖区户籍学生及家长完成义务教育后报考高中阶段学校及市本级高中名额分配生等相关政策,由家长签字确认。
(七)关于转学插班。根据浙江省学籍管理相关规定,学生因家庭居住地和其法定监护人户口所在地变化或其它特殊原因需转学者(插班生),须通过“浙里办”登录“嘉兴市幼儿园入园、小学、初中入学招生报名系统”进行申请登记。2023年6月25日至27日(小学)、28日至30日(初中)期间,监护人选择“插班生进行预报名”栏目进行预报名分类登记提交相关信息。由转入学校初审,符合条件且有学额的,经转出和转入学校同意,并报区教体局审核后办理转学手续。若转入学校该年级学额已满,户籍在市本级的学生原则上仍在原学校就读,户籍由市本级外转入南湖区的学生由区教体局根据周边学校学额统筹安排。按照学籍有关管理办法,学生在休学期间不转学;起始年级第一学期不转学;毕业年级第二学期不转学。学年中途一般不办理转学手续。符合条件的随迁子女在学期末可向有空余学额的随迁子女学校申请转学。同一片区学校之间原则上不转学。通过电脑派位录取的民办义务教育学校原则上不得安排转入学生。
(八)户籍、住宅产权证、浙江省居住证、缴纳社会保险等相关证件的截止日期为2023年6月15日。申请入学的住宅产权房是指适合普通家庭居住的普通住宅,商办楼等除外。对申请入学的住宅为类似单身公寓的小户型住宅,则根据适龄儿童少年及其父母(法定监护人)户籍、父母(法定监护人)其他产权房和实际居住等情况进行统筹安排:若适龄儿童及其父母(法定监护人)户籍均已迁入该住宅且为其父母(法定监护人)在市本级范围内住宅并实际入住,则参照普通住宅申请入学;若父母(法定监护人)在市本级范围内还有其他普通住宅,原则上到父母(法定监护人)其他普通住宅所在施教区学校申请入学,或由区教体局根据其实际居住情况视全区公办学校学位情况统筹安排。同一套住房小学6年内、初中3年内、九年一贯制学校9年内提供一户家庭孩子入读学额。学校要严格审核相关材料的真实性,入学时再次核验,对提供虚假材料的取消入学资格,并移送有关部门处理。同时根据《儿童入托、入学预防接种证查验办法》规定,学校要做好入学预防接种证查验工作。
5.保障措施
(二)强化招生规范。各中小学按照数字化改革要求,严格实施网络报名和招生。学校特定时段设置的现场报名点,仅限于为因各种原因未能在网络报名成功的学生提供信息补录和补报名等服务,学校不得擅自“线下”违规招收学生。严禁自行组织或与社会培训机构联合组织以选拔生源为目的的各类考试或采用社会培训机构组织的各类考试结果。因特殊原因突破招生计划或相关招生工作与本办法不一致的,必须书面报区教体局审核同意后实施,由区教体局报市教育局备案。
(三)做好招生宣传。学校要通过各种家长会、社区服务、公告公示等各种方式做好招生政策宣传和报名方式的辅导工作。鼓励学校开展校园开放和网上“校园云开放”等手段做好学校展示活动,“校园开放”可展示学校办学理念、办学特色、课程设置、校园文化、师资水平等。任何学校不得利用“校园开放”等任何形式组织适龄儿童少年预约招生,更不得组织任何测试(测评、学科练习)或网络面谈等,不得收取学生任何形式的简历(包括各类证书)等材料。各中小学招生简章发布时间不得早于规定时间,发布在各种媒体(包括电视、广播、报纸、自媒体等)的宣传内容必须一致,发布前必须报区教体局审核备案。招生简章内容应包括学校办学情况、办学特色、招生计划、招生程序、民办学校收费标准等,不得出现任何与中考成绩有关的内容。学校宣传名称要与法人登记证上的名称保持一致,不得在校门或其他显著位置用其他校名代替法定证件上的名称。
(四)加强监督管理。区教体局建立阳光招生督查组,指导督查招生工作(举报电话:0573-82058801),严格落实教育部关于普通中小学招生“十项严禁”纪律,严肃查处违规违纪行为。对于造成不良影响或严重后果的学校,视情节轻重给予约谈、通报批评、追究相关人员责任等处罚。各校要严格招生纪律、严格录取程序、严格执行计划,依法保障适龄儿童少年按时免试入学。义务教育阶段学校规范使用教材教辅,不得引进境外课程,不得使用境外教材。各校要切实履行义务教育控辍保学法定职责,按照法律规定和国家有关要求,学校要建立和完善辍学学生劝返复学、登记与书面报告制度,加强家校联系,配合属地做好辍学学生劝返复学工作。加强宣传,落实好家长责任,严禁以“国学班”“读经班”“私塾”等形式替代义务教育。严格规范民办学校的学费减免行为,保障所有受教育者的合法权益。凡是民办学校招收的学生均应向学校全额缴纳学费,如学校对有关学生实行学费减免,减免的费用由学校举办者承担。民办学校学费、住宿费等收费标准,以及对贫困学生等学费减免规定,应在当年度招生简章中明示。父母或者其他法定监护人无正当理由未送适龄儿童少年入学接受义务教育造成辍学或在入学报名过程中使用伪造证件的,将移交有关部门,根据情节严重,依法追究法律责任。
本实施意见由区教育体育局负责解释,自公布之日起实施。
附件:











