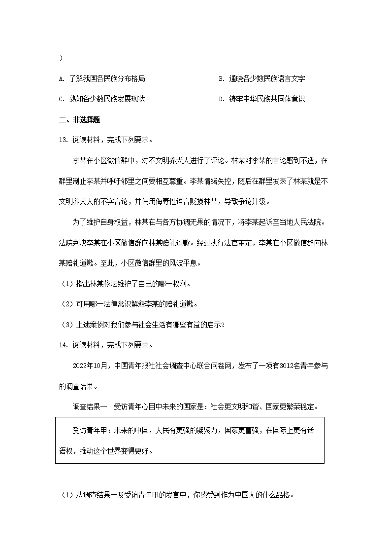
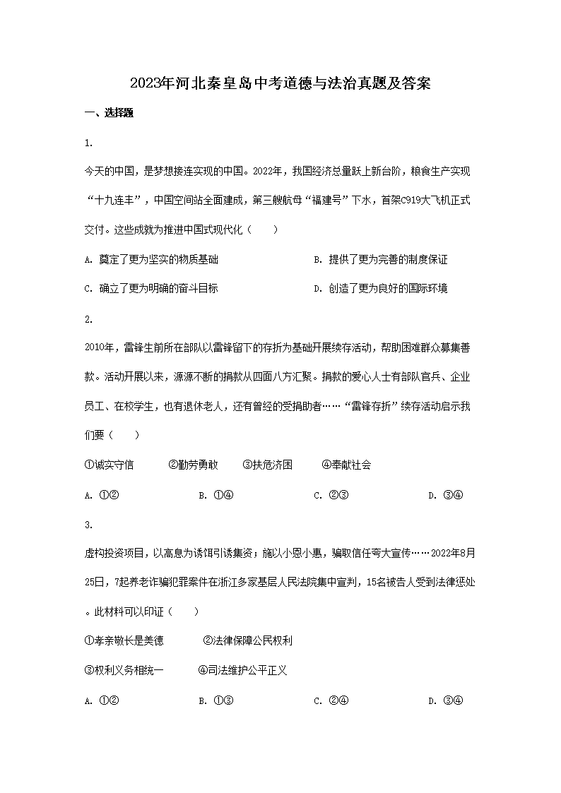
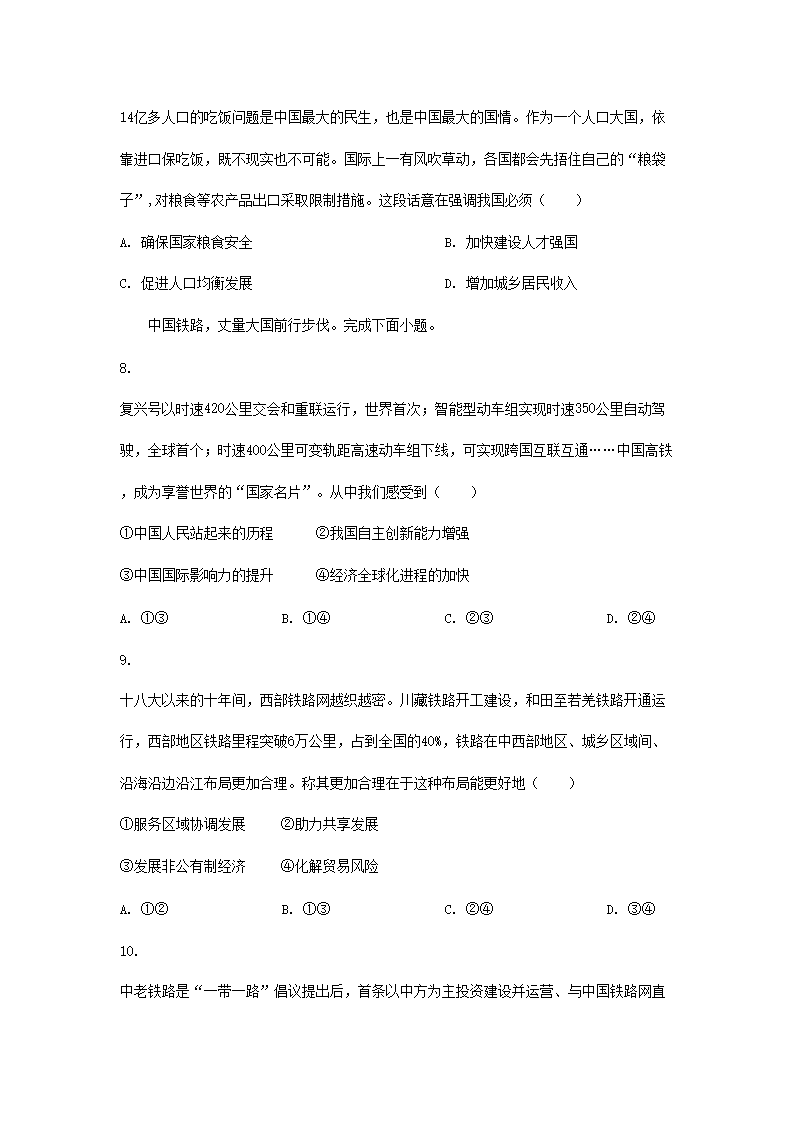
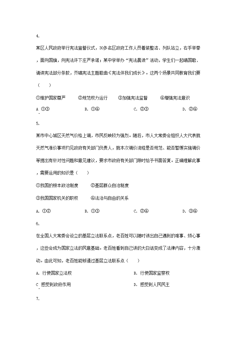
>
【文档预览】 文档大全网整理发布2023年河北秦皇岛中考道德与法治真题及答案(Word版),前五页预览如下:
本文来源:https://www.wddqw.com/dJIv.html
相关文章:
正在阅读:
2023年河北秦皇岛中考道德与法治真题及答案(Word版)07-01
2017年湖北三支一扶考试成绩查询时间:6月下旬12-28
新西兰留学林肯大学学费06-29
2016黑龙江海伦市人民医院招聘50人公告03-13
2023天津市卫生健康委员会所属天津市胸科医院招聘工作人员公告【109人】02-02
我是一名“卫生监督员”作文500字09-21
六一儿童节的礼物作文400字5篇05-25
教师节祝福语30字:教师节祝福语大全02-28
2022年河北廊坊中考语文试题及答案(Word版)06-28
教师节庆祝活动策划方案201602-20
公益标语:播撒慈爱种子,浇灌善良花朵!09-09