【#自考# 导语】®文档大全网自学考试频道根据湖北省教育考试院公布的《湖北2023年10月高等教育自学考试网上报名须知》了解到,湖北宜昌2023年10月自考报名入口将于8月25日开通,考生可登录考生服务平台进行报考。具体如下:
湖北宜昌2023年10月自考网上报名时间:8月25日9:00至9月1日17:00。从电脑浏览器进入湖北省高等教育自学考试考生服务平台(https://zk.hbea.edu.cn/portal-web/)进行报考。
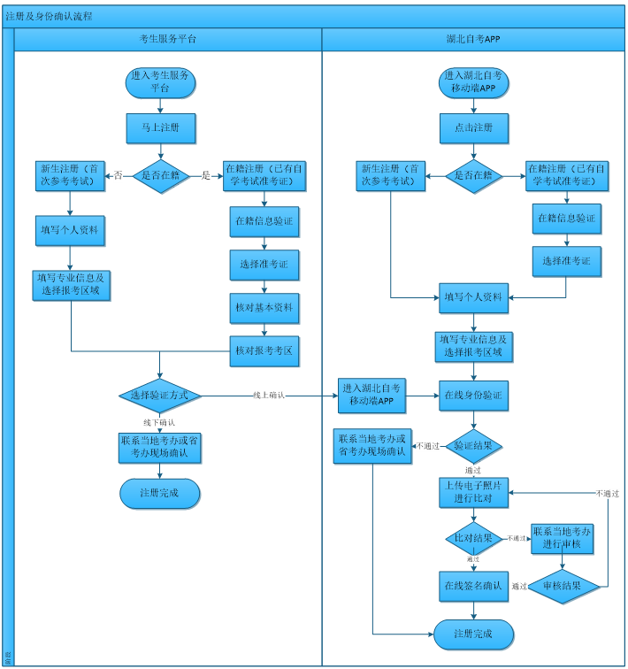
参加湖北省自学考试的考生请先在自学考试考生服务平台或者湖北自考APP完成注册。注册完成后方可报考。注册与身份确认流程图如下:

湖北宜昌2023年10月自考报名入口 点击进入
正在阅读:
湖北宜昌2023年10月自考报名入口(8月25日开通)07-27
2019年周年大事件]2019年国家公务员时事政治:国际热点新闻(11月15日)08-08
高中家长会主持词开场白和结束语_高中家长会主持词开头三篇10-22
2022年江西中西医执业医师实践技能考试合格分数线公布07-20
10月再见11月你好励志语录摘抄08-30
四川达州市2017年医师资格考试公告09-23
[大班下学期家长会班主任发言稿]大班下学期家长会发言稿合集04-15
找回自我初三日记500字【5篇】03-20
2016年江西中医执业医师考试成绩查询时间:12月2日07-02
2019年重庆妇产科主治医师证书查询验证系统【已开通】12-25
精选2019感人的七夕告白句子03-18