6月21日开始报名!2023年福建莆田市荔城区秋季中小学招生工作方案发布

时间:2023-06-10 08:28:01 阅读: 最新文章 文档下载
说明:文章内容仅供预览,部分内容可能不全。下载后的文档,内容与下面显示的完全一致。下载之前请确认下面内容是否您想要的,是否完整无缺。
【#少儿升学# 导语】6月21日开始报名!2023年福建莆田市荔城区秋季中小学招生工作方案发布。®文档大全网还将为您提供新招生政策和资讯,帮助家长和学生了解报名流程和注意事项。赶快来了解吧!
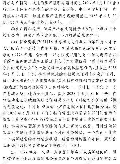
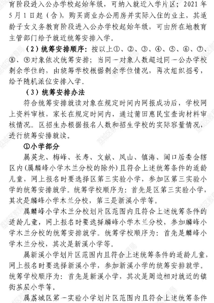
image.png



image.png



image.png



image.png



image.png



image.png



image.png



image.png



image.png



image.png



image.png



image.png



image.png



image.png



image.png



image.png



image.png



image.png



image.png



image.png



image.png



image.png



image.png



image.png



image.png



image.png



image.png



image.png



image.png



image.png



image.png



image.png



image.png



image.png



image.png



image.png



image.png



image.png



image.png



image.png



image.png



image.png



image.png



image.png



image.png



image.png



image.png



image.png



image.png

本文来源:https://www.wddqw.com/cVpv.html