>
【文档预览】 文档大全网整理发布2023年四川内江中考化学真题及答案(Word版),前五页预览如下:
本文来源:https://www.wddqw.com/bNXv.html
相关文章:
正在阅读:
2023年四川内江中考化学真题及答案(Word版)06-28
黑龙江2018年期货从业资格考试报考条件03-24
小草和大树读后感600字范文:小草和大树读后感600字四篇12-11
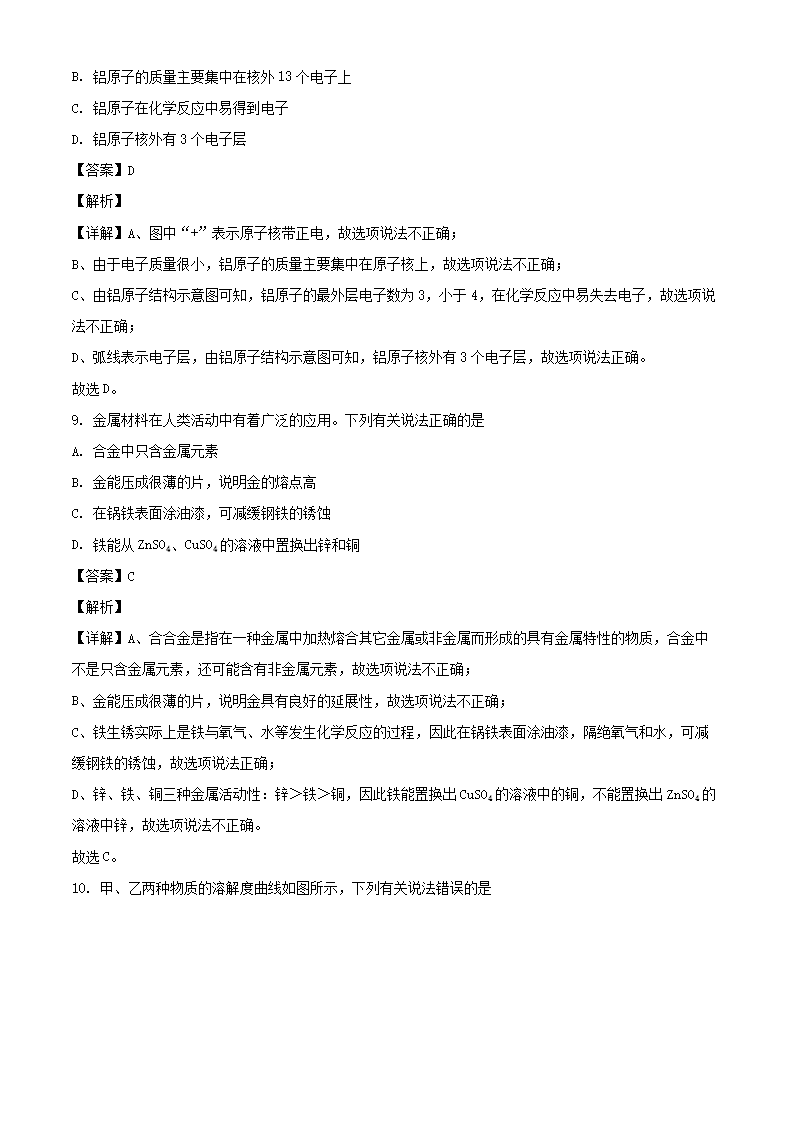
2022年5月贵州商务英语考试准考证打印时间及入口【4月30日10:00起】04-22
2017湖南长沙小学一年级新生网上报名流程10-07
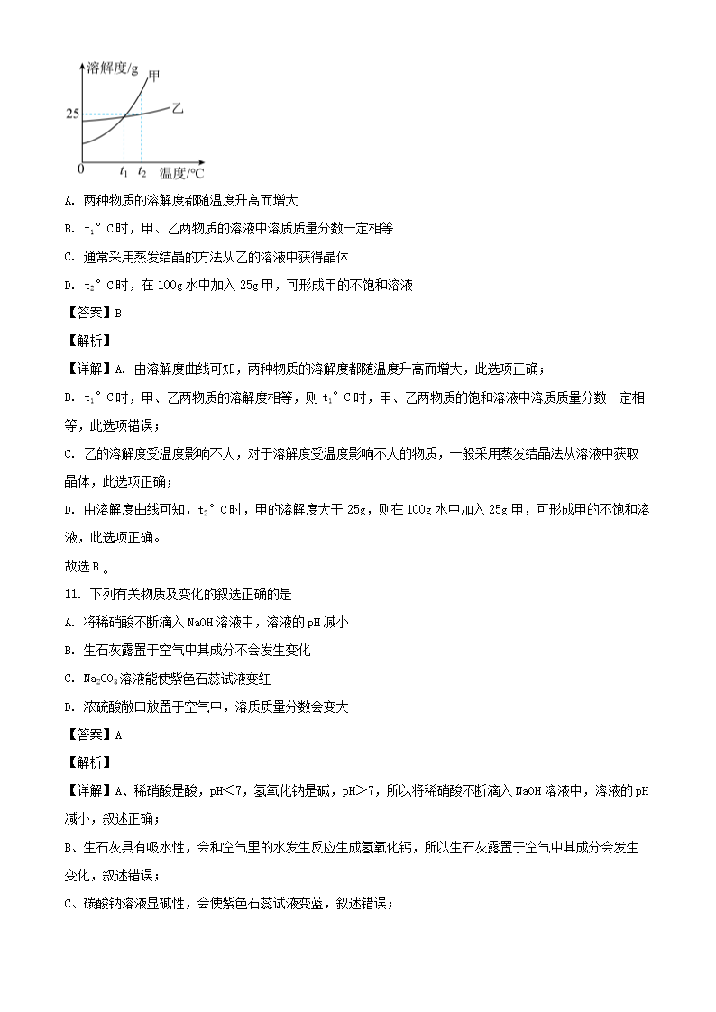
转正思想汇报2016年11月:不断完善自我05-30
otc医药代表简历范文|OTC药品销售简历范文12-23
幼儿园大班安全课件:《遇到坏人》12-28
一年级小学生日记250字[6篇]08-09
2022年安徽阜阳审计师准考证打印时间:9月22日16:00后09-09
广东佛山市蓝箭电子股份有限公司2017校园招聘启事05-29