
合阳县2023年城区义务教育学校招生入学工作已正式启动,请各位家长仔细阅读本须知后,再进行网上报名。
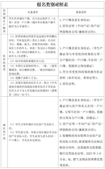
一、明确报名类别

温馨提示:
1.依据报名类别对照表,确定孩子的报名类别,按照对应材料清单准备资料并复印,下载并填写《家长诚信书》,整理资料装袋。
2.档案袋封皮上需写清学生姓名、报名类别、袋内所装的材料名称等。
二、确定报名学校
请查看《合阳县2023年秋季义务教育学校招生入学片(学)区划分示意图》,确定报名学校。
三、开始网上报名
报名前认真学习《操作手册》,熟悉网上报名流程。
手机搜索“合阳县教育局”微信公众号—点击:“关注”—点击左下方“招生报名”—点击“报名系统”,开始网上报名。
温馨提示:
1.网上预报名仅限于城区义务教育学校。
2.若家长不会操作,请带上相关报名资料,在报名时间内到对应的报名学校,在工作人员的指导下进行网上报名。
3.同一身份证号在预报名阶段只能报名一次,请家长慎重选择报名类别并按所属类别在对应时间段报名。
4.对错过预报名时间且符合条件的孩子,若报名学校学位已满,由县教育局调剂安排。
5.如在网上预报名阶段,系统出现卡顿等情况,后台运维人员会在第一时间监测并全力处置,请家长耐心等待。
四、提交审核资料
在每一阶段预报名结束后,预报名成功的家长关注报名学校公众号,按照学校安排的号段到报名学校现场提交审核资料。
温馨提示:
1.为确保资料审核的的正常开展,请各位家长及时关注报名学校公众号,并保持手机畅通。
2.学校现场审核需查看家长提交的资料原件,并将复印件和《家长诚信书》收取存档,请各位家长提前做好准备。
五、查看录取结果
在报名资料审核结束后,报名系统会推送录取结果,请各位家长及时在报名系统的“个人中心”查看。录取成功的学生需持户口簿或出示录取结果,在规定时间到报名成功学校领取《入学通知书》。
正在阅读:
2023年陕西渭南市合阳县秋季城区中小学招生入学网上报名须知08-15
小学四年级除夕之夜作文400字【三篇】09-13
2017年公卫医师资格考试时间已公布10-06
初中写人作文:我们班的坏小子07-18
雾景的作文600字01-01
[2021年大学团支部工作总结]2021年小学团支部工作总结09-26
江西南昌2018年中考报名流程05-06
2019广西柳州市柳铁中心医院招聘公告10-21
七年级周记400字大全:听音乐11-22
湖南长沙2018年5月证券从业资格考试成绩查询时间:5月29日06-09
移民美国旧金山的生活怎么样?02-14