【#银行招聘# 导语】2023梦想靠岸招商银行广东广州分行秋季校园招聘启事已发布,投递简历时间:2022年10月16日截止,®文档大全网现将招聘公告发布如下:
招商银行广州分行成立于1994年,是招商银行在华南地区成立的第一家分行,下辖湛江、清远、南沙3家二级分行、74个营业网点及5家私人银行中心,全行员工3000多名。截至2021年末,招商银行广州分行存贷款规模持续稳居地区股份制银行前列。成立28年来,招商银行广州分行始终秉承“因势而变,因您而变”的经营理念,积极投身银行业的创新与改革之中;秉承“以人为本”的人力资源发展理念,以员工发展为核心,竭力为各方青年才俊创造广阔的职业发展平台。招商银行广州分行多次获得广州地区“雇主”评选,2021年先后获得当地媒体评选的“年度财富管理银行奖”、“年度手机银行”、“年度绿色金融创新产品奖”等荣誉称号。
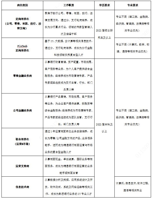
一、招聘职位

二、申请条件:
1.本科及以上学历毕业生;国内院校学历毕业时间为2023年1月1日至2023年8月31日,且需获得国家认可的就业报到证、毕业证和学位证;海外院校学历毕业时间为2022年1月1日至2023年8月31日,且需获得海外院校颁发的毕业证及国家教育部出具的学历学位认证;
2.品行端正,性格开朗,身体健康,无不良历史记录,初次就业、未与其他单位建立劳动关系;
3.善于学习,善于沟通,乐于分享,有良好团队协作精神,勇于面对挑战,敢于承担工作压力;
4.本科生需达到大学英语四级成绩425分(含)以上或达到等同于雅思5.5分(含)以上或托福85分(含)以上水平,硕士生需达大学英语六级成绩425分(含)以上或达到等同于雅思6分(含)以上或托福95分(含)以上水平;
5.如有疑问可通过邮箱“gzzhaopin@cmbchina.com”与我们联系。
三、招聘流程
简历投递→校园宣讲→简历筛选→多轮面试→统一笔试→职前体检→录用通知
即日起开始在线简历投递,2022年10月16日截止投递简历,后续具体安排以短信通知为准。
四、简历投递
官方网站:登录招商银行一网通“人才招聘”专栏(http://career.cloud.cmbchina.com),点击“校园招聘”选择“广州分行”相关岗位,注册用户在线投递简历;

扫码投递简历
官方微信:关注“招商银行招聘”微信公众平台,点击“招了”-“校园招聘”,选择“广州分行”,申请感兴趣的职位并投递简历;

招商银行APP:下载招商银行APP,登录后搜索“招商银行招聘”功能模块,点击“校园招聘”-“全部岗位”,选择“广州分行”,申请感兴趣的职位并投递简历;

内部推荐:请招商银行员工通过“招商银行招聘”微信公众平台,点击“招了”-“YOU伯乐-校招内推”进行相应岗位内部推荐;
宣讲会投递:通过线上/线下宣讲会投递简历(需在补充简历投递)。
重要提示:
1.所有个人资料必须真实无误,如有虚假信息,申请人将会被取消申请资格;
2.网申过程中请务必上传本人近期正面证件照和个人生活照(建议不超过500k),简历中相关信息应完整、准确、真实,其中个人基本情况和实习经历尽量详细;
3.投递简历时,面试预约城市可选择(根据疫情情况可能调整):哈尔滨、大连、北京、上海、南京、武汉、南昌、长沙、西安、成都、厦门、广州等,笔试城市可根据自身情况进行选择;
4.后续面试、笔试等相关信息将以短信形式发送到您的手机,请保持通讯畅通;当手机号码变更时,请及时更新注册信息。
五、校园宣讲
9月上旬-10月上旬,我行将在哈尔滨、长春、大连、北京、天津、上海、南京、合肥、武汉、南昌、长沙、西安、成都、重庆、厦门、广州等城市(根据疫情情况可能调整,具体时间以公告为准)部分院校开展校园宣讲会,各高校具体宣讲时间及地点以校园BBS就业网信息为准。
原文标题:梦想靠岸招商银行广州分行2023秋季校园招聘启事
文章来源:https://career.cloud.cmbchina.com/index.html#announcementDetail?id=69b3e1dc-8b80-4e17-b325-a62f89ba31c1
正在阅读:
2023梦想靠岸招商银行广东广州分行秋季校园招聘启事10-13
文明改变了许昌作文800字12-04
心中有爱就能笑对生活作文800字05-22
2017年安徽二级建造师合格标准12-31
企业员工个人试用期转正工作总结范文03-30
工作努力的句子(5篇)05-21
澳大利亚留学就业的专业有哪些?10-19
可爱的小金鱼作文500字05-24
中学教师培训心得体会范文摘选08-03
调皮的时间作文800字12-15