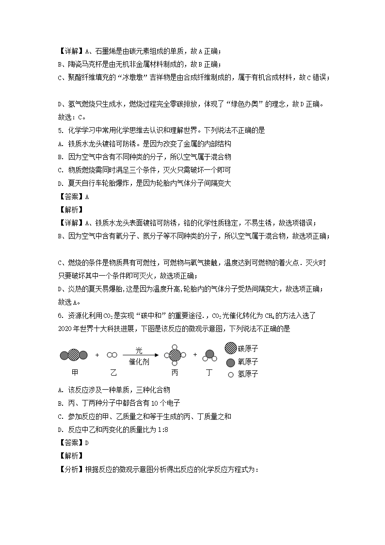
>
【文档预览】 文档大全网整理发布2022年内蒙古通辽市中考化学真题及答案(Word版),前五页预览如下:
本文来源:https://www.wddqw.com/arZv.html
相关文章:
正在阅读:
2022年内蒙古通辽市中考化学真题及答案(Word版)06-06
福建龙岩自考及方式(2月14日至3月2日)01-15
2019年GRE填空练习题310-23
篮球接力赛作文800字08-13
2018四川甘孜执业医师考试缴费入口及流程05-08
以等待为话题的作文800字07-30
团队掌握良机口号三篇12-05
2020年上海浦东中考报名时间及入口12月26日开始01-30
小学我的姐姐作文500字左右08-04
2020大学生实习收获范文6篇12-16
2017年北京西城中考成绩公布时间12-26