
1、今年秋季镇海区小班入园适龄儿童需符合哪些条件?
答:年满3周岁(即2019年9月1日至2020年8月31日出生)且符合下列条件之一的适龄儿童:
(1)儿童户籍在镇海区或父(母)在镇海区有产权住房。
(2)符合条件的外来务工人员子女。外来务工人员子女申请在我区入园,父母或法定监护人应同时具备以下条件:①父母(或法定监护人)在我区居住,截止招生报名日期,持有效居住证6个月及以上(无中断)。②父母至少一方(或法定监护人)在我区有合法稳定的工作,截止招生报名日期,依法在宁波市缴纳社会保险6个月及以上。
(3)符合政策的优待对象。主要包含烈士子女、符合条件的现役军人子女、公安英模和因公牺牲伤残警察子女、国家综合性消防救援队伍人员子女、高层次人才子女、港澳台同胞和华侨华人子女等。
2、哪些适龄儿童需在网上进行入园信息登记?
答:符合今年秋季小班招生条件的适龄儿童,入园都需进入“宁波市幼儿入园、义务段入学报名招生系统”进行网上信息登记。
中、大班中途插班的适龄儿童,可直接到幼儿园线下报名,但需幼儿园有空余学额才能接纳。
3、今年镇海区入园信息登记什么时候开始?操作流程是怎样的?
答:我区入园信息登记的时间为5月6日至5月11日(每日7:30-22:30)。家长可登录浙江政务网平台(或浙里办APP)-搜索“入园入学招生系统”-选择“小班报名”-完成“报名学生注册”-选择“镇海区”-根据提示完成信息填报。(操作演示视频点击查看)
4、网上信息登记时需要注意哪些?
答:监护人须真实填写所有注册登记信息,如有虚假,取消录取资格。网上入园信息登记时间先后与录取顺序位无关,建议监护人尽量错峰登录招生管理系统。
登记信息时,拥有多套房产的家庭,只能选择填写一处房产信息并以此作为报名的依据之一。如有疑问可拨打镇(街道)、幼儿园的咨询电话。
5、入园信息填错了怎么办?
答:在网上信息登记时间截止前,入园信息填错了可以更改。家长可以在“我的报名记录”中点击“查看记录”按钮查看报名信息。已提交的报名记录,可以点击“撤回修改”后进行“继续填报”。幼儿姓名、身份证号码等关键信息填报错误需点击“作废重报”后重新填报。信息登记结束后,如需修改请联系所属镇(街道)招生办公室。
6、除网上信息登记外,家长还需做些什么?
答:家长务必关注所属镇(街道)幼儿园的招生公告,仔细查看相关幼儿园的审核录取时间,认真做好入园报名各项工作,预留号码的手机务必保持畅通,如有疑问可拨打咨询电话。
7、了解幼儿园招生政策有哪些途径?2023年秋季镇海区幼儿园的小班招生计划是怎样的?
答:2023年幼儿园招生工作由区教育局统一出台招生政策,各镇(街道)具体实施区域内所有幼儿园的招生工作。家长可在4月中下旬关注所属镇(街道)微信公众号和相关幼儿园发布的招生公告。
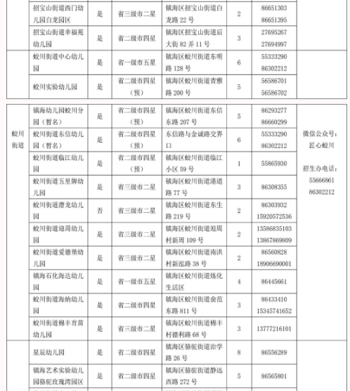
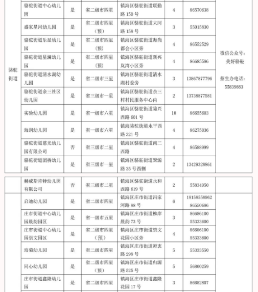
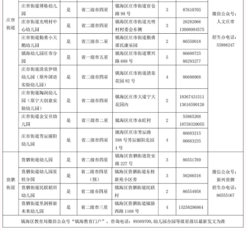
《镇海区2023年秋季具有招生资质的幼儿园名单及小班招生计划》和各镇(街道)微信公众号、咨询电话公布如下,有需求的家长可进行电话咨询(工作日8:00-11:00,13:30-16:00),也提醒家长务必选择有招生资质的幼儿园报名。


