
一、招聘条件
(一)基本条件
1.具有中华人民共和国国籍;
2.遵守宪法和法律;
3.身心健康;
4.具有较高的思想政治素质,良好的品行和职业道德,热爱卫生事业,医疗技术精湛,有强烈的事业心、团队协作和敬业精神;
5.符合招聘岗位要求的其他相关条件。
(二)资格条件
1.研究生:
①博士研究生:国内外普通高等院校、研究院所毕业的博士研究生。年龄在50周岁及以下(1972年3月29日以后出生),具有较强的发展潜力,硕士阶段的专业学习需与博士阶段的学术研究方向一致。
②硕士研究生:国内普通高等院校、研究院所毕业的硕士研究生。年龄在45周岁及以下(1977年3月29日以后出生),具有较强的发展潜力,本科阶段的专业学习原则上与硕士阶段的学术研究方向一致。
2.骨干医师人才:副高级及以上专业技术职务人员,具有良好的职业道德,开拓创新,具有很强的团结协作精神和学术组织管理能力;具有较强的学科梯队建设能力和组织领导能力,年龄在50周岁及以下(1972年3月29日以后出生),原则上具有大学本科学历。同时满足下列条件:
①有丰富的实践经验,具有独立处理本专业较复杂技术难题的能力,取得副高级及以上卫生专业技术资格。
②具有5年(含)二级及以上医院工作经历,三级医院进修学习经历时间不低于半年。
③近5年来以第一作者身份在医学专业刊物上发表本专业论文2篇及以上,或以主编身份在出版社出版专著1部及以上。
3.急需专业技术人员:中级及以上专业技术资格,具有5年(含)二级及以上医院工作经历。年龄在40周岁及以下(1982年3月29日以后出生),具有大学本科学历,具有较强的发展潜力。
(三)因犯罪受过刑事处罚的人员,被开除党籍的人员,被开除公职的人员,被依法列为失信联合惩戒对象的人员,涉嫌违纪违法正在接受有关机关审查尚未作出结论的人员以及法律法规规定不得聘用的其他情形人员,不得应聘。
(四)应聘人员不得报考有《事业单位人事管理回避规定》(人社部规〔2019〕1号)规定情形的岗位。
二、招聘岗位及要求
具体招聘岗位、招聘人数及条件要求见附件1。
三、招聘程序
(一)发布招聘信息
通过日照市岚山区人民政府政务网站(http://www.rzlanshan.gov.cn)面向社会发布招聘信息。
(二)报名与资格审查
1.报名
本次招聘采取电子邮件报名的方式进行。
报名开始时间:2023年3月29日至2023年11月30日
符合条件的应聘人员在规定时间内将报名材料以电子文档形式打包发送到招聘单位指定电子邮箱进行报名,邮件主题备注名为:应聘岗位名称+岗位编码+姓名,并电话与招聘单位进行确认。报名材料主要包括:
(1)身份证、报名登记表(附件2);
(2)国家承认的学历学位证书(须在2023年7月31日之前取得)、诚信书(附件3);
(3)留学回国人员还须出具国家教育部门的学历学位认证材料;
(4)在职人员(含已签订就业协议的人员)应聘的,需提供具有用人管理权限的部门单位出具的同意报考证明。对出具同意报考证明确有困难的在职人员,经招聘主管部门同意,可在考察体检时提供;
(5)有研究方向要求的岗位,需提交研究方向证明材料;
(6)岗位要求的其他证明材料(如执业资格证明、规培证明、职称材料、工作经历证明、医院等级证明、进修相关证明、论文专著等)。
工作经历年限、进修经历年限、论文专著年限的计算时间截至2023年3月29日。
2.资格审查
对应聘人员的资格审查工作,贯穿招聘工作的全过程。应聘人员需如实填写、提交相关个人信息资料。应聘人员提供的相关材料信息如有不实,一经发现取消应聘资格。招聘单位对应聘人员所学专业根据教育部公布的普通高等学校专业目录进行审查,专业界定以所获毕业证书上注明的专业为准,如有异议,以学信网《教育部学历证书电子注册备案表》上记载的为准。
(1)资格初审:招聘单位组织人员对应聘人员提交的报名材料进行资格初审,资格初审通过的人员将以电话形式通知,请保持通讯畅通有效。
(2)资格复审:通过资格初审的应聘人员在规定时间内携带报名时提交的相关证明材料原件及复印件(原件审查后退回,复印件留存备查)到指定地点进行资格复审。招聘单位选派专人对应聘人员的资格条件进行严格审查,确定符合招聘条件的人员,并对资格复审结果负责。按通过资格审核的实有合格人数确定进入面试范围人选,通过资格审核人数出现空缺的岗位,取消招聘计划。
资格复审具体时间、地点招聘单位将另行通知。
(三)考试
考试采取面试方式进行,主要测评应聘人员从事专业工作所必需的基本素质和职业能力。面试实行百分制计分。面试成绩计算到小数点后两位,尾数四舍五入。面试成绩由考官当场评判,面试结束后公布。不按规定时间参加面试的,视为放弃。
面试设定最低合格分数线70分,达到合格分数线的方可进入考察范围。同一招聘岗位应聘人员出现面试成绩并列的,一并进入考察范围。
面试时间、地点另行通知。
(四)考察和体检
根据应聘人员考试总成绩,由高分到低分按岗位招聘计划1:1.5的比例,确定进入考察体检范围人选。
招聘单位成立考察体检工作小组,具体负责考察体检工作,主要考察思想政治表现、道德品质、业务能力和工作实绩等方面情况,以及是否具有应当回避的情形,身心健康状况与岗位匹配度,并对应聘人员是否符合规定的岗位资格条件、提供的相关信息材料是否真实准确等进行复审。要按照《关于进一步从严管理干部档案的意见》(鲁组发〔2017〕2号)要求,对考察对象的档案进行严格审核,重点审核“三龄二历一身份”等内容。对档案中存在的问题,要认真进行调查,问题未查清并处理到位的,不得办理聘用手续。考察体检工作小组要实事求是,全面、客观、公正地评价被考察对象,并写出书面考察意见。
体检一般应在县级以上综合性医院进行,体检标准和项目参照公务员录用体检标准及操作手册执行,国家另有规定的从其规定。对非当日、非当场复检的体检项目按规定需要复检的,不得在原体检医院进行,复检只能进行1次,结果以复检结论为准。
应聘人员未按规定时间、地点参加体检的,视为放弃。对放弃或考察体检不合格造成的空缺,从进入同一岗位考察体检范围的人员中依次等额递补。确因工作需要扩大考察体检范围的,须报区事业单位人事综合管理部门审核同意。
此次招聘岗位为长期招聘岗位,报名开始10个工作日后,招聘单位根据岗位报名情况,不定期启动面试、考察、体检程序。面试、考察、体检结果在日照市岚山区人民政府政务网站及时公布,接受社会监督。
(五)公示及聘用
面试、考察、体检合格的拟聘用人员,按规定进行公示,公示期为7个工作日。拟聘用人员名单公示后不再递补。公示期满,对没有问题或者反映问题不影响聘用的,由招聘单位提出聘用意见,按规定办理相关聘用手续。对反映问题影响聘用并查实的,不予聘用。
聘用人员实行试用期制度,试用期满考核合格的予以正式聘用;不合格的,取消聘用。聘用人员实行服务期制度,服务期为10年,工作未满10年要求调离或辞职的,按《日照市岚山区卫健系统急需紧缺人才引进工作实施办法》(岚办发〔2021〕11号)相关规定办理。
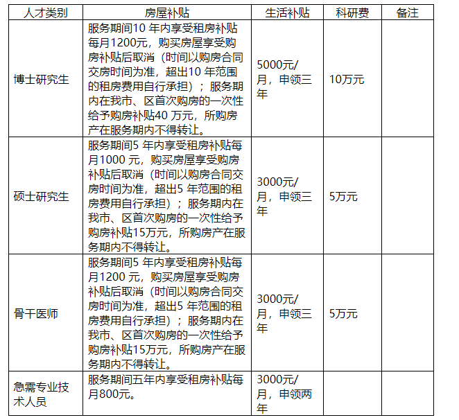
四、待遇
(一)聘用人员纳入编制备案人员总量控制管理,工资、福利执行国家、省有关事业单位工作人员标准。医学专业人员另外可享受以下待遇:
(二)对引进的急需紧缺人才,可不受自身专业技术职务任职资格、工作年限、单位岗位数限制,根据聘任条件和岗位需要,由所在单位考核推荐,报主管部门研究评议后予以聘任相应专业技术职务。配偶、子女可随迁落户;配偶随调按照《日照市岚山区优秀人才“回岚计划”实施办法(试行)》相关规定实行。
五、其他
应聘人员在报考期间,应仔细阅读本招聘简章及各附件,及时了解考务信息查询网站上发布的最新信息,保持通讯畅通有效,因本人原因错过重要信息而影响考试聘用的,责任自负。本次招聘不指定考试辅导用书,不授权或委托任何机构举办考试辅导培训班。
考务信息查询网站:
日照市岚山区政府网:http://www.rzlanshan.gov.cn/
招聘单位:日照市岚山区人民医院
报名邮箱:lsqyyzp@163.com
联系人:于老师
联系方式:0633-7706166
附件:点击查看
附件1:2023年日照市岚山区卫健系统急需紧缺人才招聘计划与条件设置表.xls
附件2:2023年日照市岚山区卫健系统急需紧缺人才招聘报名登记表.docx
附件3:2023年日照市岚山区卫健系统急需紧缺人才招聘诚信书.xls
中共日照市岚山区委机构编制委员会办公室
日照市岚山区人力资源和社会保障局
日照市岚山区卫生健康局
2023年3月22日
原文标题:2023年日照市岚山区卫健系统急需紧缺人才招聘简章
文章来源:http://www.rzlanshan.gov.cn/art/2023/3/22/art_32659_10330428.html
正在阅读:
2023山东日照市岚山区卫健系统急需紧缺人才招聘58人(报名时间:3月29日-11月30日)03-24
再寒冷的冬季也有暖意作文11-11
2019年江西口腔助理医师实践技能考试成绩查询入口【已开通】03-28
读书演讲稿400字[精选5篇]04-27
2021年5月江西吉安普通高中学业水平考试时间:5月18日-28日07-12
最新销售个人简历范文汇编02-28
书伴我快乐成长作文700字12-10
山西2020年教育硕士考试时间:2019年12月21日-23日10-13