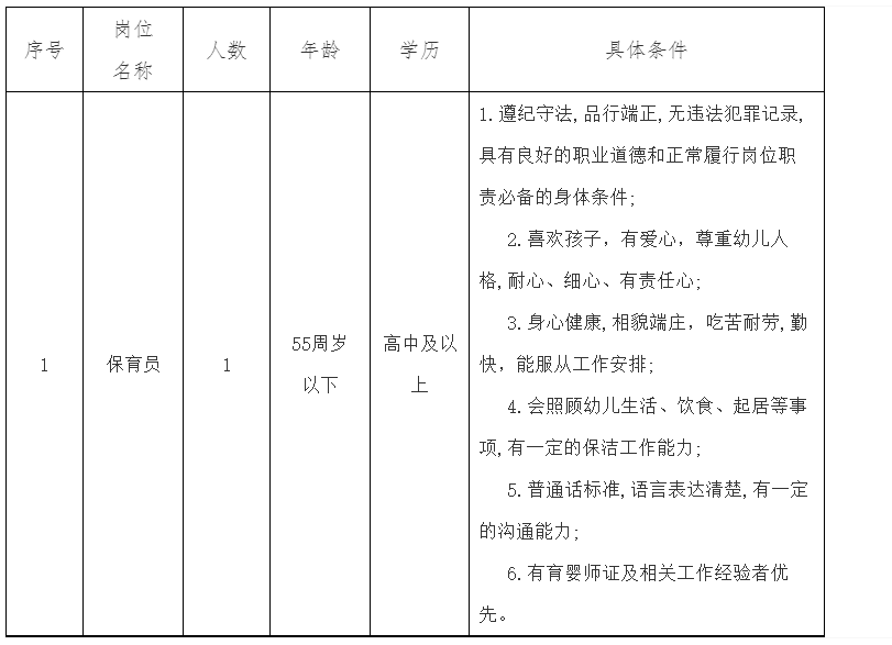
苏州工业园区翡翠幼儿园有南北两个校区,是苏州工业园区管委会直属事业单位,由工业园区教育局直接管理,办园性质为公办幼儿园。幼儿园坐落在以“节能环保、绿色生活”的中新生态科技城内。开园至今,先后荣获江苏省优质幼儿园、江苏省卫生保健合格园、江苏省餐饮质量安全示范食堂、江苏省节能示范单位、全国足球特色幼儿园等荣誉称号。因园所发展需要,现面向社会公开招聘合同制工作人员,具体如下: 一、招聘岗位及要求
二、性质待遇
临聘合同制,待遇面议,纳入社会保障计划。
三、招聘程序与方法
按照《苏州工业园区教育系统临聘人员招聘指导意见》公布招聘流程和招聘进程,按照应聘资料审核、校内笔试、校内面试、上报录用备案表和录用人员信息表至园区教育局办公室,备案完成后将招聘公告、录用公告和劳动合同等报园区教育局办公室备案。
四、纪检监督
自觉接受本校纪检部门、教育纪委和社会监督,确保各环节程序公正规范、公开透明,对违反聘用管理政策规定的单位和个人,将严肃追究责任。纪检监督电话:0512-82287694
五、应聘方式
1.符合条件且有意应聘者请将个人简历及近期二寸照片1张等电子材料打包发送到邮箱258531824@qq.com。(邮件主题:应聘岗位+姓名)。
2.应聘材料提供必须真实有效,否则取消应聘资格。经初审后通知应聘者参加面试,具体时间、地点另行通知。
六、招聘时间
即日起至2022年12月13日
七:联系方式
地址:苏州工业园区科意路18号
邮政编码:215000
联系人:朱老师
苏州工业园区翡翠幼儿园
2022年12月5日
原文标题:苏州工业园区翡翠幼儿园保育员招聘启事
文章来源:https://edu.sipac.gov.cn/zwgk/gsgg/content_788298
正在阅读:
2022江苏苏州工业园区翡翠幼儿园招聘保育员1人(报名截止时间为12月13日)12-08
三年级冬天的日记300字11-30
2018年宁夏咨询工程师考试时间:4月14日、15日04-05
歌唱比赛作文350字08-22
爱让生活更美好作文02-01
四年级400字春节优秀作文_四年级优秀作文:关于春节07-10