
现将2023年下半年全国大学英语四、六级考试报名事宜通知如下:
一、开考科目及时间
全国大学英语四、六级笔试(CET)考试时间为12月16日,开考科目为英语四级和六级;全国大学英语四、六级口试(简称CET-SET)考试时间为11月18日-19日,其中18日开考英语口语四级,19日开考英语口语六级。
二、报名时间
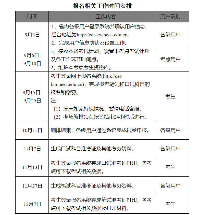
9月15日10:00-9月25日17:00。
三、报名要求
1.按规定,CET报考应为全日制普通及成人高等院校本科、专科在校生,在籍研究生。
2.修完大学英语四级课程的学生可报考英语四级,修完大学英语六级课程且英语四级成绩达到425分及以上的学生方可报考英语六级。
3.报考CET-SET应先完成对应级别笔试科目的报考,即完成本次CET4笔试报名后可报考CET-SET4,完成本次CET6笔试报名后可报考CET-SET6。口语考生应在笔试考点报考,原则上不得跨校报考。
四、报名办法
1.采用全国集中网上报名方式,笔试和口语同时报名,考生登录网上报名系统(http://cet-bm.neea.edu.cn),完成报名和缴费。
2.各考点须按全国大学英语四、六级考试考务管理系统要求上传考生信息,务必准确无误。考试期间使用人脸识别设备完成考生入场身份认证,考点在报名时须按照片信息标准导入考生照片。考生照片不符合要求的考点,请在本次报名前组织考生现场采集照片。
3.照片信息标准:
(1)电子图像文件规格为宽480像素*高640像素,分辨率300dpi,24位真彩色,照片文件大小不超过200KB。
(2)背景:选用白色,应均匀无渐变,不得有阴影、其他人或物体。
(3)人物姿态与表情:坐姿端正,表情自然,双眼自然睁开并平视,耳朵对称,左右肩膀平衡,嘴唇自然闭合。
(4)眼镜:常戴眼镜者应佩戴眼镜,但不得戴有色(含隐形)、大黑框眼镜,镜框不得遮挡眼睛,眼镜不能有反光。
(5)佩饰及遮挡物:不得使用头部覆盖物。不得佩戴耳环、项链等饰品。头发不得遮挡眉毛、眼睛和耳朵。不宜化妆。
(6)照明光线均匀,脸部曝光均匀,无明显可见或不对称的高光、光斑,无红眼。
(7)位置:人像在图像矩形框内水平居中,左右对称。
4.各考点须于报名系统各时间节点截止日期前完成相关工作:设置本考点考试计划及各工作环节时间点;考生报名开始前维护本考点考生资格库;在报名结束24小时后进行考场编排;锁定并完成试卷等考试材料申报(含特殊试卷),结合考点听力播放介质和形式,合理申请听力光盘数量;完成残疾考生申请合理便利的初审工作;填写院校账户相关信息。
五、关于成绩报告单
成绩发布10个工作日后,考生可登录中国教育考试网(www.neea.edu.cn)查看并下载电子成绩报告单(小语种科目为电子证书),电子成绩报告单与纸质成绩报告单具有同等效力。纸质成绩报告单依申请发放,考生可在报名期间或成绩发布后规定时间内登录CET报名网站(cet-bm.neea.edu.cn)自主选择是否需要纸质成绩报告单;选择纸质成绩报告单的考生应按考点规定时间及地点免费领取,成绩发布半年后未领取的视为自动放弃,不再补发。
六、有关要求
考点要提前向考生进行宣传,加强对报名工作的组织管理,明确责任,细化流程,并提前配足配齐相关工作人员、准备好报名所需的相关设备。考点须提前做好考生报考需求的调研与评估,设置足够考位,合理安排报考时间,做好报名期间的考生咨询与解释工作。要严格按规定把好报名资格关,采取切实有效措施严防冒名顶替。
附件:报名相关工作时间安排

正在阅读:
内蒙古2023下半年全国大学英语四六级考试报名事宜的通知[9月15日起报考]09-06
小学生国庆节的作文600字09-13
广东清远高考时间2022具体时间及科目安排(6月7日至9日)05-26
生活处处是课堂初中作文三篇10-04
高三入团志愿书800字左右_800字高三入团志愿书09-17
诚信值千金作文01-03
在我们这个年龄作文1000字07-12
2022年陕西西安市教育局直属单位进校园招聘硕士研究生和公费师范生拟聘用人员公示08-24
品心作文1000字10-25
2018年实习心得体会范文05-30