


原文标题:锡林郭勒盟教育局关于印发2023年初中毕业生学业考试和八年级生物、地理结业考试与高中阶段学校招生录取实施方案的通知
文章来源:http://www.xlgl.gov.cn/xmxxgk/jyj_117208/xxgkml/202306/t20230607_2996177.html
正在阅读:
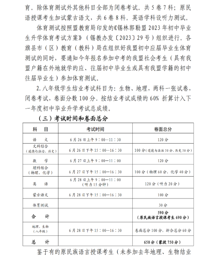
2023年内蒙古锡林中考时间及科目:6月26日-28日06-13
海南省将安全教育纳入中考03-28
这些年那些事作文500字06-13
2018年团委办公室工作总结09-14
[劳动节作文600字作文初二]初二劳动节感悟作文600字12-17
关于爱的初中作文(精选5篇)12-01
鲁滨逊漂流记读后感800字05-11
难忘的六一儿童节作文200字三年级05-20