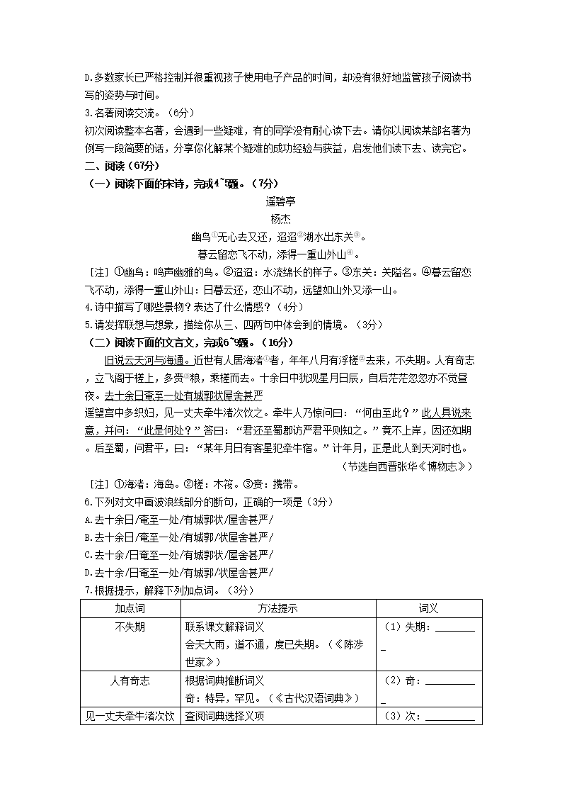
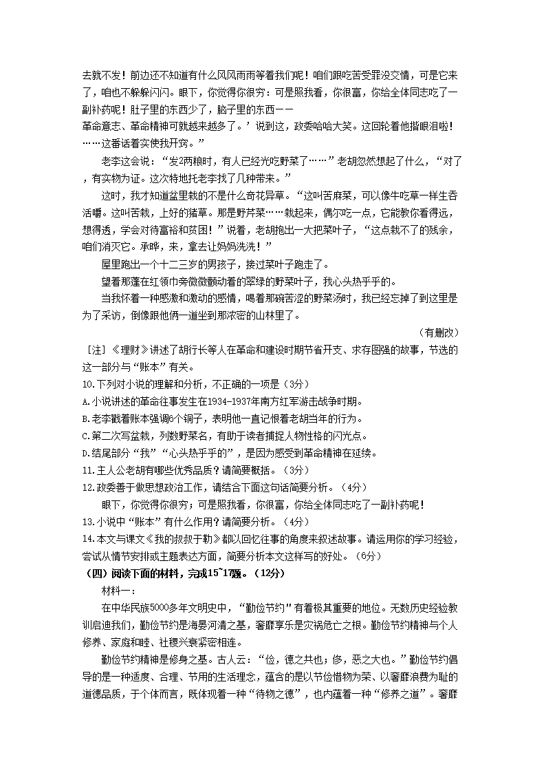
>
【文档预览】 文档大全网整理发布2023年福建南平中考语文真题及答案(Word版),前五页预览如下:
本文来源:https://www.wddqw.com/aHOv.html
相关文章:
正在阅读:
2023年福建南平中考语文真题及答案(Word版)07-05
2023年福建龙岩中考数学真题及答案(Word版)07-08
三年级作文美丽的冬天300字【八篇】09-18
2017年山东莱芜高中会考报名网站:莱芜市教育局01-26
重庆市巴南区2018义务教育阶段招生入学政策公布05-21
广东阳江2019年4月自考成绩查询入口(已开通)03-30
单位工作人员转正工作总结怎么写02-21
2021浙江省衢州市开化县机关事业单位招聘公告【71人】07-18
2017安徽医学高等专科学校录取分数线查询网站:安徽医学高等专科学校招生网01-27
2019下半年天津银行从业资格证书申请时间及入口(成绩查询后一个月左右)02-14
高中生年夜饭作文300字五篇09-16