山西科技学院是2021年在山西省独立学院转设过程中,依托太原科技大学华科学院和太原科技大学晋城校区而独立设置的省属公办本科层次普通高等院校,是山西省委省政府主动对接国家战略,积极融入新发展格局,全方位推进高质量发展在山西高等教育领域的重要布局,是山西省和晋城市共同支持建设的理工类应用型高校。学校坐落于素有“三晋门户、太行首冲”美誉的山西省晋城市。办学以来,学校始终秉承“崇德明理 精工求真”的校训,始终坚持开放办学、文化引领、实践导向、协同育人的办学理念,始终坚持以工为主、理工结合、学科交叉、集群发展的办学定位,始终坚持扎根晋城、服务山西、面向中原、辐射全国的办学方向,努力建设特色鲜明、优势突出、声誉良好的高水平应用型本科高校。
学校现设立光机电工程学院、智能制造工程学院、能源工程学院、材料科学与工程学院、大数据与计算机科学学院、环境科学与工程学院、化学工程学院、经济管理学院、设计学院、文旅康养学院等13个二级学院,开设28个本科专业(含方向),形成了工学、管理学、艺术学、文学、教育学、经济学等多学科协调发展的应用型学科专业布局;成立光机电产业学院、能源产业学院、文旅康养产业学院三个产业学院和三大科研平台,产教融合深度推进;与白俄罗斯波列斯克国立大学正式建立国际友好合作伙伴关系,与泰国国王科技大学、马来西亚博特拉大学举办合作交流对接会,办学格局不断扩展。
根据学校事业发展和人才队伍建设需要,现面向社会公开招聘博士研究生,公告如下。
一、招聘岗位及数量
山西科技学院2023年公开招聘博士研究生30名,均为专业技术岗位。招聘岗位所需的具体条件以《山西科技学院2023年公开招聘博士研究生岗位表》(附件1,以下简称《岗位表》)的要求为准。
二、招聘对象
符合招聘条件和岗位具体要求的,普通高等院校(科研院所)毕业的博士研究生。
三、基本条件
1.具有中华人民共和国国籍,且年满十八周岁。
2.遵守中华人民共和国宪法和法律。
3.具有良好的品行。
4.具备正常履行职责的身体条件、心理条件。
5.具备岗位所需的学历学位、专业或技能要求。(2023年应届毕业生须于2023年12月31日前取得毕业证书和学位证书)。
6.年龄一般不超过40周岁(1982年6月14日以后出生),特别优秀的博士研究生年龄可以放宽至45周岁(1977年6月14日以后出生)。
7.具备应聘岗位所要求的其他资格条件。
不得报名应聘的主要情形:
1.现役军人和在读的非应届毕业生,不能应聘。
2.因犯罪受过刑事处罚的、被开除中国共产党党籍和公职的;在立案审查期间或未解除党纪、政纪处分的人员,不能应聘。
3.各级公务员招考和事业单位招聘中被认定有舞弊等严重违反考录、招聘纪律行为的人员,不能应聘。
4.试用期内的公务员(参照公务员法管理事业单位工作人员)和试用期内的事业单位工作人员,不能应聘。
5.招聘为事业单位工作人员有服务年限规定且服务期未满的,不能应聘。
6.被依法列为失信联合惩戒对象以及法律、法规规定不符合本次公开招聘要求的人员,不能应聘。
7.应聘人员不得应聘聘用后即构成回避关系的岗位。
8.应聘者在报名之后、聘用之前已成为试用期内的公务员(参照公务员法管理事业单位工作人员)或已被聘用为事业单位工作人员的,不予聘用。
招聘条件或岗位要求的现役、试(聘)用期、服务期、各类从业(职业、执业)资格证书等的截止时间,除岗位有明确要求外,均为公告发布之日。
四、招聘程序
(一)报名
1.报名时间:2023年6月—12月
2.报名方式:网上报名,每人限报一个岗位。
符合报名条件的人员,请将报名材料扫描后发送至报名专用邮箱:sxkjxyrl@163.com。应聘者邮件标题格式统一要求为:岗位+姓名+性别+学科(专业)+毕业院校名称,资料打包压缩发送。
3.报名提交材料:
(1)《山西科技学院2023年公开招聘博士研究生报名登记表》(附件2)扫描件(本人手写签名)。
(2)《山西科技学院2023年公开招聘博士研究生报名信息采集表》电子版。
(3)本人身份证扫描件。
(4)本科、硕士和博士阶段学历、学位证书扫描件。暂未取得学历学位证书的2023年毕业生须提供在读证明(包含入学时间、毕业时间、所学专业等)、个人自荐材料、主要科研成果、获奖证书等扫描件。
(5)留学人员须提供教育部留学服务中心出具的国(境)外学历学位认证书和硕博士阶段课程学习成绩单扫描件。
(二)资格审查
学校招聘工作领导组办公室,对应聘者条件进行资格初审,主要审查应聘人员的年龄、学历、学位、专业、毕业院校等信息。资格初审符合招聘条件的应聘人员,由学校电话通知本人资格复审、考核的时间、地点等信息。
(三)考核方式
学校公开招聘工作组组织不少于5人的专家组,对应聘人员的思想道德素质、身体心理素质、教学科研能力和发展潜力进行综合考核。考核成绩保留两位小数(四舍五入),学校公开招聘工作领导组根据考核成绩确定体检、考察人员。
(四)体检和考察
1.体检和考察由山西科技学院组织实施。体检费用自理。
2.体检标准及项目参照《山西省申请教师资格人员体检标准及办法(修订)》执行。体检应当在具有体检资质的县级以上综合性医院进行。体检结论不合格需要复检的,应聘人员应于收到体检结论之日起3个工作日内提出申请,应安排在具有体检资质的同一级别或上一级别的另一家医院复检。学校、参加体检的应聘人员及家属对复检结果仍有疑义的,承担复检的医院应组织相关专家进行会诊,做出最终结论。对因怀孕不能全部完成体检项目的,按国家相关政策执行。不按时参加体检者,视同放弃资格。
3.强化考察环节,严格把关,考察应深入细致,对被考察对象全面了解,防止考察失察、失真。学校成立考察小组,对拟聘人员进行全面考察。考察内容主要包括应聘者的政治思想、道德品质、遵纪守法、自律意识、能力素质、工作态度、学习及工作表现以及需要回避的情况等,并对应聘者提供报考信息的真实性和档案进行复审或审核。国内应届毕业生主要考察应聘者在校期间的学习情况、思想政治表现等,原则上以学校毕业鉴定等证明材料为准。其他人员由户口所在地的派出所或社区、村委会、原单位出具其遵纪守法、思想政治表现等证明材料。
体检、考察不合格的不得聘用。
(五)公示与聘用
根据体检、考察结果,经学校领导集体研究确定拟聘人员名单后,在学校网站公示7个工作日。公示拟聘人员内容包括:招聘岗位,招聘数量,招聘专业,姓名、性别、出生年月、毕业院校、所学专业、学历(学位)、考核成绩、排名等信息。
公示期满无异议的,按规定办理相关聘用手续。对反映有影响聘用的问题并查实的,不予聘用;对反映的问题一时难以查实的,待查清后再决定是否聘用。
事业单位法人代表与聘用人员签订聘用合同,为聘用人员办理聘用手续。聘用人员实行试用期制度,试用期不合格的,解除聘用关系。
五、引进方式
采取全职引进的方式,接受学校的管理与考核,在校服务期限不少于8年。
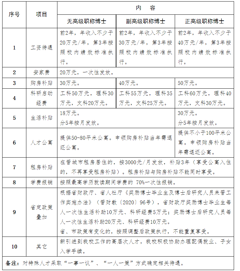
六、相关待遇
七、严肃招聘纪律
(一)严格执行事业单位公开招聘有关政策规定,切实做到公开、公正、公平,择优聘用;
(二)严格执行事业单位公开招聘工作程序,严肃工作纪律,严守工作秘密,严格按照《事业单位人事管理回避规定》落实回避制度;
(三)应聘人员以不正当手段获取应聘资格,如伪造、涂改证件、证明等,或在考核、体检、考察过程中出现作弊等违规违纪行为的,取消其应聘资格;对公开招聘中出现的违规违纪行为,按《事业单位公开招聘违纪违规行为处理规定》处理。
八、咨询、监督电话
招聘政策和具体事宜可咨询山西科技学院人力资源部。
联系人:谢老师、王老师
咨询电话:0356-3985065
监督(举报)电话:0356-3985028
咨询、监督电话开通时间:招聘期间工作日的工作时间。
附件>>>点击查看
附件1:山西科技学院2023年公开招聘博士研究生岗位表.xlsx
附件2:山西科技学院2023年公开招聘博士研究生报名登记表.doc
附件3:山西科技学院2023年公开招聘博士研究生报名信息采集表.xlsx
山西科技学院
2023年6月14日
原文标题:山西科技学院2023年公开招聘博士研究生公告
文章来源:http://rst.shanxi.gov.cn/ztzl/zpxx/szsydwzpgg/202306/t20230620_8780541.html
正在阅读:
2023年山西科技学院公开招聘博士研究生30名公告(6月-12月报名)06-21
风波作文400字06-23
安徒生童话故事简短2023年08-19
2018年上海经济师考试报名网上缴费时间及考试费用07-02
描写鲜花盛开的成语及解释10-16
八上册数学补充习题答案苏科版201603-03
2019年四川省浦发银行成都分行秋季校园招聘公告【30人】07-25
2022年北京昌平中考成绩查入口、查分系统已开通【附分数段人数统计】07-05
2022浙江省台州市政协办公室下属事业单位选聘工作人员公告07-19
盼望作文800字11-27
社区健康教育工作计划汇总10-06