
2023年城区中小学招生报名工作即将开始,根据上级教育部门和区政府关于招生工作的文件和会议精神,结合我区城区学校教育资源实际和生源情况,徐水区教体局对城区招生工作进行统筹安排,指导各城区学校分别制定了本校今年的招生方案,现予以公布,请各位家长根据自身实际和所属片区学校的报名要求,携带报名资料,按时间按批次到相关学校报名。
教体局咨询电话:7115528
监督举报邮箱:xscqzs@126.com
附:徐水区城区中小学2023年划片招生范围简表


2023年徐水小学成真校区招生方案:
根据保定市教育局和徐水区教体局关于做好2023年义务教育招生工作的通知要求,徐水小学成真校区结合学校实际情况,现制定2023年招生方案如下。
一、指导思想
严格以上级关于招生工作的文件和会议精神为依据,严格招生条件,规范招生行为,明确招生流程,实施阳光招生,促进教育公平。
二、实施原则
(一)坚持依法免试入学的原则。招收2017年8月31日前出生的适龄儿童。已在其他学校入学建立学籍的学生不予接收。如因身体状况需要延缓入学的,父母或监护人向户籍地小学提出申请,并提交区级及以上医疗单位出具的身体状况证明。
(二)坚持公平、公开原则,严格执行划片招生方案,及时公布招生时间、招生条件和招生结果,接受社会监督。
(三)坚持依规办事原则。在2023年一年级招生工作中实行计划招生,按条件分步进行招生。以户籍、房产和居住证等真实、有效的证明材料为入学依据,严格审核入学资质。
三、招生计划
计划招收一年级新生1035人。若符合报名条件的人数小于招生计划,按实际数量招收,不补齐计划。
四、招生范围
分户籍片区和买房随迁子女片区两类。
(一)户籍片区:招收片区内城区户籍(城区户籍为户籍在安肃镇派出所但不属安肃镇各村,登记地址为位于城区的房产位置)和城内、南关村、南城村、小寺村、高庄村的适龄儿童。城区户籍范围为:京广铁路以东、巨力路以北(含巨力路南关路口以西至盛源大街路口以东路南的小区,如:世纪蓝湾、鑫泰园、东方名苑、润缘逸景等)、华龙路以南、区医院东侧路以西和东市场大街(广源街和恒源街)以西及徐水会堂至华龙路以西。
(二)买房随迁子女招生片区:非城区户籍,因父母在下列范围内拥有固定房产居住的适龄儿童。1.京广铁路以东、巨力路以北(含巨力路南关路口以西至盛源大街路口以东路南的小区,如:世纪蓝湾、鑫泰园、东方名苑、润缘逸景等)、永兴路以南、区医院东侧路和东市场街(广源街和恒源街)以西。2.汇源大街(河堤路)以东、宏兴路以南、永兴路以北、东市场街(广源街和恒源街)以西。
五、招生步骤
(一)第一步:招收片区内居住的符合户籍要求的学生。
(二)第二步:招收片区内居住的买房随迁子女。若此步报名后学生数量严重超出学校的招生计划,报教体局研究后统筹安排。
六、报名要求
(一)需提交材料
1.户口本原件和复印件。
2.出生医学证明原件和复印件。
3.房产本或证明房产的有效资料的原件和复印件。
(二)具体条件
1.户籍至少要与父母一方在一起。城区户籍和片内各村的户籍,户籍登记地必须有具体的地址,“公共地址”“集体户”等不能确定具体地址的户籍不予认可。出生日期为2017年8月31日之前。已在其他学校入学建立学籍的学生不予接收。
2.根据父母在学校片区拥有固定房产(须规划用途为住宅)入学,房产需属于孩子的父母一方;房产属于祖父母或外祖父母的,需孩子及父母一方与房产所有者在同一个户口本上,或在招生前将房产过户到孩子父母一方名下。多套房产的只能选择一套房产按片区报名,报名后不得变更。
3.区外户籍学生入学,除父母在片内有固定房产外,还需至少父母一方和孩子办理居住证(户籍为保定市莲池区、竞秀区、清苑区、满城区、高新区,在徐水有固定房产的,不办理居住证);正在办理中的证明无效)。参加第二步招生。
4.网签备案购房合同约定交房日期在招生时间之后的新购住房不能作为入学条件。已入住的新购住房暂未办理房产证的,需提供网签备案购房合同、全额购房正式发票;没有办理房产证的老小区、新民居等房产需提供购房原始凭证(学生父母购房的转账记录或银行相关记录等),还需提供跨度一年及以上的机打水、电、暖(燃气)票据,交费人必须是孩子父母一方,如不能提供有效材料,需在招生前根据自身具体情况,将户籍迁移到城区(至少有孩子和父母一人)。居住职工宿舍不按房产认定。
5.租房居住(含廉租、公租)的不纳入徐水小学总校招生范围。
6.入学材料必须真实、准确。学校将公示招生名单,接受社会监督;报名和入学后建立学籍期间还将全面审核学生户籍、住房等资料。经学校核查或接举报后查实以伪造假证件获取入学资格的学生列入招生黑名单,学校不予接收或清退,并依规依纪依法移交相关部门处理。
7.家长要按学校要求提供相关报名材料,如材料不全或不能达到学校要求的,请各家长在学校招生日期前自行完善相关资料(如迁移户籍、办理房产证、房产过户、办理居住证等),招生后不再受理。对不能提供有效房产证明、区外户籍人员不能提供居住证、二手房未过户等不能按要求提供各项入学资料的,学校不予接收。
8.家长按学校招生时间安排报名,若有特殊情况不能按时报名,须在报名时向学校说明情况。逾期不接受报名。
七、报名安排
报名时间为7月13日-15日,报名地点为徐水小学总校。为减少人员聚集,我校报名分批进行,报名家长和学生必须遵守学校的规定。
(一)7月13日上午8:00-11:30,招收片区内居住的城区户籍和城内、小寺、南关、南城、高庄村适龄儿童。
(二)7月13日下午2:00-5:30,招收片区内居住的振兴路以北的买房随迁子女。
(三)7月14日上午8:00-11:30,招收片区内居住的振兴路以北的买房随迁子女。
(四)7月14日下午2:00-5:30,招收片区内居住的振兴路以南的买房随迁子女。
(五)7月15日上午8:00-11:30,招收片区内居住的振兴路以南的买房随迁子女。
八、纪律要求
学校高度重视招生工作,成立以书记校长为组长,副校级领导为副组长,中层干部和教师代表为成员的招生工作领导小组。严格执行招生方案,杜绝招收不符合条件的学生。学校与参与招生工作人员签订责任书,明确工作责任,严肃招生工作人员的纪律要求;招生结果在学校门口进行公示,设立监督举报平台,实行责任倒查制,确保招生工作的透明、公平、公正。
九、阳光分班
暑假开学前,我校实行阳光分班。成立由新生家长代表、教师代表和家长委员会成员共同组建的阳光分班监督委员会,监督整个分班流程,整个分班过程进行全程录像,增加工作透明度。
招生咨询电话:13483292585、13784276393(请于工作日8:00-18:00拨打)
监督举报邮箱:441787487@.qq.com
2023年徐水小学八四校区招生方案:
根据保定市教育局和徐水区教体局关于做好2023年义务教育招生工作的通知要求,徐水小学八四校区结合学校实际情况,现制定2023年招生方案如下。
一、指导思想
严格以上级关于招生工作的文件和会议精神为依据,严格招生条件,规范招生行为,明确招生流程,实施阳光招生,促进教育公平。
二、实施原则
(一)坚持依法免试入学的原则。招收2017年8月31日前出生的适龄儿童。已在其他学校入学建立学籍的学生不予接收。如因身体状况需要延缓入学的,父母或监护人向户籍片区小学提出申请,并提交区级及以上医疗单位出具的身体状况证明。
(二)坚持公平、公开原则,严格执行划片招生方案,及时公布招生时间、招生条件和招生结果,接受社会监督。
(三)坚持依规办事原则。在2023年一年级招生工作中实行计划招生,按条件分步进行招生。以户籍、房产和居住证等真实、有效的证明材料为入学依据,严格审核入学资质。
三、招生计划
徐水小学八四校区计划招生270人。若符合报名条件的人数小于招生计划,按实际数量招收,不补齐计划。
四、招生范围
招生范围分户籍片区和买房随迁子女片区两类。
(一)户籍片区:招收片区内城区户籍和小寺村、八四村、高庄、南梨园、北梨园村村民适龄子女。范围为:区医院东侧路和东市场大街(广源街和恒源街)以东、宏兴路以南(含小寺新村)、巨力东路以北(含水岸B区、水岸风景)、晨阳大街以西(含南梨园村、北梨园村、绿墅兰湾和晨阳大街以东城区内的小区)。
(二)买房随迁子女招生片区:非城区户籍,因父母在片区内的小区内拥有固定房产居住的适龄儿童。范围同户籍片区。
注:城区户籍为户籍在安肃镇派出所或八四派出所但不属安肃镇各村,登记地址为位于城区的房产位置。
五、招生步骤
(一)第一步:招收片区内居住的城区户籍和小寺村、八四村、南梨园村、北梨园村、高庄村适龄儿童。
(二)第二步:招收片区内居住的买房随迁子女。
六、招生条件
(一)需提交材料
1.户口本原件和复印件。
2.出生医学证明原件和复印件。
3.房产本或证明房产的有效资料的原件和复印件。
(二)具体条件
1.户籍至少要与父母一方在一起。城区户籍和片内各村的户籍,户籍登记地必须有具体的地址,“公共地址”“集体户”等不能确定具体地址的户籍不予认可。出生日期为2017年8月31日之前。已在其他学校入学建立学籍的学生不予接收。
2.根据父母在学校片区拥有固定房产(须规划用途为住宅)入学,房产需属于孩子的父母一方;房产属于祖父母或外祖父母的,需孩子及父母一方与房产所有者在同一个户口本上,或在招生前将房产过户到孩子父母一方名下。多套房产的只能选择一套房产按片区报名,报名后不得变更。
3.区外户籍学生入学,除父母在片内有固定房产外,还需至少父母一方和孩子办理居住证(户籍为保定市莲池区、竞秀区、清苑区、满城区、高新区,在徐水有固定房产的,不办理居住证);正在办理中的证明无效)。参加第二步招生。
4.网签备案购房合同约定交房日期在招生时间之后的新购住房不能作为入学条件。已入住的新购住房暂未办理房产证的,需提供网签备案购房合同、全额购房正式发票;没有办理房产证的老小区、新民居等房产需提供购房原始凭证(学生父母购房的转账记录或银行相关记录等),还需提供跨度一年及以上的机打水、电、暖(燃气)票据,交费人必须是孩子父母一方,如不能提供有效材料,需在招生前根据自身具体情况,将户籍迁移到城区(至少有孩子和父母一人)。居住职工宿舍不按房产认定。
5.租房居住(含廉租、公租)的不纳入我校招生范围。
6.入学材料必须真实、准确。学校将公示招生名单,接受社会监督;报名和入学后建立学籍期间还将全面审核学生户籍、住房等资料。经学校核查或接举报后查实以伪造假证件获取入学资格的学生列入招生黑名单,学校不予接收或清退,并依规依纪依法移交相关部门处理。
7.家长要按学校要求提供相关报名材料,如材料不全或不能达到学校要求的,请各家长在学校招生日期前自行完善相关资料(如迁移户籍、办理房产证、房产过户、办理居住证等),招生后不再受理。对不能提供有效房产证明、区外户籍人员不能提供居住证、二手房未过户等不能按要求提供各项入学资料的,学校不予接收。
8.按招生时间安排报名,若有特殊情况不能按时报名,须在报名时向学校说明情况。逾期不接受报名。
七、报名安排
报名时间为7月13日,报名地点为徐水小学八四校区。为减少人员聚集,我校报名分批进行,报名家长和学生必须遵守学校的规定。
(一)7月13日上午,招收片区内居住的城区户籍和小寺村、八四村、南梨园村、北梨园村、高庄村适龄儿童。
(二)7月13日下午,招收片区内居住的买房随迁子女。
八、纪律要求
我校高度重视招生工作,成立以校长为组长,副校级领导为副组长,中层干部和教师代表为成员的招生工作领导小组。严格执行招生方案,杜绝招收不符合条件的学生。学校与参与招生工作人员签订责任书,明确工作责任,严肃招生工作人员的纪律要求;招生结果在学校门口进行公示,设立监督举报平台,实行责任倒查制,确保招生工作的透明、公平、公正。
九、阳光分班
暑假开学前,我校实行阳光分班。成立由新生家长代表、教师代表和家长委员会成员共同组建的阳光分班监督委员会,监督整个分班流程,整个分班过程进行全程录像,增加工作透明度。
招生咨询电话:13730444344(请于工作日8:00-18:00拨打)
监督举报邮箱:441787487@qq.com
2023年徐水小学何家店分校招生方案:
根据保定市教育局和徐水区教体局关于做好2023年义务教育招生工作的通知要求,徐水小学何家店分校结合学校实际情况,现制定2023年招生方案如下。
一、指导思想
以努力办人民满意的教育为宗旨,坚持义务教育的公益性、普惠性;坚持依法办学,推进义务教育均衡发展,遵循“划片招生、相对就近、适龄入学、确保就学”的招生政策,先解决学校片区各村村民子女入学,对在各村范围内居住的务工、经商、购房等人员的随迁子女统筹安排。
二、基本原则
(一)依法入学。2017年8月31日(含8月31日)前出生的,凡年满6周岁的适龄儿童,依法接受并完成义务教育。已在其他学校入学建立学籍的学生不予接收。如因身体状况需要延缓入学的,父母或监护人向户籍地学校提出申请,并提交县级及以上医疗单位出具的身体状况证明。
(二)坚持公平、公开原则,严格执行划片招生方案,及时公布招生时间、招生条件和招生结果,接受社会监督。
(三)坚持依规办事原则。在2023年一年级招生工作中实行计划招生,按条件分步进行招生。以户籍、房产和居住证等真实、有效的证明材料为入学依据,严格审核入学资质。
三、招生计划和招生范围、步骤
(一)招生计划:计划招2个班90人。
(二)招生范围及步骤:
1.第一步:招收何家店、黄土岗、青庙营、十里铺村村民适龄子女和符合条件的外地务工随迁子女。
2.第二步:视容量招收在何家店、黄土岗、青庙营、十里铺村范围内的买房人员随迁子女和区外务工人员随迁子女。
四、招生条件
(一)片区各村户籍适龄学生
需提交适龄儿童与其法定监护人在一起的户口本和出生医学证明原件和复印件。
(二)购房人员随迁子女
必须同时提交适龄儿童与其法定监护人在一起的户口本、医学出生证明、房产证(或城建局备案的购房合同)等的原件和复印件。所购房的一切凭证必须与监护人的姓名一致;没有办理房产证的老小区、新民居等房产需提供购房原始凭证,还需提供跨度一年及以上的机打水、电、暖(燃气)票据,交费人必须是孩子父母一方。已入住新购住房暂未办理房产证,需提供购房合同、全额购房正式发票等相关资料。网签备案购房合同约定交房日期在招生时间之后的新购住房不能作为入学条件。如具有廉租(公租)手续,其保障性住房租赁合同里的乙方必须是孩子父母一方才能纳入招生范围。
(三)区外务工随迁适龄子女:外地务工随迁子女需提供学生与其法定监护人在一起的户口本、居住证,工商营业执照或正式劳动合同(协议)、租房协议等的原件和复印件。
五、报名时间
定于7月13日在我校进行招生报名。过期不再招收。招生信息张贴在学校的大门口,同时也通过微信平台进行发布。
六、报名安排
1.7月13日上午招收青庙营、何家店、十里铺、黄土岗四个自然村村民子女由家长持相关资料报名。
2.7月13日下午招收片区内购房和区外务工经商人员随迁子女。
七、组织领导
学校成立招生工作领导小组,统筹抓好此次招生工作,切实保障所有适龄儿童平等接受义务教育。
加强对学校招生工作的指导、监督和监察,对招生结果进行公示,接受社会和家长监督。
招生电话:0312-6540965、13020806366
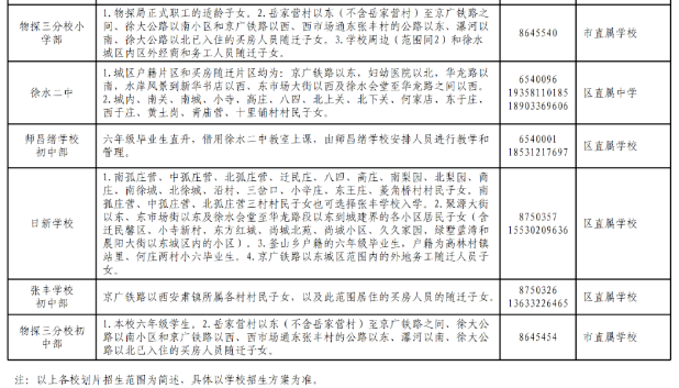
2023年师昌绪学校招生方案:
我校根据保定市教育局和徐水区教体局关于2023年义务段招生工作的通知要求和会议精神,结合我校实际情况,制定2023年学校招生方案如下。
一、指导思想
依据上级关于招生工作的要求,严格招生条件,明确招生流程,规范招生行为,实施阳光招生,促进教育公平。
二、实施原则
(一)坚持依法免试入学的原则。
(二)坚持公平、公开原则,严格执行划片招生方案,及时公布招生时间、招生条件和招生结果,接受社会监督。
(三)坚持依规办事原则。学校实行计划招生,招生工作按条件分步进行,以户籍、房产和居住证等真实、有效的证明材料为入学依据,学校严格审核入学资质。
三、招生计划
(一)一年级:计划招生720人。若符合报名条件的人数小于招生计划,按实际数量招收,不补齐计划。
(二)七年级:由本校六年级学生直升,不用再报名。
四、招生片区范围
分户籍片区和买房随迁子女片区两类。
(一)户籍片区:西于庄村、南城村村民子女;在京广铁路以东、瀑河以西、巨力路以南、妇幼医院以北(不含巨力路南关路口至盛源大街路口之间路南的小区,如:世纪蓝湾、鑫泰园、东方名苑、润缘逸景等)之间居住的城区户籍适龄子女。
注:城区户籍为户籍在安肃镇派出所但不属安肃镇各村,登记地址为位于城区的房产位置。
(二)买房随迁子女片区:同城区户籍片区。
五、招生步骤
1.第一步:招收片区内居住的城区户籍和南城、西于庄村户籍的适龄儿童。
2.第二步:招收片区内买房随迁子女。若此步报名后学生数量严重超出学校的招生计划,报教体局研究后统筹安排。
六、招生条件
1.户籍至少要与父母一方在一起。城区户籍和片内各村的户籍,户籍登记地必须有具体的地址,“公共地址”“集体户”等不能确定具体地址的户籍不予认可。出生日期为2017年8月31日之前。已在其他学校入学建立学籍的学生不予接收。
2.根据父母在学校片区拥有固定房产(须规划用途为住宅)入学,房产需属于孩子的父母一方;房产属于祖父母或外祖父母的,需孩子及父母一方与房产所有者在同一个户口本上,或在招生前将房产过户到孩子父母一方名下。多套房产的只能选择一套房产按片区报名,报名后不得变更。
3.区外户籍学生入学,除父母在片内有固定房产外,还需至少父母一方和孩子办理居住证(户籍为保定市莲池区、竞秀区、清苑区、满城区、高新区,在徐水有固定房产的,不办理居住证);正在办理中的证明无效)。参加第二步招生。
4.网签备案购房合同约定交房日期在招生时间之后的新购住房不能作为入学条件。已入住的新购住房暂未办理房产证的,需提供网签备案购房合同、全额购房正式发票;没有办理房产证的老小区、新民居等房产需提供购房原始凭证(学生父母购房的转账记录或银行相关记录等),还需提供跨度一年及以上的机打水、电、暖(燃气)票据,交费人必须是孩子父母一方,如不能提供有效材料,需在招生前根据自身具体情况,将户籍迁移到城区(至少有孩子和父母一人)。居住职工宿舍不按房产认定。
5.租房居住(含廉租、公租)的不纳入师昌绪学校招生范围。
6.入学材料必须真实、准确。学校将公示招生名单,接受社会监督;报名和入学后建立学籍期间还将全面审核学生户籍、住房等资料。经学校核查或接举报后查实以伪造假证件获取入学资格的学生列入招生黑名单,学校不予接收或清退,并依规依纪依法移交相关部门处理。
7.家长要按学校要求提供相关报名材料,如材料不全或不能达到学校要求的,请各家长在学校招生日期前自行完善相关资料(如迁移户籍、办理房产证、房产过户、办理居住证等),招生后不再受理。对不能提供有效房产证明、区外户籍人员不能提供居住证、二手房未过户等不能按要求提供各项入学资料的,学校不予接收。
8.家长按学校招生时间安排报名,若有特殊情况不能按时报名,须在报名时向学校说明情况。逾期不接受报名。
七、报名安排
定于7月13日-14日在学校进行现场报名。为减少人员聚集,我校报名分批进行,家长和学生必须按学校安排批次报名。具体为:
1.7月13日上午8:00-11:30,招收片区内居住的城区户籍和片区内居住的南城、西于庄村户籍的适龄儿童。
2.7月13日下午2:00-5:30,招收片区内刘伶路以南居住的买房随迁适龄儿童。
3.7月14日上午8:00-11:30,招收片区内刘伶路以北、巨力路以南、盛源大街以西居住的买房随迁适龄儿童。
4.7月14日下午2:00-5:30,招收片区内刘伶路以北、巨力路以南、盛源大街以东居住的买房随迁适龄儿童。
注:需提交材料
1.户口本原件和复印件。2.出生医学证明原件和复印件。3.房产本或证明房产的有效资料的原件和复印件。
八、纪律要求
师昌绪学校高度重视招生工作,成立以校长为组长,副校级领导为副组长,班子成员和教师代表为成员的招生工作领导小组,严格执行招生方案,杜绝违规招生。学校与参与招生的工作人员签订责任书,明确工作责任,严肃招生工作人员的纪律要求;对招生结果进行公示,设立监督举报平台,实行责任倒查制,确保招生工作透明、公平、公正。
九、阳光分班
暑假开学前,我校实行阳光分班。学校选取新生家长代表、教师代表和家长委员会人员组建阳光分班监督委员会,监督整个分班流程,整个分班过程进行全程录像,增加工作透明度。
十、招生咨询电话:
0312-6540001
18531217697
监督举报邮箱:scxxx2017@126.com
2023年师昌绪学校东于庄分校招生方案:
我校根据保定市教育局和徐水区教体局关于2023年义务段招生工作的通知要求和会议精神,结合我校实际情况,制定学校招生方案如下。
一、指导思想
以办人民满意的教育为宗旨,坚持义务教育的公益性、普惠性;坚持依法办学,推进义务教育均衡发展,遵循“划片招生、相对就近入学、适龄入学、确保就学”的招生政策。
二、基本原则
(一)依法入学。2017年8月31日(含8月31日)前出生的,凡年满6周岁的适龄儿童,依法接受并完成义务教育。已在其他学校入学建立学籍的学生不予接收。如因身体状况需要延缓入学的,父母或监护人向学校提出申请,并提交县级及以上医疗单位出具的身体状况证明。
(二)划片招生。本镇户籍的适龄儿童,按划片规定实现“免试入学、相对就近、无缝衔接”。
在城区居住的购房、经商和务工人员适龄子女,根据我校招生计划,遵循相对就近原则安排入学。
(三)公开公平。建立和完善义务教育阶段学校招生工作公示制度、咨询制度和社会监督制度,实行“阳光招生”。
三、计划招生人数和范围
(一)招生计划:东于庄小学计划招2个班90人。
(二)招生范围:东于庄、东王庄、凌角桥村范围内村民子女和买房随迁人员子女和区外务工人员随迁子女。视容量接收确实在师昌绪学校和徐水小学片区范围内居住但不符合招收条件的学生。
四、招生条件
(一)片区各村户籍适龄学生
需提交适龄儿童与其法定监护人在一起的户口本和出生医学证明原件和复印件。
(二)购房人员随迁子女
必须同时提交适龄儿童与其法定监护人在一起的户口本、医学出生证明、房产证(或城建局备案的购房合同)等的原件和复印件。所购房的一切凭证必须与监护人的姓名一致;没有办理房产证的老小区、新民居等房产需提供购房原始凭证,还需提供跨度一年及以上的机打水、电、暖(燃气)票据,交费人必须是孩子父母一方。已入住新购住房暂未办理房产证,需提供购房合同、全额购房正式发票等相关资料。网签备案购房合同约定交房日期在招生时间之后的新购住房不能作为入学条件。如具有廉租(公租)手续,其保障性住房租赁合同里的乙方必须是孩子父母一方才能纳入招生范围。
(三)区外务工随迁适龄子女:外地务工随迁子女需提供学生与其法定监护人在一起的户口本、居住证,工商营业执照或正式劳动合同(协议)、租房协议或居委会开具的居住证明等的原件和复印件。
五、报名安排
学校定于7月13日进行招生报名,招生信息张贴在学校的大门口,同时也通过微信平台进行发布。
7月13日上午:招收东于庄、东王庄、凌角桥村村民适龄子女。
7月13日下午:招收在东于庄、东王庄、凌角桥村范围内的买房人员和区外进城务工人员随迁子女。
六、组织领导
学校成立招生工作领导小组,统筹做好此次招生工作,切实保障适龄儿童平等接受义务教育。学校严格执行招生政策,做好招生工作的组织,接受家长和社会的监督,杜绝招收不符合条件的学生,不组织任何形式的入学考试,招生后阳光分班。对违反招生规定的行为,一经查实,坚决予以纠正和处理。
咨询、监督电话:8606159
2023年安肃镇城区学校招生方案:
根据徐水区教体局《关于做好2023年义务教育招生工作的通知》要求,结合我镇城区四所学校(北上关小学、北下关小学、迁民庄小学、南孤庄营小学)当前教育实际和办学规模,确保城区内小学阶段招生入学工作规范、有序进行,推进我镇义务教育优质均衡、和谐发展,特制定本方案。
一、指导思想
以努力办人民满意的教育为宗旨,坚持义务教育的公益性、普惠性,推进义务教育均衡发展,遵循“划片招生、相对就近、适龄入学、确保就学”的招生政策,各小学招生先解决学校服务范围内各村村民子女入学,对在各校招生片区内和在铁路以东城区内居住的进城务工、经商、购房人员的随迁适龄子女统筹安排,安置到有容量的小学。
二、基本原则
(一)依法入学。根据《义务教育法》相关规定,各校招收在2017年8月31日(含8月31日)前出生,年满6周岁的适龄儿童。已在其他学校入学建立学籍的学生不予接收。如因身体状况需要延缓入学的,父母或监护人向片区学校提出书面申请,同时提交区级及以上医疗单位出具的身体状况证明或者由残联出具的证件,由学校汇总到安肃镇中心学校,报镇政府审批。
(二)划片招生。本镇户籍的适龄儿童,按招生片区在规定的学校入学,实现“免试入学、相对就近、无缝衔接”。在城区居住的购房、经商和务工人员适龄子女,根据各校招生计划,中心学校统筹安排,安置在公办学校。
(三)公开公平。建立和完善义务教育阶段学校招生工作公示制度、咨询制度和社会监督制度,实行“阳光招生”。
三、计划招生人数和招生范围
(一)计划招生人数:
城区4所学校计划招12个教学班,计540名适龄儿童。其中,北上关小学计划招4个班180人;北下关小学计划招2个班90人;迁民小学计划招4个班180人;南孤庄营小学计划招2个班90人。各学校片区内符合条件的学生若超出计划由中心学校统筹调剂安置。
(二)具体招生步骤及范围:
1.招生步骤:
第一步,上关、下关、迁民、南营小学四所城区学校,招收户籍在本校服务范围内各村的村民子女和片区内居住的买房随迁人员适龄子女。
第二步,如果第一步未达到招生计划数,视容量招收在片区内有房产且符合报名条件的购房居民适龄子女。若第二步超出学校计划,摇号招齐计划,未选中的学生由中心学校再统筹安排。
第三步,如果第二步招生完毕仍未达到计划招生数,视容量招收符合报名条件的区外进城务工、经商人员适龄子女,以及在徐水小学(含分校)片区居住但不符合招收条件的适龄学生。
2.招生范围
(1)北上关小学:①招收北上关村村民子女。②招收京广铁路以东、城内大街以西、北上关村北界以南、宏兴路以北范围,和京广铁路以东、汇源大街(河堤)以西、宏兴路以南、永兴路以北范围内居住的买房人员随迁子女。
(2)北下关小学:①招收北下关村村民子女。②招收京广铁路以东、城内大街以西、北下关村南界以北、北下关村北界以南的买房人员随迁子女(含瀑河以北的金桥小区、欧韵华庭小区、汽车站小区、四公司小区、腾达小区、鼎居首府小区、安顺等小区,欧韵新城小区买房人员随迁子女自愿选择下关或者南营小学)。
(3)南孤庄营小学:①招收南孤庄营、中孤庄营、北孤庄营三村村民子女。②招收在南孤庄营、中孤庄营、北孤庄营三村范围内的买房人员随迁子女(欧韵新城小区的买房人员随迁子女自愿选择下关或者南营小学,京广铁路以西、职中路以北、职中校园以东小区的买房人员随迁子女自愿选择南张丰学校、南营小学或者西张丰小学)。
(4)迁民庄小学:①招收迁民庄村民适龄子女。②招收在迁民庄村范围内的买房人员随迁子女(含迁民馨区、中医院公寓、水岸一号、凯郡丽城等小区)。③视容量招收在徐水小学成真分校和八四分校片区居住但不符合招生条件的适龄儿童,由安肃镇中心学校统筹安排。
四、招生条件
(一)本镇各村户籍适龄学生
需提交适龄儿童与其法定监护人在一起的户口本和出生医学证明原件和复印件。2022年1月1日以后新迁入片内各村的户籍,必须户籍登记地与提供的房产地址一致。
(二)进城务工、经商、购房人员随迁子女
1.进城房购随迁适龄子女:必须同时提交适龄儿童与其法定监护人在一起的户口本、医学出生证明、房产证(或城建局备案的购房合同)等的原件和复印件。所购房的一切凭证必须与监护人的姓名一致;小产权房提供购房合同或协议,购房交款票据,所购房的一切凭证必须与监护人的姓名一致;已入住新购住房暂未办理房产证,需提供购房合同、全额购房正式发票等相关资料;没有交付使用的新购住房不能作为入学的条件。
对确实拥有城区房产,但无法提供房产证、购房合同、购房正式发票的,需提供超过一年以上购水、电、暖的正式发票,交费人需是学生的父母一方,有必要还需招收学校入户审核确认后方可接收。
2.区外进城务工随迁子女:还需提交至少父母一方和孩子办理的居住证原件和复印件(户籍为保定市莲池区、竞秀区、清苑区、满城区、高新区的不办理居住证)。
(三)适龄残疾儿童
各学校必须接收招生范围内的具有接受普通教育能力的适龄残疾儿童随班就读。对不能适应普通学校学习、生活的适龄残疾儿童,由中心校和划片学校协助其到我区特教学校就读或者纳入送教,确保每一个适龄儿童都接受义务教育。
(四)其他要求
对不服从中心校和学校安排、不能提供规定的入学材料、在城区多校报名、不按指定学校下发的入学通知入学、统一安排后又自行寻求就读学校等情况的适龄儿童,中心学校不再进行二次安排入学,辖区内相关学校也不能招收其入学。
五、报名时间
7月13日开始报名,各校视任务量可顺延时间。
六、工作要求
中心校成立以张俊鹏书记为组长,李世新校长、张旭东副校长为副组长,各相关小学校长为成员的招生工作领导小组。各学校也要成立一把手为组长的招生工作领导机构,统筹做好此次招生工作,切实保障所有适龄儿童平等接受义务教育。
中心学校加强对各校招生工作的指导、监督和监察,对招生结果进行公示,接受社会和家长监督。任何学校不得擅自跨范围招生,不得组织任何形式的入学考试,不得将学生分为重点班、非重点班、实验班。对违反规定招生的学校和个人,一经查实,坚决予以纠正和处理。
相关各校要据此方案制定出本校的招生方案。
请于工作日8:00-18:00拨打咨询监督电话:8682805,13831215686。
举报邮箱:xinyuan83501@163.com。
2023年徐水二中招生方案:
一、指导思想
严格以市教育局和区政府、区教体局有关招生工作的文件精神和会议要求为依据,严格招生条件,规范招生行为,明确招生流程,实施阳光招生,促进教育公平。
二、实施原则
(一)坚持免试入学的原则。
(二)坚持公平、公开原则,严格执行划片招生方案,及时公布招生时间、招生条件和招生结果,接受社会监督。
(三)坚持依规办事原则。在2023年七年级招生工作中实行计划招生,按户籍所在地和片区内有住房等条件分步进行招生。以户籍、房产证和居住证等真实、有效的证明材料为入学依据,严格审核入学资质。
三、招生计划
我校七年级计划招收1450人。若符合报名条件的人数小于招生计划,按实际数量招收,不补齐计划。
四、招生范围
分户籍片区和买房随迁子女片区两类。
(一)户籍片区:招收片区内居住城区户籍和城内、南关、南城、小寺、高庄、八四、北上关、北下关、何家店、东于庄、黄土岗、青庙营、十里铺村村民子女。城区户籍片区为:京广铁路以东,妇幼医院以北,华龙路以南,水岸风景到新华书店以西、东市场大街(广源街和恒源街)以西及徐水会堂至华龙路之间以西。
注:城区户籍为户籍在安肃镇派出所但不属安肃镇各村,登记地址为位于城区的房产位置。
(二)买房随迁子女招生片区:同城区户籍片区,招收该片区内的买房随迁子女。
五、招生步骤
(一)第一步:招收片区内居住的符合户籍要求的学生。
(二)第二步:招收片区内居住的买房随迁子女。若此步报名后学生数量严重超出学校的招生计划,报教体局研究后统筹安排。
六、报名要求
(一)需提交材料
1.户口本、出生医学证明原件和复印件。
2.房产本或证明房产的有效资料的原件和复印件。
3.小六调研考试准考证。
(二)招生条件
1.学生户籍至少要与父母一方在一起。城区户籍和片内各村的户籍,户籍登记地必须有具体的地址,“公共地址”“集体户”等不能确定具体地址的户籍不予认可。
2.依据父母在学校片区拥有固定房产(须规划用途为住宅)报名的,房产需属于孩子的父母一方;房产属于祖父母或外祖父母的,需孩子及父母一方与房产所有者在同一个户口本上,或在招生前将房产过户到孩子父母一方名下。多套房产的只能选择一套房产按片区报名,报名后不得变更。
3.区外户籍学生入学,除父母在片内有固定房产外,还需至少父母一方和孩子办理居住证(户籍为保定市莲池区、竞秀区、清苑区、满城区、高新区,在徐水有固定房产的,不办理居住证;正在办理中的证明无效)。
4.网签备案购房合同约定交房日期在招生时间之后的新购住房不能作为入学条件。已入住的新购住房暂未办理房产证的,需提供网签备案购房合同、全额购房正式发票;没有办理房产证的老小区、新民居等房产需提供购房原始凭证(学生父母购房的转账记录或银行相关记录等),还需提供跨度一年及以上的机打水、电、暖(燃气)票据,交费人必须是孩子父母一方。如不能提供有效材料,需在招生前根据自身具体情况,将户籍迁移到城区(至少有孩子和父母一人)。居住职工宿舍不按房产认定。
5.租房居住(含廉租、公租)的不纳入招生范围。
6.入学材料必须真实、准确。学校将公示招生名单,接受社会监督;报名和入学后建立学籍期间还将全面审核学生户籍、住房等资料。经学校核查或接举报后查实以伪造假证件获取入学资格的学生列入招生黑名单,学校不予接收或清退,并依规依纪依法移交相关部门处理。
7.家长要按学校要求提供相关报名材料,如材料不全或不能达到学校要求的,请各家长在学校招生日期前自行完善相关资料(如迁移户籍、办理房产证、房产过户、办理居住证等),招生后不再受理。对不能提供有效房产证明、区外户籍人员不能提供居住证、二手房未过户等不能按要求提供各项入学资料的,学校不予接收。
8.按招生时间安排报名,若有特殊情况不能按时报名,须在报名时向学校说明情况。逾期不接受报名。
七、报名安排
定于7月13日-15日在学校进行现场报名。为减少人员聚集,我校报名分批进行,报名家长和学生必须遵守学校的规定。
(一)第一步招生:2023年7月13日
1.上午8:00-11:30,片区内居住的城区户籍学生和城内、南关、南城、小寺四村户籍学生报名。
2.下午2:00-5:30,高庄、八四、北上关、北下关、何家店、东于庄、黄土岗、青庙营、十里铺村村民适龄子女报名。
(二)第二步招生:2023年7月14日-15日上午
1.7月14日上午8:00-11:30,片区内的巨力路以南各小区买房随迁学生报名。
2.7月14日下午2:00-5:30,片区内的巨力路以北、振兴路以南各小区买房随迁学生报名。
3.7月15日上午8:00-11:30,片区内的振兴路以北各小区买房随迁学生报名。
八、纪律要求
徐水二中高度重视招生工作,成立以书记校长为组长,副校级领导为副组长,各处室主任为成员的招生工作领导小组。严格执行招生方案,杜绝不符合条件的学生。学校与参与招生的工作人员签订责任书,明确工作责任,严肃招生工作人员的纪律要求;对招生结果在学校门口和学校公众号进行公示,设立监督举报平台,实行责任倒查制,确保招生工作的透明、公平、公正。
九、阳光分班
暑假开学前,我校实行阳光分班。学校选取新生家长代表、教师代表和家长委员会人员组建阳光分班监督委员会,监督整个分班流程,整个分班过程进行全程录像,增加工作透明度。
十、咨询电话(请于工作日8:00-18:00拨打)
0312-6540096、19358110185、18903369606
监督举报邮箱:xsezzs@163.com
2023年张丰学校招生方案:
为使我校2023年招生工作有计划、有步骤的顺利进行,根据徐水区关于做好2023年义务教育招生工作要求,结合我校实际情况,制定本招生方案。
一、组织领导
学校成立招生工作领导小组,校长为组长,副校长为副组长,中层领导为成员。负责本校招生工作的决策和组织实施。学校严格按照招生方案招生。学校与参与招生工作人员签订责任书,明确工作责任,严肃招生工作人员的纪律要求,对招生结果进行公示,实行责任倒查制,确保招生工作的透明、公平、公正。
二、招生计划
小学部:拟招4个班,180人。
初中部:拟招6个班,300人。
三、招生范围
(一)小学部:招收前营、岳营、南张丰三个村村民子女,京广铁路以西安肃镇范围内的买房、务工、经商人员随迁子女(其中务工、经商随迁子女不含安肃镇各村村民子女)。所招收适龄儿童必须年满六周岁(即2017年8月31日前出生)。如因身体状况需要延缓入学的,父母或监护人向户籍地学校提出书面申请,同时提交区级及以上医疗单位出具的身体状况证明或者由残联出具的证件,由学校报乡镇政府审批。
(二)初中部:京广铁路以西的安肃镇所属各村村民子女,以及此范围居住的外来买房、务工、经商等人员的随迁子女。
(三)根据教体局要求,我校小学部和初中部均视容量接收在徐水主城区范围居住的务工、经商、买房等人员的随迁子女。
四、报名时间和批次
为减少人员聚集,我校报名分批进行,家长和学生必须按学校安排批次报名。
(一)小学部报名时间为7月13日,上午(8:00--12:00):招收前所营村、岳家营村、南张丰村学生;下午(14:00--18:00):招收片区内及主城区居住的随迁子女。
(二)初中部报名时间为7月14日,上午(8:00--12:00):招收前所营村、岳家营村、南张丰村、东张丰村、西张丰村、仁里村、沿公村、双营村、坟台村、王马村、义合庄村学生;下午(14:00--18:00):招收在片区内和主城区居住的随迁子女。
五、报名要求(注意:学生必须到场)
(一)在学校招生片区内,一年级招收的3个村的村民子女和七年级招生的11个村的村民子女需提交户口本及复印件(户主页、学生页和学生父母页)、出生医学证明的原件和复印件。
(二)在学校招生片区内的买房随迁子女,必须同时提交适龄儿童与其法定监护人在一起的户口本、医学出生证明、房产证(或城建局备案的购房合同)等的原件和复印件。
所购房的一切凭证必须与监护人的姓名一致;已入住新购住房暂未办理房产证,需提供购房合同、全额购房正式发票等相关资料;网签备案购房合同约定交房日期在招生时间之后的新购住房不能作为入学条件。
没有办理房产证的老小区、新民居等房产需提供购房原始凭证,还需提供跨度一年及以上的机打水、电、暖(燃气)票据,交费人必须是孩子父母一方,有必要还需经学校入户审核确认后方可接收。
如具有廉租(公租)手续,其保障性住房租赁合同里的乙方必须是孩子父母一方才能纳入招生范围。
(三)在学校招生片区内各村居住或徐水城区范围内居住的区外户籍务工、经商人员随迁子女,必须同时提供学生与其法定监护人在一起的户口本、居住证的原件和复印件。本地务工、经商随迁子女需提交户口本及复印件(户主页、学生页和学生父母页)、学生父(母)在我区经商证明(营业执照)或劳动用工合同(务工证明)、在学校招生服务范围内租房协议的原件和复印件、一年级新生需要携带接种证。
(四)学生户籍至少要与父母一方在一起。已在其他学校入学建立学籍的学生不予接收。
六、阳光分班
(一)分班方法:第一步,根据学生数量确定教学班数,确保班额达标;第二步,根据班数均衡配置师资,确定班主任与任课老师;第三步,把所有学生纳入数据库,主要根据性别进行编班,设置临时班号;第四步,由班主任逐个在临时班号中抽取,最终确定任教班级学生。
(二)加强监督:学校分班时成立由家长委员会人员、新生家长代表和相关教师为成员的监督委员会,全程监督并参与分班工作,增加工作透明度。
七、招生咨询电话(工作日8:00—18:00)
张丰学校教导处:8750326、13633226465
八、监督举报邮箱:zfxx2019@126.com
2023年日新学校招生方案:
我校根据保定市徐水区教体局关于做好2023年义务教育招生工作的通知要求,结合实际情况,制定2023年学校招生方案如下。
一、指导思想
严格以上级有关招生工作的文件要求和会议精神为依据,严格招生条件,规范招生行为,明确招生流程,实施阳光招生,促进教育公平。
二、实施原则
(一)坚持依法免试入学的原则,招收片区范围内的2023年符合条件的学生。
(二)坚持公平、公开原则,严格执行划片招生方案,及时公布招生时间、招生条件和招生结果,接受社会监督。
(三)坚持依规办事原则。在2023年七年级招生工作中实行计划招生,按条件分步进行招生。以户籍、房产和居住证、准考证等真实、有效的证明材料为入学依据,严格审核入学资质。
三、招生计划
计划招收七年级1000人。
四、招生范围
分户籍片区、买房随迁子女片区和外地进行务工随迁子女三类。
(一)第一步:按户籍片区招生。
1.按户籍片区招收安肃镇南孤庄营、中孤庄营、北孤庄营、迁民庄、高庄、八四、南梨园、北梨园、商庄、南徐城、北徐城、沿村、三岔口、小辛庄、东王庄、菱角桥村和高林村镇站里和何庄两村户籍的应届六年级学生。
2.因大王店中学目前宿舍和食堂容量不足,根据教体局安排,釜山乡户籍的应届六年级学生今年仍然由我校接收。
(二)第二步:招收买房随迁子女,范围为聚源大街以东、东市场街(广源街和恒源街)以东及徐水会堂至华龙路段以东到城建界的各小区居民子女(含迁民馨区、小寺新村、东方红城、尚城北苑、尚城小区、久久家园、绿墅兰湾、晨阳大街以东城区内的小区)。若此步报名后学生数量严重超出学校的招生计划,报教体局研究后统筹安排。
(三)第三步:招收已办理安肃镇派出所或八四派出所居住证的区外户籍在徐水城区范围内务工、经商人员随迁子女。
五、报名要求
(一)需提交材料
户口本、出生医学证明、房产本或证明房产的有效资料、小六准考证的原件、复印件。
(二)具体要求
1.学生户籍至少要与父母一方在一起。城区户籍和片内各村的户籍,户籍登记地必须有具体的地址,“公共地址”“集体户”等不能确定具体地址的户籍不予认可。
2.依据父母在学校片区拥有固定房产(须规划用途为住宅)报名的,房产需属于孩子的父母一方;房产属于祖父母或外祖父母的,需孩子及父母一方与房产所有者在同一个户口本上,或在招生前将房产过户到孩子父母一方名下。多套房产的只能选择一套房产按片区报名,报名后不得变更。
3.区外户籍学生凭父母在片内有固定房产报名的,还需至少父母一方和孩子办理居住证(户籍为保定市莲池区、竞秀区、清苑区、满城区、高新区,在徐水有固定房产的,不办理居住证)。区外户籍的务工、经商随迁学生报名,必须同时提供适龄学生与其法定监护人在一起的户口本和居住证、工商营业执照或正式劳动合同(协议)、租房协议或居委会开具的居住证明等的原件和复印件。正在办理中的居住证证明不认可。
4.网签备案购房合同约定交房日期在招生时间之后的新购住房不能作为入学条件。已入住的新购住房暂未办理房产证的,需提供网签备案购房合同、全额购房正式发票;没有办理房产证的老小区、新民居等房产需提供购房原始凭证(学生父母购房的转账记录或银行相关记录等),还需提供跨度一年及以上的机打水、电、暖(燃气)票据,交费人必须是孩子父母一方。如不能提供有效材料,需在招生前根据自身具体情况,将户籍迁移到城区(至少有孩子和父母一人)。居住职工宿舍不按房产认定。
5.入学材料必须真实、准确。学校将公示招生名单,接受社会监督;报名和入学后建立学籍期间还将全面审核学生户籍、住房等资料。经学校核查或接举报后查实以伪造假证件获取入学资格的学生列入招生黑名单,学校不予接收或清退,并依规依纪依法移交相关部门处理。
6.家长要按学校要求提供相关报名材料,如材料不全或不能达到学校要求的,请各家长在学校招生日期前自行完善相关资料(如迁移户籍、办理房产证、房产过户、办理居住证等),招生后不再受理。对不能提供有效房产证明、区外户籍人员不能提供居住证、二手房未过户等不能按要求提供各项入学资料的,学校不予接收。
7.按招生时间安排报名,若有特殊情况不能按时报名,须在报名时向学校说明情况。逾期不接受报名。
六、招生时间及批次安排
定于7月13日-14日在学校进行现场报名。我校报名分批进行。
(一)第一批报名:2023年7月13日
1.上午8:00-11:30,安肃镇辖区的南孤庄营、中孤庄营、北孤庄营、迁民庄、高庄、南梨园、北梨园、商庄、南徐城、北徐城、沿村、三岔口、小辛庄、东王庄、菱角桥村户籍的学生报名。
2.下午2:00-5:30,东釜山乡适龄学生、高林村镇站里、何庄两村学生报名。
(二)第二批招生:2023年7月14日
1.上午8:00-11:30,聚源大街以东、东市场街(广源街和恒源街)以东及徐水会堂至华龙路段以东到城建界的各小区居民子女报名(含迁民馨区、小寺新村、东方红城、尚城北苑、尚城小区、久久家园、绿墅兰湾、晨阳大街以东城区内的小区)。
2.下午2:00-5:30,区外户籍到城区内务工、经商人员随迁子女报名。
七、组织机构和纪律要求
日新学校高度重视招生工作,成立以校长为组长,副校级领导为成员的招生工作领导小组。严格执行招生方案,杜绝招收不符合条件的学生。学校与参与招生工作人员签订责任书,明确工作责任,严肃招生工作人员的纪律要求;对招生结果在学校门口进行公示,设立监督举报平台,实行责任倒查制,确保招生工作透明、公平、公正。
八、阳光分班方法
学校实行阳光分班,暑假开学前组建由新生家长代表、教师代表组成的阳光分班监督委员会,监督整个分班流程,整个分班过程进行全程录像,增加工作透明度。
九、招生咨询电话:0312-8750357、15530209636(工作日8:00—18:00)
监督举报邮箱:rixinxuexiao2021@163.com
2023年物探三分校招生方案:
为做好2023年一年级和七年级招生工作,根据上级关于招生工作的文件精神,结合我校实际,制定本招生方案。
一、指导思想
以《保定市徐水区教育局和体育局关于做好2023年义务教育招生工作的通知》等文件精神为指导,严格招生条件,明确招生流程,规范招生行为,实施阳光招生,促进教育公平。
二、实施原则
(一)坚持免试入学原则。按照划片招生范围和上级相关要求组织招生,绝不采用笔试、面试等方式选拔生源。
(二)坚持公平公开原则。严格执行划片招生方案,及时公布招生时间、招生条件和招生结果,接受社会监督。
(三)坚持依规办事原则。在2023年一年级、七年级招生工作中实行计划招生,按条件分步进行招生。以户籍、房产证、居住证和劳动合同等真实、有效的证明材料为入学依据,严格审核入学资质。
三、招生计划
(一)一年级招收4个班,共180人。
(二)七年级招收6个班,共300人(含本校六年级毕业生)
四、招生范围及步骤
(一)一年级:
1.第一步:招收物探局正式职工的适龄子女。
2.第二步:招收学校周边小区已入住的买房随迁人员子女。若符合此步招生条件的学生数大于剩余计划数,本着就近入学原则,按距离学校由近及远顺序以小区为单位招收,分两个批次。
第一批次:招收岳家营村(不含)以东至京广铁路之间、徐大公路以南小区已入住的买房人员随迁子女;
第二批次:招收京广铁路以西、西市场通东张丰村的公路以东、瀑河以南、徐大公路以北的小区已入住买房随迁子女。
3.第三步:若进行前两步招生后仍有学位,招收学校周边(范围同第二步)和徐水城区内经商和务工人员随迁子女。若第二步招满计划,则不进行第三步。若在第三步报名后超出计划总数,按学生居住地距学校由近及远顺序招满为止。
(二)七年级:
1.第一步:招收本校六年级直升学生。
2.第二步、第三步与一年级的招生范围和步骤相同。
五、报名条件
1.学生户籍至少要与父母一方在一起。一年级学生出生日期为2017年8月31日之前,已在其他学校入学建立学籍的学生不予接收。七年级学生为六年级应届毕业生。
2.物探职工子女在报名时,需提交户口簿和出生医学证明的原件和复印件。孩子的父母至少一方为物探局正式职工。
3.依据父母在学校片区拥有固定房产(须规划用途为住宅)入学,房产需属于孩子的父母一方;房产属于祖父母或外祖父母的,需孩子及父母一方与房产所有者在同一个户口本上。
4.区外户籍买房随迁学生入学,除父母在片内有固定房产外,还需至少父母一方和孩子办理居住证(户籍为保定市莲池区、竞秀区、清苑区、满城区、高新区,在徐水有固定房产的,不办理居住证)。
5.已入住的新购住房暂未办理房产证的,需提供网签备案购房合同、全额购房正式发票,网签备案购房合同约定交房日期在招生时间之后的新购住房不能作为入学条件。没有办理房产证的老小区、新民居等房产需提供购房原始凭证(未过户二手房不予认可),还需提供跨度一年及以上的机打水、电、暖(燃气)票据,交费人必须是孩子父母一方,有必要还需经学校入户审核确认后方可接收。居住职工宿舍不按房产认定。
6.本地经商、务工人员子女,报名时需提交材料:(1)适龄儿童与其法定监护人在一起的户口本;(2)出生医学证明;(3)工商营业执照或正式劳动合同(协议);(4)租房协议或居委会开具的居住证明。
区外户籍进城务工人员子女,提供户口本,还需至少父母一方和孩子办理居住证(户籍为保定市莲池区、竞秀区、清苑区、满城区的暂不用办理)。以上均报名时带原件,提交复印件。
7.入学材料必须真实、准确。学校将公示招生名单,接受社会监督;报名和入学后建立学籍期间还将全面审核学生户籍、住房等资料。经学校核查或举报后查实以伪造假证件获取入学资格的学生列入招生黑名单,学校不予接收或清退,并依规依纪依法移交相关部门处理。
8.家长要按学校要求提供相关报名材料,如材料不全或不能符合要求的,请家长在学校招生日期前自行完善,逾期不再受理。对不能提供有效证明或资料不全的,我校不予接收。
六、报名安排
2023年7月13日至14日,分批次报名。
1.批次:
7月13日上午,第一步,一年级物探职工子女报名,六年级直升初一的本校学生录取。
7月13日下午,第二步第一批次,买房随迁子女报名。
7月14日上午,第二步第二批次,买房随迁子女报名。
7月14日下午,第三步,进城经商、务工随迁子女报名。
2.时间:
上午8:00-11:30,下午2:00-5:30。
3.地点:
一年级:崇德楼(小学一楼);七年级:阶梯教室。
请家长提前准备好相关资料,按相应时间到学校报名,提供原件,提交复印件。通过徐水物探三分校微关注最新通知。
七、阳光分班
暑假开学前,我校实行阳光分班。学校整体按照“男女均衡、班额均衡、搭配均衡”的原则,将新生随机分组,在学校领导、老师及家长代表的共同监督下,抽签确定班级师生组合。学校会均衡配置师资,合理组建团队,增加工作透明度,确保学生享受平等教育。
八、组织机构和纪律要求
学校高度重视招生工作,成立以校长为组长,副校长为副组长,各处室主任为成员的招生工作领导小组。严格执行招生方案,杜绝违规招生。学校与参与招生的工作人员签订责任书,明确工作责任,严肃招生工作人员的纪律要求;对招生结果在学校网站平台等进行公示,设立监督举报平台,实行责任倒查制,确保招生工作透明、公平、公正。
咨询电话:初中:8645454、8645514;
小学:8645540
正在阅读:
7月13日报名启动!2023年河北保定市徐水区中小学招生方案汇总07-01
湖南应用技术学院专业排名及分数线07-04
2017年3月吉林计算机等级考试成绩查询时间:5月16日起12-20
精选宝宝哲理故事【三篇】04-06
2005年重庆江北中考生物真题及答案(Word版)06-01
读窃读记有感400字05-29
2017年河北石家庄中考英语真题及答案(Word版)07-22
2019年重庆江北中考成绩什么时候出来11-11
六年级写景作文:泰国的海作文01-14