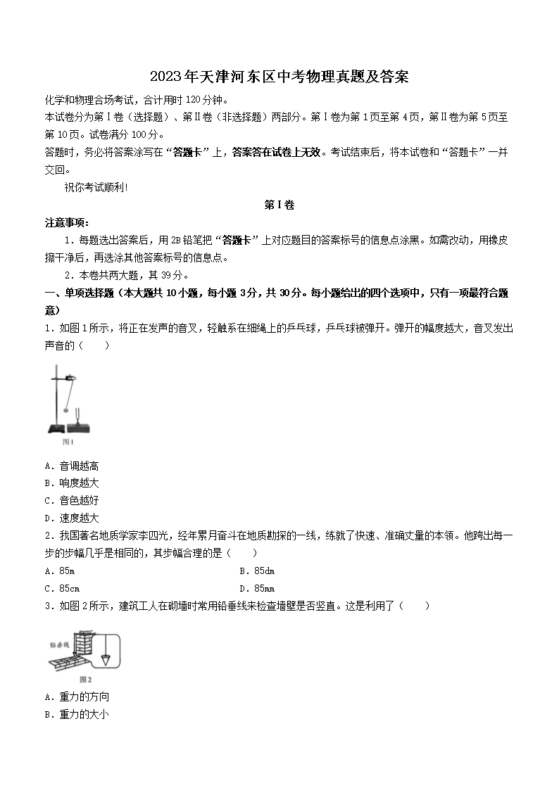
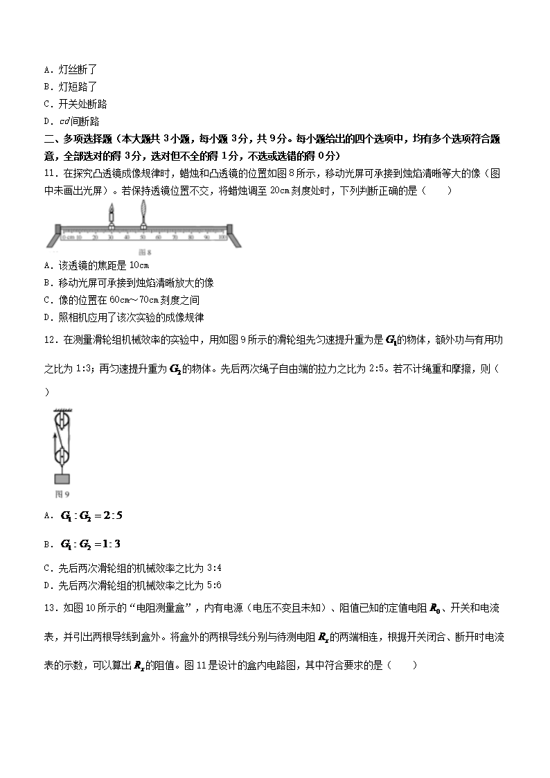
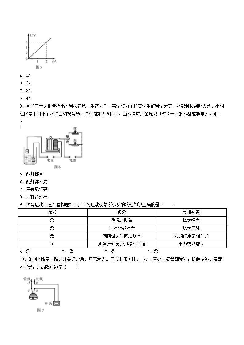
>
【文档预览】 文档大全网整理发布2023年天津河东区中考物理真题及答案(Word版),前五页预览如下:
本文来源:https://www.wddqw.com/Zo5v.html
相关文章:
正在阅读:
2023年天津河东区中考物理真题及答案(Word版)06-21
元旦作文200字:元旦的节目07-01
2020年夏季山东威海模拟高考成绩查询入口(已开通)01-05
我的一天作文700字09-11
2017年呼市中考化学真题答案解析,2017年贵州中考化学真题11-21
2017年6月大学英语四级考试听力常考场景词汇:购物12-10
冬天里的花儿作文300字09-24
2017年考研政治大纲“形策及当代”对比表02-23
2017入党转正申请书范文1000字【三篇】01-29
观2021年《开学第一课》有感05-12
2016年雅思听力Test2Section1题目解析03-19