【文档预览】 文档大全网整理发布2020-2021学年北京市东城区七年级上册期末地理试卷及答案(Word版),前五页预览如下:





正在阅读:
2020-2021学年北京市东城区七年级上册期末地理试卷及答案(Word版)07-28
2023年妇女节演讲稿[十篇]03-02
2017年安徽阜阳高考查分查卷结果公示01-18
2021年浙江执业医师考试报名时间及入口10-02
2岁儿童幽默的哲理故事10-01
2022年内蒙古同等学力考试报名入口(3月8日开通)01-25
2022年广西高级职称评审结果公示时间:本公告发布之日起7个工作日12-30
观察日记07-30
2022年山东淄博中级经济师准考证打印入口已开通(11月8日至13日)11-08
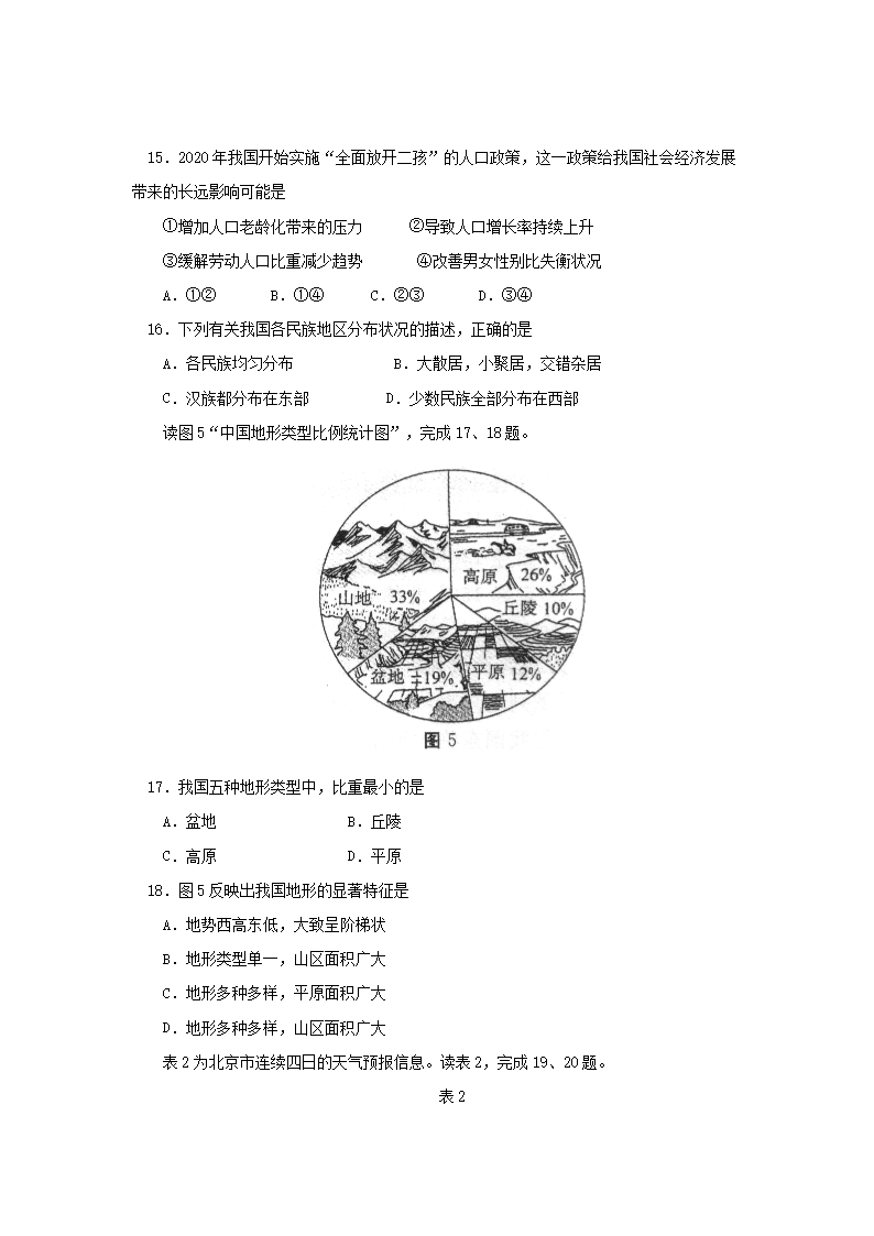
五一见闻作文800字:关于烟雨09-30