【#初一# 导语】做题的时候要学会反思、归类、整理出对应的解题思路。遇到错的题(粗心做错也好、不会做也罢),能把这些错题收集起来,每个科目都建立一个独立的错题集(错题集要归类),当我们进行考前复习的时候,它们是重点复习对象,保证不再同样的问题上再出错、再丢分。以下是®文档大全网为您整理的《初一下册数学期末考试试卷及答案》,供大家学习参考。
1.初一下册数学期末考试试卷及答案





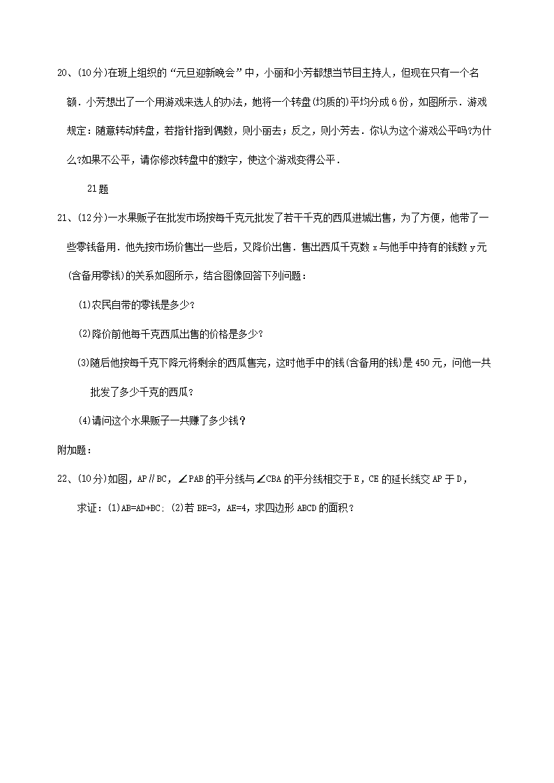
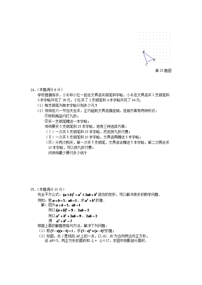
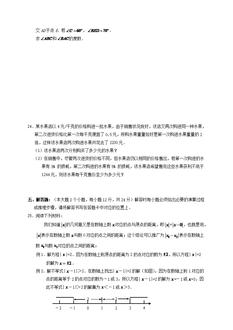
2.初一下册数学期末考试试卷及答案







3.初一下册数学期末考试试卷及答案









4.初一下册数学期末考试试卷及答案







正在阅读:
初一下册数学期末考试试卷及答案02-25
外婆的手作文1000字01-08
诱惑,是毒果还是劲竹作文600字01-23
2019年安徽蚌埠中考政治真题及答案(Word版)07-21
重庆2017年12月英语四级成绩查询入口04-07
2018湖北省中国地质大学武汉地质调查研究院招聘公告08-27
三年级小学生300字优秀日记六篇09-02
幼儿园简短家长寄语精选集10-26
2021留学德国热门专业解读06-25