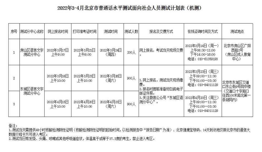
【#普通话考试# 导语】©文档大全网从北京市语言文字测试中心获悉,2022年3-4月北京市普通话水平测试面向社会人员测试计划表(机测)已公布,3月17日起报名,具体详情如下:

1、“网上报名时间”为普通话测试报名系统开放报名时间。
2、考生在报名成功后,按照“打印准考证时间”通过普通话测试报名系统自行打印准考证。
3、普通话水平测试报名系统网址为:http://bjbm.cltt.org/pscweb/index.html。
4、以上测试仅面向本市考生(持有本市居民身份证、居住证、在校学生证之一)。
5、更多信息请考生参见各测试分中心“报名须知”。

社会考生均可单独报名参加普通话水平测试,无需经过任何机构或个人。测试费50元/人次,再无其他费用。北京市语言文字测试中心再次强调:北京市语言测试中心及所属分中心不会与任何机构或个人合作,不会为任何人预留内部名额、报名端口,不会委托任何人开展代报名、培训、测试等相关业务。所有测试名额均投放在。同时提醒考生:所有机构或个人的代报名均为非法行为,与我中心无关。请广大考生提高警惕,谨防上当。
北京普通话水平测试报名系统网址为:http://bjbm.cltt.org/pscweb/index.html。
正在阅读:
2022年3-4月北京普通话水平测试面向社会人员测试计划表(机测)05-05
[小学留守儿童帮扶计划与措施]2020小学留守儿童帮扶计划11-11
南宁理工学院2021年招生章程_辽宁理工学院2021年招生章程07-19
2020湖南省湘潭高新区临聘人员招聘公告【36人】01-14
四年级过年了作文300字【八篇】09-04
2018年海南省成人高校招生录取最低控制分数线(已公布)09-06
内蒙古鄂尔多斯2022年中考美术特长生专业课成绩分布表(全市)05-17
2018年中国人民银行河南分行业务操作岗招聘公告【28人】06-01
生活中的一个小镜头作文800字05-30
初中生倡议保护环境的作文三篇06-20