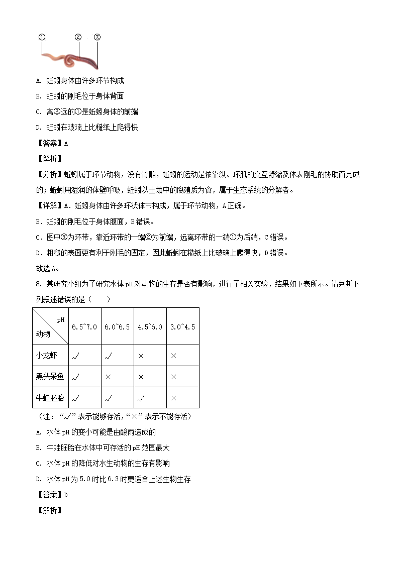
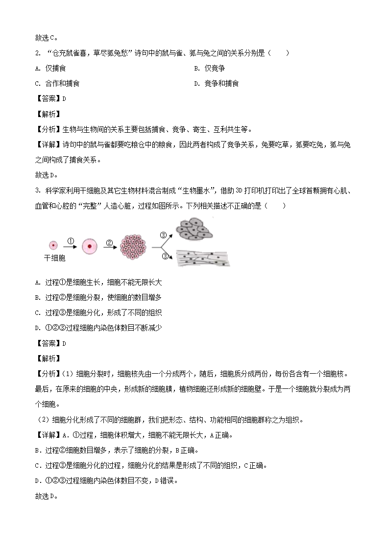
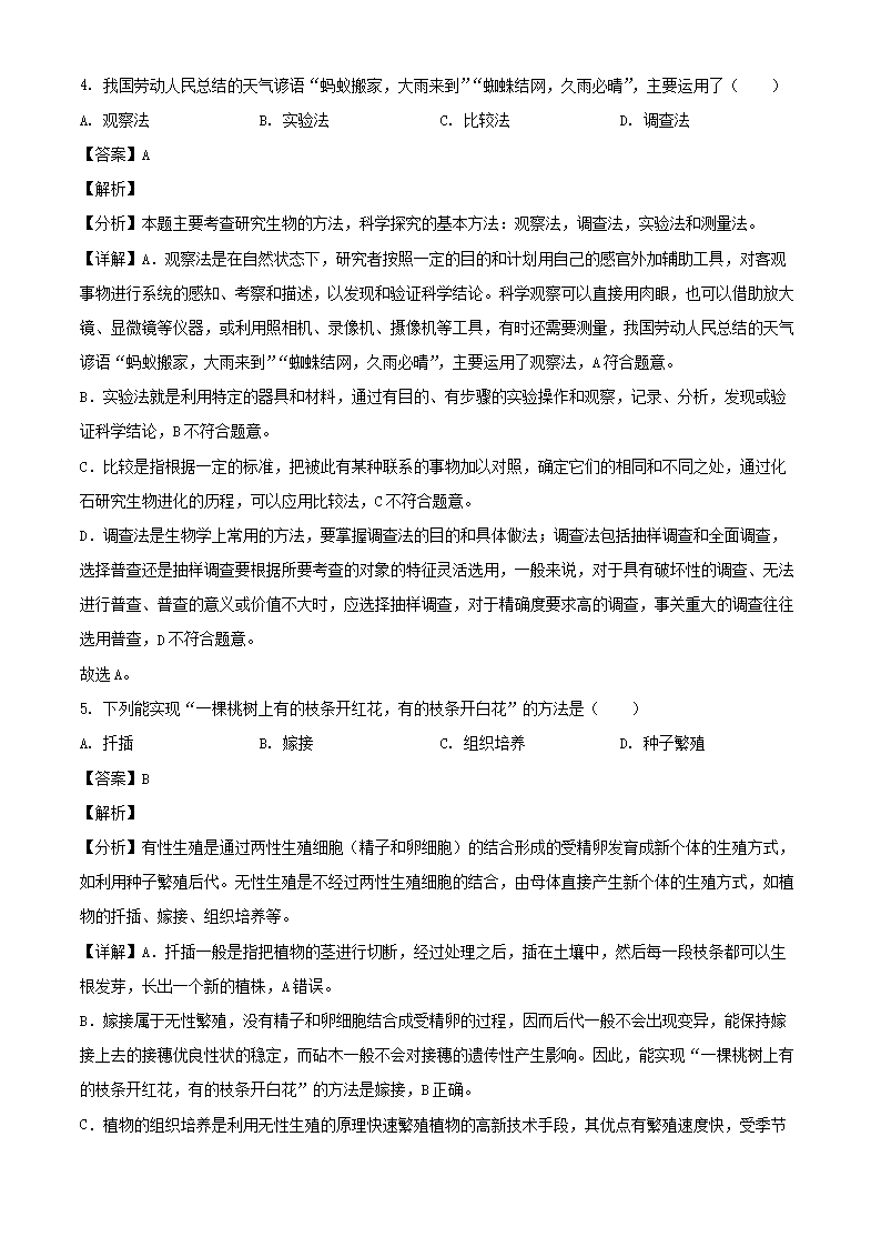
>
【文档预览】 文档大全网整理发布2023年四川凉山中考生物真题及答案(Word版),前五页预览如下:
本文来源:https://www.wddqw.com/Z8Xv.html
相关文章:
正在阅读:
2023年四川凉山中考生物真题及答案(Word版)06-26
自己生日祝福语 简短独特2021:给自己的生日简短独特祝福语10字09-03
书法学习:毛笔的保存10-23
初中写人作文:爸爸的唠叨07-02
校园的花坛作文300字12-01
三年级上册数学教学工作计划_三年级上册数学教学工作计划08-11
2022年湖北恩施普通高中学业水平合格性考试报名时间及入口(3月21日-4月2日)06-03
三分钟经典童话小故事精选01-18
全国研究生硕士预报名网官网|2018研究生预报名网址【http://yz.chsi.com.cn/】02-19
会计转正后的工作计划简短,会计转正后工作计划模板03-25
三分钟儿童简短故事【三篇】02-13