
《东城区2023年非本市户籍适龄儿童少年入学审核实施细则》已经区政府审议通过,现印发给你们,请认真贯彻执行。
东城区2023年非本市户籍适龄儿童少年入学审核实施细则
为贯彻落实《中华人民共和国义务教育法》和《北京市实施〈中华人民共和国义务教育法〉办法》,根据中央、市委市政府有关要求和《北京市教育委员会关于2023年义务教育阶段入学工作的意见》(京教基二〔2023〕4号)文件精神,按照北京市关于非本市户籍适龄儿童少年接受义务教育材料审核指导要求,严格程序、规范操作、公开透明,依法保障符合条件的非本市户籍适龄儿童少年在东城区接受义务教育,对申请在东城区就读的非本市户籍适龄儿童少年的材料进行联合审核,特制定本细则。
一、组织机构
建立东城区非本市户籍适龄儿童少年申请就读材料审核工作联席会议制度,主管区长牵头,区教委为联席会议召集单位,成员单位由区纪监委、区委宣传部、区委政法委、区委网信办、区政府办公室、区教委、区民政局、区司法局、区人力资源和社会保障局、区住房城市建设委、区城市管理执法局、区税务局、区信访办、区市场监管局、市公安局东城分局、市规划自然资源委东城分局、各街道办事处、区城指中心组成。
成立东城区非本市户籍适龄儿童少年入学材料联合审核小组(以下简称区联合审核小组),成员由区教委、区人力资源和社会保障局、区住房城市建设委、区市场监管局、区城市管理执法局、市公安局东城分局、市规划自然资源委东城分局、区税务局及各街道等单位抽调专人组成,具体负责对申请在东城区就读的非本市户籍适龄儿童少年的材料进行联合审核;区联合审核小组办公室设在东城区教育招生考试中心。
二、审核内容
非本市户籍适龄儿童少年需要在东城区接受义务教育的,其父母或其他法定监护人(以下简称“审核申请人”)需在东城区连续工作并居住满一年及以上(2023年5月1日前),审核申请人须提供本人在东城区务工就业材料、在东城区实际居住材料、全家户口簿、暂住地址在东城区的北京市居住证。
三、审核程序
建立联合审核工作机制,区联合审核小组依据部门职责和审核标准进行审核。
(一)审核申请人网上提交申请
审核申请人须在规定时间内登录“北京市义务教育入学服务平台”(网址:yjrx.bjedu.cn)进行网上注册登记,完成相关信息填报,审核申请人须确保网上登记注册时所填写信息真实准确、合法有效。
(二)各相关部门联合审核
区联合审核小组成员单位依据各自职责和审核标准对审核申请人提供的申请材料原件及复印件进行联合审核。各相关部门职责如下:
1.在东城区务工就业材料:由区人力资源和社会保障局、区市场监管局分别审核;签有劳动合同或聘用合同或劳动关系证明的社保缴纳情况由区人力资源和社会保障局审核;企业法定代表人、股东、合伙人(律师事务所除外)和个体工商户由区市场监管局审核,经营地址合法性由区城市管理执法局、区住房城市建设委联合审核。
2.在东城区实际居住材料:自有住房由市规划自然资源委东城分局和区住房城市建设委联合审核;租住房屋由市规划自然资源委东城分局、区住房城市建设委和居住地街道办事处联合审核。
3.暂住地址在东城区的北京市居住证、全家户口簿信息与公安机关户籍登记对应项目内容是否一致由市公安局东城分局审核。
4.出租房屋、个体工商户、企业等相关纳税情况,由区税务局审核。
5.审核申请人网上填报信息与实际材料原件,由街道办事处审核。
审核过程中的特殊问题由区联合审核小组共同协商形成建议,并呈报东城区非本市户籍适龄儿童少年入学材料审核工作联席会议审议,按照审议结果实施。
(三)受理审核申请
审核申请人应在规定时间内携带申请材料原件及复印件到居住地所属街道办事处提交审核申请,申请材料须与网上登记注册时所填写的信息内容一致且真实有效。
(四)审核结果反馈
审核申请人在规定时间登录“东城区教育招生考试中心网站(www.dcks.org.cn)”查询审核结果,通过审核的需进行确认后到“北京市义务教育入学服务平台(网址:yjrx.bjedu.cn)”中打印《学龄人口信息采集表》。
(五)通过审核的非本市户籍适龄儿童少年,由区教委以电脑派位的方式在东城区内多校划片安排入学;未通过审核的非本市户籍适龄儿童少年将由其户籍地依法保障适龄儿童少年接受义务教育。
四、审核标准
(一)在东城区务工就业材料审核标准
审核申请人双方均在京工作且其中一方在东城区务工就业材料须符合下列条件之一:
1.审核申请人或其配偶受雇于东城区用人单位且审核申请人在北京市正常连续按月缴纳社保,最近一年连续缴费(2022年5月至2023年4月),社保处于正常缴费状态,补缴无效。
审核申请人或其配偶社保缴纳单位应与填报的工作单位一致,如不一致应提供劳务派遣合同等材料。
用人单位法人代码证书或营业执照中注册地址(住所)与劳动合同中工作地址应一致且在东城区;用人单位法人代码证书或营业执照中注册地址(住所)若不在东城区,劳动合同或聘用合同或劳动关系证明中工作地址必须在东城区。
同时,审核申请人应提供加盖用人单位公章的法人代码证书或营业执照复印件、加盖用人单位人事部门公章的工作证明材料和合法有效的劳动合同或聘用合同原件。
以上材料均需提供复印件并在复印件上加盖受聘单位公章。
2.审核申请人或其配偶为个体工商户的应提供营业执照,经营者应为审核申请人或其配偶,成立日期(含迁入日期)应不晚于2022年5月1日且经营场所注册地址在东城区(变更出东城区无效),该个体工商户处于开业状态,未处于经营异常状态,税务关系应在东城区,且2022年5月1日后即在东城纳税申报,无税务机关行政处罚记录或已完成整改,无因违反市场监督等法律法规被行政处罚的记录,经营地房屋应为正式建筑(在违规开墙打洞或者擅自改变房屋结构及房屋使用性质的房屋内经营无效),合法经营,依法纳税。
3.审核申请人或其配偶为法定代表人的应提供法人代码证书或营业执照,法人代码证书或营业执照法定代表人应为审核申请人或其配偶,成立日期(含迁入日期)应不晚于2022年5月1日且经营场所注册地址在东城区(变更出东城区无效),该企业处于开业状态,未处于经营异常状态,税务关系应在东城区,且2022年5月1日后即在东城纳税申报,无税务机关行政处罚记录或已完成整改,无因违反市场监督等法律法规被行政处罚的记录,合法经营,依法纳税。
4.审核申请人或其配偶为股东或合伙人的,应提供经市场监管机关备案的文件(企业登记档案查询件),文件生效日期(含迁入日期)应不晚于2022年5月1日且经营场所注册地址在东城区(变更出东城区无效)。
符合2、3、4条审核标准的审核申请人须提供以上材料原件及复印件或自行打印的备案查询结果,复印件应加盖公章。
(二)在东城区实际居住材料审核标准
在东城区实际居住材料须符合下列条件之一:
1.审核申请人或其配偶自有住房的,应提供市规划自然资源委东城分局登记的《房屋所有权证》或《不动产权证书》,尚未取得《房屋所有权证》或《不动产权证书》的,需提供商品房买卖网签合同和购房发票原件及复印件。
2.审核申请人或其配偶单独承租房屋的,租房时间应不晚于2022年5月1日并提供在有效期内规范合法的房屋租赁合同、房主《房屋所有权证》或《不动产权证书》或商品房买卖网签合同和购房发票、房主身份证及一年以上出租房屋完税证明,租房时间应不晚于2022年5月1日,租房完税证明应于2023年4月30日前开具并包含2022年5月1日至2023年4月30日,以上材料需提供原件及复印件。住所应适宜居住,能保障适龄儿童少年的安全,必要时提供安全责任书。
凡租住受雇单位公房的,应提供房屋产权证、单位房管部门开具的住房证明材料及单位人事部门提供的工作证明材料,工作时间应不晚于2022年5月1日(工作证明材料开具单位应与签署劳动合同单位一致)。
租住办公用房、商业用房、地下室、过道房、车库房、违法建筑(违规开墙打洞或者擅自改变房屋结构及房屋使用性质的房屋)等开具的证明无效;按有关规定不得转租的公租房、军产房开具的转租租房证明无效。凡不符合实际居住等条件的,均不得作为入学资格审核条件。
(三)全家户口簿审核标准
1.适龄儿童少年年龄符合当年入学规定,户口簿、出生证明上年龄与公安机关户籍登记对应项目一致(2016年9月1日至2017年8月31日)。
2.适龄儿童少年父母(或其他法定监护人)和适龄儿童少年本人户籍不在同一户口簿上的,应提供适龄儿童少年出生证明、父母(或其他法定监护人)和适龄儿童少年本人户口簿、父母双方的结婚证,单亲家庭需提供离婚证或死亡证明原件及复印件(离异家庭还需提供离婚证、生效的离婚调解书或离婚判决书)。
3.持港澳身份证件且父母为非本市户籍的适龄儿童少年无需提供户口簿,但应提供有效期内的《港澳居民来往内地通行证》(H开头的9位证件号码或M开头的9位证件号码)。
(四)暂住地址在东城区的北京市居住证审核标准
1.审核申请人及其配偶双方均需持有北京市公安局制发的登记暂住地址在东城区的北京市居住证,单亲家庭由一方提供。
2.审核申请人及其配偶双方在东城区的北京市居住证登记暂住地址应与系统内填报地址一致。
3.审核申请人及其配偶双方提供的在东城区的北京市居住证或北京市居住证确认单信息应为机打,涂改无效。
4.审核申请人及其配偶双方在东城区的北京市居住证办理证书日期应不晚于2022年5月1日,且自2022年5月1日以来登记地址一直在东城区范围内且始终处于有效期内。
(五)网上信息填报核对标准
审核申请人所提供纸质材料应与网上填报信息一致且均应符合审核标准,不得冒用、盗用他人信息,不得使用虚假信息。
积极稳妥做好义务教育全学段审核,自2021年起,已在东城区就读的非京籍小学毕业生申请在东城区升初中的,按要求进行材料审核。
五、工作要求
(一)各相关部门应依据工作流程规范操作,安排专人严格按照审核标准进行审核和复核;如因审核不力造成不良社会影响的,将依纪、依法追究责任人责任。
(二)区教委对义务教育阶段入学工作开展重点督导检查;区信访办及时协调、督促有关矛盾的化解;区委宣传部、区委网信办做好义务教育阶段联审宣传、舆情监控及处置工作;区委政法委全程维护入学工作的稳定,及时协调、指导相关部门处理突发事件;各级纪检监察组织加强入学工作监督,依纪、依法严肃处理违纪、违规行为。
(三)建立区级特殊情况会商机制和突发事件报告制度。按照“一事一议”原则,分类研究特殊个案,如遇突发事件或反映集中问题,应及时上报,妥善处理,积极化解矛盾。同时加大协调力度,各部门间积极沟通,形成工作合力。
(四)如有相关单位或个人提供虚假材料,一经查实取消审核申请人审核资格并将依法追究相关单位或个人责任。
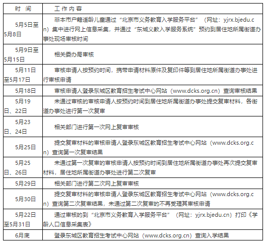
附件:东城区2023年非本市户籍适龄儿童少年入学审核工作时间表
原文标题:东城区2023年非本市户籍适龄儿童少年入学审核实施细则
文章来源:https://www.dcks.org.cn/ArticleInfo.aspx?ID=2452
正在阅读:
请详阅!北京东城区2023年非本市户籍适龄儿童少年入学审核实施细则公布05-07
学前教育个人简历自我评价简短_学前教育个人简历自我评价09-24
贪吃的小猫看图写话09-07
父亲节初中日记400字三篇06-03
江苏盐城2018年考研报名时间:2017年10月10日开始01-22
2016司法考试卷二真题-多项选择题04-07
创建文明城市作文800字01-11
2018年甘肃省张掖市教育系统招聘专业技术人员公告【51人】05-11
山东2017内科主治医师报名网址:www.21wecan.com05-19
我和邮票的故事作文500字08-10