【#成考# 导语】©文档大全网成人高考频道从甘肃省教育考试院了解到,2023年甘肃成人高校招生工作的通知已公布,具体如下:

各市(州)招生委员会,省内各成人高等学校:
2023年全国成人高校招生(以下简称“成人高考”)工作要以习近平新时代中国特色社会主义思想为指导,贯彻落实党的二十大精神,全面贯彻党的教育方针,坚持为党育人、为国育才,坚持稳中求进工作总基调,进一步完善招生政策,强化规范管理,严肃考风考纪,确保考试招生安全有序、公平公正。根据《教育部办公厅关于做好2023年全国成人高校招生工作的通知》(教学厅〔2023〕7号)安排部署,现将有关工作要求通知如下。
一、全力保障成人高考安全平稳实施
1.切实加强组织领导。成人高考是国家教育考试。各地要充分认识确保成人高考安全的重要意义,进一步强化组织领导,层层压实考试安全责任,全力保障成人高考安全平稳。各地招生委员会是本行政区域内组织成人高考、治理考试环境、整肃考风考纪、维护考试安全稳定的责任主体,主要负责同志是第一责任人;各级教育行政部门主要负责同志、分管负责同志和教育考试招生机构主要负责同志是直接责任人;高校是本校考试招生工作的责任主体,主要负责同志是第一责任人,分管负责同志是直接责任人。各地各高校要完善各类涉考涉招突发事件的应急处置工作预案,重大事件处置决策要及时向当地党委政府请示汇报,并报告省教育厅和省教育考试院。
2.严密考试组织管理。各地要严格落实全国成人高考安全保密工作要求,采取人防、技防等多项措施,进一步加强试卷运送、保管、分发、施考、回收等全过程的试卷安全管理,确保试题试卷绝对安全。严格执行考务管理规定,加强考点考场管理。考生不得将手机带入考点。各地要结合本地实际,做好考生手机管理服务工作。严格执行考生进入考点(考场)安全检查工作规范,加大人员入场检测力度,严防考生*和携带手机及高科技作弊工具入场。加强标准化考点建设,积极使用分类检查的技术设备和手段,提高安检工作的针对性和效率,全面启用智能安检门,进一步升级防范高科技作弊技术手段,确保考点考场无线电信号有效屏蔽。加强考务人员工作培训,提高监考人员履职尽责能力。强化部门协同配合,深入开展净化涉考网络环境、净化考点周边环境、打击销售作弊器材、打击手机作弊等专项行动,持续推进考试环境综合治理,依法严厉打击各类涉考违法犯罪活动。严肃考风考纪,严格执行考场监考、考点巡考等制度,严查违规违纪行为。认真落实国家和属地有关优化疫情防控措施要求,会同有关部门科学精准做好考试防疫工作。
二、全面加强招生录取规范管理
3.加强报考资格审核。各地要严格按照《2023年全国成人高校招生办法》和我省确定的成人高考报名条件加强考生报考资格审查,特别是要加强对报考专升本考生的前置学历资格审查。要积极采取信息化手段,确保考生报名信息采集准确无误。对于异地报考考生要进一步细化考生报考要求,并严格把关,坚决防范中介机构组织不具备学习条件的人员异地报考、录取和学习。对于申请加分、免试等相关照顾政策的考生,应会同有关主管部门重点加强资格审查,并严格按照有关规定予以公示,未经公示和公示不通过的考生一律不得享受相关照顾政策。要加强工作协调联动,推进与相关主管部门信息数据互通共享,积极推进考生身份和报名资格网上核查,进一步提高工作效率和服务质量。原则上于2023年9月底前完成各类免试入学和单独考试考生的报名手续。
4.合理安排招生计划。要准确把握成人高等教育办学定位,结合经济社会发展,加强对本地区、本行业成人高等教育需求的分析预测,综合考虑社会需求、办学条件、生源情况等因素,进一步优化招生专业结构,按照脱产、业余、函授等不同学习形式科学合理安排高校招生计划。对于培养质量不高、社会需求不足、培养过剩的专业要适当调减招生计划。要按照《2023年全国成人高校招生工作安排》,按时完成计划编制等工作。
5.严格招生录取管理。要按照“学校负责、招办监督”的要求实施招生录取工作,严格执行招生计划和招生政策,严格遵守高校招生“十严禁”“30个不得”“八项基本要求”等纪律要求。不得以任何形式转移招生录取的职责和权力,严禁委托任何中介机构或个人代理招生。提高人才选拔质量,保证录取新生达到接受高一层次教育的培养要求。
6.加强涉考培训机构治理。各地教育行政部门要根据国家关于涉考培训机构治理的有关要求,会同网信、公安、市场监管等部门,加强对社会培训机构开展涉考培训咨询的规范治理,严厉打击虚假宣传、价格欺诈、组织或参与考试作弊、干扰破坏考试招生秩序等违规违法行为。
三、进一步加强考生服务和新生资格复查
7.加强招生宣传服务。各地各高校要综合利用多种宣传渠道,及时主动、准确有序加强成人高校招生信息发布、政策解读和温馨提示等服务工作。加强治安、交通、卫生防疫等方面的综合服务保障,积极为残疾考生参加考试提供合理便利,营造温馨的考试招生环境。深入开展诚信考试宣传教育,大力宣传“考试作弊入刑”及相关法律法规,积极营造诚信考试良好氛围。
8.严格新生资格复查。各高校要认真开展新生入学资格复查,对新生报到所需录取通知书、身份证、加分照顾和免试入学资格证明等材料与录取新生名册、电子档案逐一进行比对核查,并通过技术手段严防冒名顶替。对不符合报考条件或弄虚作假、违纪舞弊者,一律按有关规定取消其入学资格,记入《考生考试诚信档案》并通报省教育考试院倒查追责。
四、严肃查处违规违纪行为
9.严查违规违纪行为。各地各高校要认真落实监管责任,及时调查处理成人高考中的违规违纪行为。对违反考试有关规定的单位和个人,依据《国家教育考试违规处理办法》(教育部令第33号)等规定严肃处理。对违反招生有关规定的单位和个人,参照《普通高等学校招生违规行为处理暂行办法》(教育部令第36号)等规定严肃处理。涉嫌犯罪的,移送司法机关追究法律责任。对公职人员违规违纪的,依规依纪严肃处理。
2023年全国成人高校招生统一考试时间为10月21日、22日(相关科目具体考试时间安排见附件3)。考试依据2020年版《全国各类成人高等学校招生复习考试大纲》命题。
其他未尽事宜,按照《2023年甘肃省成人高校招生工作方案》和我省相关招生工作要求执行。
附件1:2023年甘肃省成人高校招生工作方案
根据《教育部办公厅关于做好2023年全国成人高校招生工作的通知》(教学厅〔2023〕7号)精神,结合我省实际,特制定本方案。
一、报名
(一)符合下列条件的中国公民可以报名
1.遵守中华人民共和国宪法和法律。
2.国家承认学历的各类高、中等学校在校生以外的从业人员和社会其他人员。
3.身体健康,生活能自理,不影响所报专业学习。
4.报考高起本或高起专的考生应高级中等教育学校毕业或者具有同等学力。报考专升本的考生必须是已取得经教育部审定核准的国民教育系列高等学校、高等教育自学考试机构颁发的专科毕业证书、本科结业证书或以上证书的人员。
5.报考成人高校医学门类专业的考生应具备以下条件:
(1)报考临床医学、口腔医学、预防医学、中医学等临床类专业的人员,应当取得省级卫生健康行政部门颁发的相应类别的执业助理医师及以上资格证书或取得国家认可的普通中专及以上相应专业学历;或者县级及以上卫生健康行政部门颁发的乡村医生执业证书并具有中专学历或中专水平证书。
(2)报考护理学专业的人员应当取得省级卫生健康行政部门颁发的执业护士证书。
(3)报考医学门类其他专业的人员应当是从事卫生、医药行业工作的在职专业技术人员。
(4)考生报考的专业原则上应与所从事的专业对口。
(二)在中国定居并符合上述报名条件的港澳居民持《港澳居民来往内地通行证》或《港澳居民居住证》、台湾居民持《台湾居民来往大陆通行证》或《台湾居民居住证》、外国侨民持《外国人永久居留身份证》,可在所选报考地报名。
(三)考生一般应在户口所在市(州)报名并参加考试。确需在非户口所在市(州)报考的,原则上应在工作或定居所在市(州)报考。非户口所在市(州)报考的考生除上传必须的有关报考条件材料外,还需上传报考所在地居住证原件、银行开具的工资流水单或社保证明等有关材料。所有参加全国统考、单考和免试入学的考生均需办理报名手续。
(四)具有照顾条件的考生,应同时提供各类照顾证书(证明)的原件和复印件,经审核符合照顾规定的,方可办理照顾手续。
(五)报名信息采集工作按照教育部的有关规定以及《各类成人高等学校招生工作管理信息标准》执行。
(六)各级教育考试招生机构和各成人高校要加强考生的诚信教育。考生应自主诚信报考,报名时所填写内容、提供的相关材料应客观、真实、准确,参加考试招生时遵守有关管理规定。
(七)网上报名及资格确认的时间和要求
1.网上报名时间
9月5日8:30至9日18:00,逾期一律不予补报和确认。
2.报名网址及要求
考生在规定时间内登录甘肃省教育考试院官方网站:(https://www.ganseea.cn)。选择“办事大厅”,点击“成人高校招生考试报名系统”进入成人高考报名网页,按照提示和要求,准确填写基本信息、上传有关材料、填报志愿等,核对信息无误后提交,网上缴费成功后,等待审核。
3.资格审核确认时间
9月5日8:30至9日18:00;9月11日8:30至12日18:00,未通过资格审核的考生,其网上报名无效。
4.资格审核确认方式
2023年甘肃省成人高考报名资格审核确认采取线上和线下两种方式,以线上为主,线下为辅。各市(州)教育考试招生机构负责组织和指导考生进行线上及线下审核确认工作。
考生线上审核,考生必须严格遵守有关要求,提供相关材料。审核地对考生资格有疑问并要求线下审核的考生,务必按时按要求进行现场审核,办理确认手续。
5.准考证打印时间
10月18日至22日,登录2023年甘肃省成人高校招生全国统一考试网上报名系统自行打印准考证。
(八)各市(州)教育考试招生机构根据规定,将确认后的考生电子信息汇总、整理、校验、刻录光盘后自行保存。享受各类照顾政策考生的证书(证明)复印件,由各市(州)教育考试招生机构按类别装订成册,指定专人保管,以备查证。
(九)考生电子档案是成人高等学校网上录取新生的依据。考生电子档案包括考生确认后的报名信息、志愿信息、考生特征信息、统考成绩信息等四部分。考生报名登记表、考生特征(照顾加分项目)及考生各科成绩是考生电子档案的主要信息。
(十)省教育考试院负责采集考生文化课成绩信息(包括音、体、美专业成绩信息),收集整理、汇总、校验全省考生的各种信息数据库,按照教育部规定的格式建立并形成考生电子档案。有专业课加试要求的招生院校将专业课加试成绩报送省教育考试院。
二、招生学校与计划
(一)经教育部审定核准举办成人高等学历教育的开放大学、职工高等学校、职业技术学院、职业技术大学、管理干部学院、教育学院和普通高校成(继)教院等(以下统称“成人高校”)实行全国统一考试招生。
(二)各成人高校应依照《中华人民共和国教育法》《中华人民共和国高等教育法》和教育部有关招生规定等制订本学校招生章程,并以适当方式向社会公布。招生章程必须如实反映本校的实际情况,内容包括招生专业、学习形式、学制和年限、办学地点、录取原则、收费标准以及专业加试科目的时间、地点等。各成人高校应对招生章程的内容承担责任并负责处理遗留问题。
(三)招生类型分高中起点升本科(以下简称“高起本”)、高中起点升专科(以下简称“高起专”)和专科起点升本科(以下简称“专升本”)三种。在校学习形式分脱产、业余和函授三种,脱产最短学习时间为:高起本四年、高起专和专升本两年,业余和函授最短学习时间为:高起本五年、高起专和专升本两年半。
(四)成人高校招生来源计划编制工作分为两个阶段。第一阶段,各成人高校编制在各地的招生专业目录,目录内容应包括招生专业、层次、学习形式、学制、外语语种、校外教学点(函授站)、授课地点、收费标准等内容;第二阶段,省级教育行政部门和有关部门(单位)教育司(局)认真落实教育部《普通高等学校学历继续教育办学基本要求(试行)》,综合考虑成人高校办学条件和能力、生源情况等,从严确定所属成人高校招生规模,组织所属成人高校编制各专业在各地招生计划数,招生计划数不得超过教育主管部门核定的招生计划上限,且原则上不超过本校在生源地报名人数的85%。教育部直属高校成人招生计划由教育部(发展规划司)核定下达。
(五)成人高校招生来源计划实行网上编制和管理,招生来源计划的编制、上报、分送、调整等工作按教育部有关要求在网上进行。所有成人高校必须在网上系统全口径编制分省计划(包括省属高校在本省的分专业计划);省级教育行政部门、教育考试招生机构和有关部门(单位)教育司(局)在网上管理所属成人高校的招生计划编制工作。
(六)成人高校在分省计划编制过程中要立足适应经济社会发展需要,着眼优化教育结构和提高教育质量,充分体现成人高等教育为在职从业人员服务、以业余学习为主的特点,严格控制全日制脱产学习的招生规模。
(七)成人高校举办函授教育,只能在已经按规定履行过校外教学点(函授站)登记手续,并报有关省级教育行政部门备案的省(区、市)招生。省级教育行政部门要加强校外教学点(函授站)监管,严格按照教育部相关要求组织对现有校外教学点(函授站)的全面规范。
(八)成人高校应按教育部相关要求提前做好招生专业备案工作,并在教育部公布的拟招生专业备案范围内安排招生专业。
(九)医学门类中的临床医学、口腔医学、中医学、藏医学、蒙医学、维吾尔医学、针灸推拿学、预防医学、麻醉学、医学影像学和医学检验等专业不得安排函授招生计划;艺术类、外语类专业安排函授招生计划须经教育部审核备案。
(十)省教育考试院根据教育部和省教育厅下达的招生计划核对汇总后统一向社会公布。
三、考试与考试科目
(一)各市(州)教育考试招生机构按考务管理规定组织考试。考点一般设在市(州)人民政府所在地。
(二)我省2023年成人高考考试所用文具,由考生按照考试科目需求,自备2B铅笔、2B橡皮和蓝色、黑色签字笔等。
(三)考生参加考试时须持准考证和身份证。
(四)2023年我省成人高校招生考试评卷工作继续实行网上评卷,考生参加考试答题全部采用在答题卡上作答和填涂。
(五)高起本、高起专考试按文科、理科分别设置统考科目(见附件2)。公共课统考科目均为语文、数学、外语三门,其中数学分文科类、理科类两种,外语分英语、日语、俄语三个语种,由考生根据报考学校招生专业要求选择一种。报考高起本的考生,除参加三门统考公共课的考试外,还需参加专业基础课的考试,理科类专业基础课为“物理、化学”(简称“理化”),文科类专业基础课为“历史、地理”(简称“史地”)。以上试题均由教育部统一命制。
(六)专升本考试统考科目为政治、外语和一门专业基础课(见附件2)。外语分英语、日语、俄语三个语种,考生根据报考学校招生专业要求,可在英、日、俄语种中任选一种。除外语非英语语种(日语、俄语)外,试题由教育部统一命制。
(七)成人高校艺术和体育类专业招生必须对考生进行专业加试,其他专业是否加试由各成人高校自行确定。成人高校进行专业加试必须在向社会公布的招生方案中注明并自行命题和组织考试。考生的专业加试成绩及成人高校确定的加试合格考生名单必须于成人高考前报送省教育考试院备案。
(八)所有统考科目每科试题满分均为150分;高起本、高起专的统考科目每门考试时间为120分钟,专升本每门考试时间为150分钟。
(九)考试时间为10月21日、22日(相关科目具体考试时间安排见附件3)。
(十)成人高校招生统一考试应当按照相关考务规则实施并一律使用国家教育考试标准化考点。
四、评卷工作
(一)2023年我省成人高校招生考试工作继续实行网上评卷。成人高考结束后,全省开始集中收取成人高考所有答题卡。省教育考试院负责扫描、切割、形成各学科网上评卷库。评卷点组织评卷员学习评卷规则和标准,先进行试评,然后正式进入评卷阶段。
(二)网上评卷工作在省高等学校招生委员会统一领导下,成立网上评卷工作领导小组,全面负责网上评卷工作。评卷点也应成立相应的网上评卷领导小组,对评卷质量与进度负总责。各学科成立评卷组,学科组长由本学科副教授以上职称的教师担任。评卷院校要选聘作风正派、工作责任心强、当年无子女报考成人高校的高水平教师参加评卷工作,指定试题评卷组负责人,负责掌握评卷标准,抽查和监督评卷质量,确保评卷公平、公正。
(三)评卷工作应遵循“坚持标准,公正准确,给分有理,扣分有据”的原则,严格执行教育部制订的参考答案和评分标准。
(四)考试成绩由考生登录省教育考试院网站查询,不对考生查卷。
五、录取
(一)录取工作在省高等学校招生委员会的统一领导下,由省教育考试院组织实施。录取工作全部实行计算机现场局域网录取。
(二)录取工作按照“学校负责,招办监督”的要求实施。即:在符合成人高校招生报名条件、考试成绩达到投档分数线的考生中,由招生学校根据“从高分到低分择优录取”的原则,决定考生录取与否和录取的专业,同时负责对遗留问题的处理。省教育考试院在录取时根据国家招生政策对招生学校录取名单进行审核,对其录取工作予以监督,对不符合招生政策的情况予以纠正。
(三)录取的最低控制分数线由省高等学校招生委员会根据成人高等教育对新生的最基本要求,参照考生统考科目成绩和招生计划按考试科类划定。
(四)艺术类和体育类专业实行考生文化课成绩上线,专业课成绩从高分到低分择优录取。其中,高起本、高起专的艺术类专业(除史论、编导类专业外)和体育类专业的最低控制分数线不得低于相应招生类型和考试科类最低控制分数线的70%,艺术类高起本、高起专考生数学成绩不计入总分,由招生学校录取时作为参考;高起专的公安类成人高校的全部专业、医学(药学类除外)专业和中央司法警官学院的监狱管理专业、劳.教管理专业,如上线生源不足可适当降低最低控制分数线,但不得低于相应考试科类最低控制分数线的70%。
(五)录取时,省教育考试院按考生统考科目总成绩向招生学校顺序投档,对于有专业课加试的学校,根据加试合格考生名单向招生学校顺序投档。招生学校根据考生参加统考的成绩,由高分到低分择优录取(艺术类和体育类专业在考生文化统考成绩达到最低录取控制分数线的基础上,原则上按招生学校的加试专业课成绩从高分到低分择优录取);对于农林、水利、地质、矿业、测绘、远洋运输、社会福利类所有专业,以及专升本、高起本公安、监狱、劳.教类专业,如上线生源不足可适当降分向招生学校投档,降分幅度不得超过20分。
(六)征集志愿。第一轮根据考生所报志愿顺序投档,首先投放第一志愿,对未录取满额学校投放第二志愿。第一轮录取结束后,未完成招生计划的学校及专业实行征集志愿。征集志愿时间根据录取工作安排另行通知。
(七)各招生院校应选派熟悉招生政策和计算机操作的人员参加录取工作,及时上、下载考生信息,确保录取工作按期进行。
(八)录取新生名单经省教育考试院审核批准盖章后有效。招生学校按录取名单发放录取通知书。新生报到时凭录取通知书、身份证(专升本考生还须持专科毕业证)办理报到注册手续。
六、录取照顾政策
(一)获得“全国劳动模范”“全国先进工作者”称号,“全国‘五一’劳动奖章”获得者,经本人申请并出具相关证书或证明,省教育考试院审核,招生学校同意,可免试入学。
(二)奥运会、世界杯赛和世界锦标赛的奥运会项目前八名获得者、非奥运会项目前六名获得者;亚运会、亚洲杯赛和亚洲锦标赛的奥运会项目前六名获得者、非奥运会项目前三名获得者;全运会、全国锦标赛和全国冠军赛的奥运会项目前三名获得者、非奥运会项目冠军获得者。上述运动员经本人申请并出具省级体育行政部门审核的《优秀运动员申请免试进入成人高等学校学习推荐表》(国家体育总局监制),省教育考试院审核,招生学校同意,可免试入学。
(三)参加“选聘高校毕业生到村任职”“三支一扶(支教、支农、支医和扶贫)”“大学生志愿服务西部计划”“农村义务教育阶段学校教师特设岗位计划”等项目服务期满并考核合格的普通高职(专科)毕业生,凭身份证、普通高职(专科)毕业证、相关项目考核合格证,可申请免试就读省内成人高校专升本。
符合专升本报考条件的退役军人(自主就业退役士兵、自主择业军转干部、复员干部),凭身份证、退役证(义务兵/士官退出现役证、军官转业证书、军官复员证书)及相应的学历证书,可申请免试就读省内成人高校专升本。
(四)运动健将和武术项目武英级运动员称号获得者(须经省级体育行政部门审核并出具运动成绩证明),在考生考试成绩基础上增加50分投档(一级运动员称号获得者为30分),是否录取由招生学校确定。
(五)符合下列条件之一的考生,在考生考试成绩基础上增加20分投档,是否录取由招生学校确定。
1.获得地级以上(含)人民政府,国务院各部委及各省(区、市)厅、局系统,国家特大型企业授予的劳动模范、先进生产(工作)者及科技进步(成果)奖获得者。
2.获得省级工、青、妇等组织授予“五一劳动奖章”“新长征突击手”“三八红旗手”称号者。
3.解放军、武警部队、公安干警荣立个人三等功以上者。
4.归侨、归侨子女、华侨子女、台湾省籍考生。
5.烈士子女、烈士配偶。
6.边疆、山区、牧区和少数民族聚居地区的少数民族考生、国防科技工业三线企业单位(位于地级以上人民政府所在地的除外)获得企业表彰的先进生产(工作)者。
7.年满25周岁(1998年12月31日前出生)以上人员。
(六)自主就业的退役士兵,在考生考试成绩基础上增加10分投档,是否录取由招生学校确定。
符合上述照顾政策的考生必须于报名时交验相应的原始证件。符合两项以上照顾政策的考生,其照顾分数不得累计。
(七)录取阶段,所有成人高校在网上系统进行分省(区、市)计划的调整,省教育考试院积极配合成人高校做好生源和计划的调整工作。
(八)录取新生名单由招生学校提出,省教育考试院审核。招生学校按审核后的录取名单发放录取通知书。
(九)录取工作结束后,省教育考试院负责向教育部报送录取新生的数据库,并向招生学校提供本年度录取新生名单。
七、信息公开公示
(一)建立分级负责、规范有效的多级高校招生信息公开制度。高校招生信息公开工作要做到信息采集准确、公开程序规范、内容发布及时。
(二)各级教育行政部门、教育考试招生机构、有关高校应按照有关要求,分别公开招生政策、高校招生资格、高校招生章程、高校招生计划、考生资格、录取程序、录取结果、咨询及申诉渠道、重大违规事件及处理结果、录取新生复查结果等相关信息。
各级教育行政部门、教育考试招生机构、有关高校应按照职责分工,对享受政策加分照顾、免试入学的考生相关信息进行公示。公示的考生资格信息应包括姓名、性别、所在单位、享受照顾政策类别、资格条件、测试项目、测试成绩、合格标准、拟录高校及专业和录取优惠分值等。有关单位应于录取前在各自门户网站进行信息公示,并保持公示半年。
(三)各级教育行政部门、教育考试招生机构、有关高校要在公示有关信息的同时,提供举报电子信箱、电话号码、受理举报的单位和通讯地址,并按照国家有关信访规定对举报事项及时调查处理。
八、新生复查
新生入学注册期间,招生学校要对已报到新生信息进行全面复查。对新生报到所需录取通知书、身份证、加分照顾和免试入学资格证明等材料与录取新生名册、电子档案逐一进行比对核查,并通过“人证识别”等技术严防冒名顶替。对其中不符合条件或弄虚作假、违纪舞弊者,应按照相关规定取消其入学资格,记入《考生考试诚信档案》;对不能通过学籍电子注册的专升本新生,必须对考生报名时的最后学历进行复核,不能提供经教育部审定核准的国民教育系列高等学校、高等教育自学考试机构颁发的相应层次及以上毕业证书者,由招生学校取消其入学资格,并报省教育考试院备案。
九、招生经费
考生报名时须缴纳报名考试费和电子档案制作费。具体收费标准为:每生每科收报名考试费25元;电子档案制作费每生30元。招生院校按录取人数每生80元标准向省教育考试院缴纳招生录取费。招生经费专款专用,主要用于考试管理和考点建设,不得挪作他用。
十、其他
(一)招生工作结束后,各市(州)教育考试招生机构、各成人高等学校应认真总结工作,并书面报送省教育考试院,以便进一步研究改进我省成人高校招生工作。
(二)对违反考试招生有关规定的,依照《国家教育考试违规处理办法》(教育部令第33号)和《普通高等学校招生违规行为处理暂行办法》(教育部令第36号)严肃处理。涉嫌犯罪的,移送司法机关追究法律责任。
附件2:2023年甘肃省成人高校招生统一考试科目一览表

附件3.2023年甘肃省成人高校招生统一考试时间表
一、高中起点升本、专科考试时间表

二、专科起点升本科考试时间表

1.2023年成人高考依据教育部教育考试院(原教育部考试中心)制定的《全国各类成人高等学校招生复习考试大纲(2020年版)》命题。
2.专科起点升本科招生专业所对应的考试科目按《专科起点升本科专业与统一考试科目对照表》(教学厅〔2017〕12号文件附件4)执行。
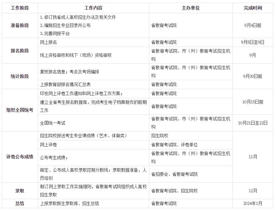
附件4.2023年甘肃省成人高校招生工作进程表

正在阅读:
2023年甘肃成人高校招生工作的通知09-05
2021年中级会计职称考试大纲-2017年中级会计职称考试大纲04-07
2022年暑期河南濮阳普通话水平测试报名暨春季报名考生测试有关事宜的通知07-12
高一化学复习知识点梳理上学期08-01
初中环保作文600字作文,初中环保作文:我参与环保07-24
2017北京一级建造师考试报名通知01-01
[儿童寓言故事文字版大全精选]儿童寓言故事三篇精选10-01
感恩妈妈作文350字09-05
浙江义乌2017年10月自考报名方法02-08
山东淄博2017成人高考报名方法02-06