【#中考# 导语】®文档大全网中考频道从杭州市教育局了解到,2023年浙江杭州市普通高中中外合作办学项目面向市区招生工作的通知已公布,具体如下:

各区、县(市)教育局(社发局),有关学校(单位):
根据《杭州市教育局关于2023年杭州市区各类高中招生工作的通知》(杭教基〔2023〕2号,以下简称《招生工作通知》)要求,为做好2023年我市普通高中中外合作办学项目(以下简称“中外合作班”)面向市区(上城区、拱墅区、西湖区、滨江区、钱塘区和西湖风景名胜区,下同)的招生工作,现将有关事项通知如下:
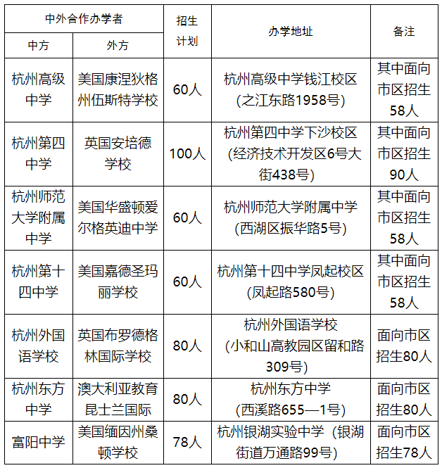
一、中外合作班招生计划

1.各招生学校要成立以校长为组长的学校中外合作班招生工作领导小组,精心组织,认真实施,确保学校中外合作班招生工作公平公正,有序进行。
2.各招生学校要依据《招生工作通知》及本《通知》有关要求,制定本校2023年中外合作班招生工作实施办法(招生简章)。实施办法须包括:招生范围和计划、报名条件、英语水平测试方式、成绩评定、录取规则、收费标准等内容。各校的实施办法经市教育局审核批准后,于5月5日起在杭州教育网(edu.hangzhou.gov.cn)和各招生学校校园网公布并组织实施。
3.考核程序:考生先参加招生学校组织的英语水平测试,成绩合格即视作完成自主招生阶段中外合作班志愿填报,参加杭州市区初中学业水平考试后,在自主招生阶段录取。
4.录取原则:以初中学业水平考试成绩(不含加分,下同)所占权重不低于30%为基本要求,将学生的初中学业水平考试成绩、英语水平测试成绩等以一定权重组成考核总分,按招生计划和录取规则择优录取。
5.部分学校中外合作班面向萧山区、余杭区、临平区、富阳区、临安区和三县(市)考生的招生,按各校公布的2023年中外合作班招生工作实施办法实施。
三、英语水平测试报名
1.报名条件:杭州市区考生须符合《招生工作通知》中规定的招生对象条件。
2.报名方式:符合报名条件的考生(含个别生)须登录杭州市区各类高中招生管理系统(www.hzjyks.net是网址,以下简称“高中招生信息管理系统”),在家长指导下,于规定时间(高中招生信息管理系统开放时间为5月12日8:00至5月13日18:00)进行英语水平测试报名。5月13日18:00高中招生信息管理系统关闭后,考生所填报信息将不得更改。请考生与家长慎重选择,准确填报。对考生的报考需要进行确认的,由招生学校负责。
每位学生只允许报考一所招生学校的中外合作班。
四、英语水平测试
1.5月15日10:00后,各招生学校通过高中招生信息管理系统下载报考本校中外合作班英语水平测试学生名单。5月24日17:00前,招生学校上传英语水平测试试场安排等信息。
2.市区初中学校应届毕业班学生于5月26日向就读初中学校领取《2023年杭州市普通高中中外合作班报名表》(以下简称《报名表》,见附件),个别生于5月26日下午(12:30—16:00)凭本人身份证(或学生证)到所报名的招生学校领取《报名表》。
3.各招生学校在5月27日(周六)组织英语水平测试,考生凭本人身份证(或学生证)和《报名表》原件到报名学校参加测试。
4.各招生学校于5月29日上午将英语水平测试成绩报市教育局审核,5月31日,英语水平测试合格考生成绩在杭州教育网和各招生学校校园网公示。英语水平测试成绩合格考生即视作完成自主招生阶段中外合作班志愿填报。
五、录取
初中学业水平考试后,根据各招生学校中外合作班招生工作实施办法中规定的录取规则,按学校招生计划、考生志愿和成绩,在自主招生阶段择优录取。被录取考生,不再参加后续阶段的录取。未被录取的考生,根据已报志愿,纳入后续阶段的招生录取。
六、其他要求
1.各校中外合作班招生录取学生应单独组班组织教学,单独进行学籍管理,并按经省教育厅审核批准的课程设置方案和相关要求组织教育教学活动,学生就读期间不得转入普通班级。
2.报考中外合作班的考生,应充分考虑后续学习及家庭经济承受能力。
3.各招生学校须严格按照经市教育局审核批准公布的中外合作班招生工作实施办法执行。如有弄虚作假和舞弊行为者,一经查实取消其录取资格,相关责任人将按有关规定严肃处理。
原文标题:杭州市教育局办公室关于2023年普通高中中外合作办学项目面向市区招生工作的通知
文章来源:http://edu.hangzhou.gov.cn/art/2023/4/24/art_1228921941_58941794.html
正在阅读:
2023年浙江杭州市普通高中中外合作办学项目面向市区招生工作的通知04-26
2019司机劳务合同样本02-16
回味多彩生活作文800字12-16
[高中体育教师学期教学工作计划]高中体育教师教学个人工作计划02-10
2017年四川高考成绩查询时间及入口01-17
2017年工作总结 个人工作总结|2017电厂工作总结4篇01-13
2018上半年湖北房地产经纪人成绩查询入口【已公布】06-20
2019年西藏拉萨中考物理试卷及答案11-09
小升初如何写出优质的作文08-16